XB-IMG-124569
Xenbase Image ID: 124569
|
|
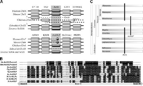
Fig. 2. The evolutionary history of the Ac45 and Ac45LP genes. a Schematic overview of genes surrounding the (presumptive) Ac45LP- and Ac45 genes. The Ac45LP gene was identified in chicken and Xenopus, but not in zebrafish. In human and mouse, only a remnant of the presumptive Ac45LP gene (exon 9) was found. The Ac45LP-neighboring genes were fully conserved. The Ac45 gene and its neighboring genes were fully conserved among species, with the exception of chicken. b Alignment of the partial human and mouse presumptive Ac45LP amino acid sequences (deduced from exon 9 Ac45LP sequences) with Ac45LP amino acid sequences from various species. Asterisk Stop codon preceding the exon 9 Ac45LP open reading frame. AcAnolis carolinensi, GgGallus gallus, HsHomo sapiens, TgTaeniopygia guttata, MmMus musculus, OaOrnithorhynchus anatinus, XlXenopus laevis, XtX.tropicalis. c Lineage-dependent evolutionary fate of the Ac45 and Ac45LP genes Image published in: Jansen EJ et al. (2010) © The Author(s) 2009. Creative Commons Attribution-NonCommercial license Larger Image Printer Friendly View |
