Click here to close Hello! We notice that you are using Internet Explorer, which is not supported by Xenbase and may cause the site to display incorrectly. We suggest using a current version of Chrome, FireFox, or Safari.

Profile Publications (17)
XB-PERS-1241

Publications By Nicolas B Buisine

???pagination.result.count???

???pagination.result.page??? 1


Molecular and genetic studies on the signaling and the regulation of amphibian metamorphosis by thyroid hormone, the contribution of Jamshed Tata and Donald Brown., Nashed S, Louis E, Buisine N, Sachs LM., Dev Biol. May 25, 2026; 533 181-188.   


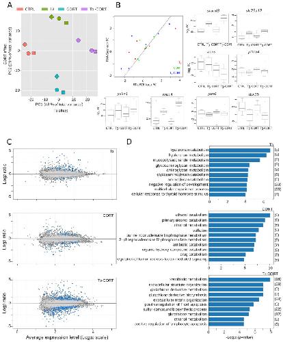
Crosstalk between corticosterone and triiodothyronine signaling in Xenopus tropicalis hindlimb buds., Grimaldi A, Rigolet M, Blugeon C, Buisine N, Sachs LM., Dev Biol. May 2, 2026; 533 1-15.   


Xenopus tropicalis osteoblast-specific open chromatin regions reveal promoters and enhancers involved in human skeletal phenotypes and shed light on early vertebrate evolution., Castillo H, Hanna P, Sachs LM, Buisine N, Godoy F, Gilbert C, Aguilera F, Muñoz D, Boisvert C, Debiais-Thibaud M, Wan J, Spicuglia S, Marcellini S., Cells Dev. September 29, 2024; 179 203924.


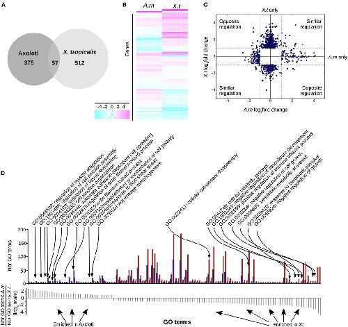
Conserved chromatin and repetitive patterns reveal slow genome evolution in frogs., Bredeson JV, Mudd AB, Medina-Ruiz S, Mitros T, Smith OK, Miller KE, Lyons JB, Batra SS, Park J, Berkoff KC, Plott C, Grimwood J, Schmutz J, Aguirre-Figueroa G, Khokha MK, Lane M, Philipp I, Laslo M, Hanken J, Kerdivel G, Buisine N, Sachs LM, Buchholz DR, Kwon T, Smith-Parker H, Gridi-Papp M, Ryan MJ, Denton RD, Malone JH, Wallingford JB, Straight AF, Heald R, Hockemeyer D, Harland RM, Rokhsar DS., Nat Commun. January 17, 2024; 15 (1): 579.   


Overlapping action of T3 and T4 during Xenopus laevis development., Tribondeau A, Du Pasquier D, Benchouaia M, Blugeon C, Buisine N, Sachs LM., Front Endocrinol (Lausanne). January 1, 2024; 15 1360188.   


Crosstalk between Thyroid Hormone and Corticosteroid Signaling Targets Cell Proliferation in Xenopus tropicalis Tadpole Liver., Rigolet M, Buisine N, Scharwatt M, Duvernois-Berthet E, Buchholz DR, Sachs LM., Int J Mol Sci. November 8, 2022; 23 (22):   


Transcriptome and Methylome Analysis Reveal Complex Cross-Talks between Thyroid Hormone and Glucocorticoid Signaling at Xenopus Metamorphosis., Buisine N, Grimaldi A, Jonchere V, Rigolet M, Blugeon C, Hamroune J, Sachs LM., Cells. September 9, 2021; 10 (9):   


DNA methylation dynamics underlie metamorphic gene regulation programs in Xenopus tadpole brain., Kyono Y, Raj S, Sifuentes CJ, Buisine N, Sachs L, Denver RJ., Dev Biol. June 15, 2020; 462 (2): 180-196.   


Opposite T3 Response of ACTG1-FOS Subnetwork Differentiate Tailfin Fate in Xenopus Tadpole and Post-hatching Axolotl., Kerdivel G, Blugeon C, Fund C, Rigolet M, Sachs LM, Buisine N., Front Endocrinol (Lausanne). January 1, 2019; 10 194.   


A novel stress hormone response gene in tadpoles of Xenopus tropicalis., Schneider KA, Shewade LH, Buisine N, Sachs LM, Buchholz DR., Gen Comp Endocrinol. May 1, 2018; 260 107-114.


Xenopus tropicalis Genome Re-Scaffolding and Re-Annotation Reach the Resolution Required for In Vivo ChIA-PET Analysis., Buisine N, Ruan X, Bilesimo P, Grimaldi A, Alfama G, Ariyaratne P, Mulawadi F, Chen J, Sung WK, Liu ET, Demeneix BA, Ruan Y, Sachs LM., PLoS One. September 4, 2015; 10 (9): e0137526.   


Deciphering the regulatory logic of an ancient, ultraconserved nuclear receptor enhancer module., Bagamasbad PD, Bonett RM, Sachs L, Buisine N, Raj S, Knoedler JR, Kyono Y, Ruan Y, Ruan X, Denver RJ., Mol Endocrinol. June 1, 2015; 29 (6): 856-72.


Evolution of the vertebrate bone matrix: an expression analysis of the network forming collagen paralogues in amphibian osteoblasts., Aldea D, Hanna P, Munoz D, Espinoza J, Torrejon M, Sachs L, Buisine N, Oulion S, Escriva H, Marcellini S., J Exp Zool B Mol Dev Evol. September 1, 2013; 320 (6): 375-84.


Mechanisms of thyroid hormone receptor action during development: lessons from amphibian studies., Grimaldi A, Buisine N, Miller T, Shi YB, Sachs LM., Biochim Biophys Acta. July 1, 2013; 1830 (7): 3882-92.


High-throughput sequencing will metamorphose the analysis of thyroid hormone receptor function during amphibian development., Grimaldi AG, Buisine N, Bilesimo P, Sachs LM., Curr Top Dev Biol. January 1, 2013; 103 277-303.


Specific histone lysine 4 methylation patterns define TR-binding capacity and differentiate direct T3 responses., Bilesimo P, Jolivet P, Alfama G, Buisine N, Le Mevel S, Havis E, Demeneix BA, Sachs LM., Mol Endocrinol. February 1, 2011; 25 (2): 225-37.


Two families of Xenopus tropicalis skeletal genes display well-conserved expression patterns with mammals in spite of their highly divergent regulatory regions., Espinoza J, Sanchez M, Sanchez A, Hanna P, Torrejon M, Buisine N, Sachs L, Marcellini S., Evol Dev. January 1, 2010; 12 (6): 541-51.

???pagination.result.page??? 1