|
XB-PERS-1370
Publications By Leon Peshkin
???pagination.result.count??????pagination.result.page??? 1
|
Transitions in the proteome and phospho-proteome during Xenopus laevis development., Van Itallie E, Sonnett M, Kalocsay M, Wühr M, Peshkin L, Kirschner MW., Dev Biol. September 2, 2025; 525 155-171. |
|
Decoding protein phosphorylation during oocyte meiotic divisions using phosphoproteomics., Peshkin L, Daldello EM, Van Itallie ES, Sonnett M, Kreuzer J, Haas W, Kirschner MW, Jessus C., Elife. July 17, 2025; 13 |
|
Efficient Techniques for Comprehensive Sampling of Accessible Tissues in Adult Xenopus., Jonas-Closs RA, Anderson CE, Peshkin L., J Vis Exp. June 10, 2025; (220): |
|
An epigenetic clock for Xenopus tropicalis., Bennett R, Morselli M, Petrova K, Peshkin L, Pellegrini M., NPJ Aging. May 22, 2025; 11 (1): 38. |
|
On X-ray Sensitivity in Xenopus Embryogenesis., Mauricio H, Abreu JG, Peshkin L., MicroPubl Biol. April 8, 2025; 2025 |
|
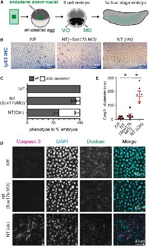
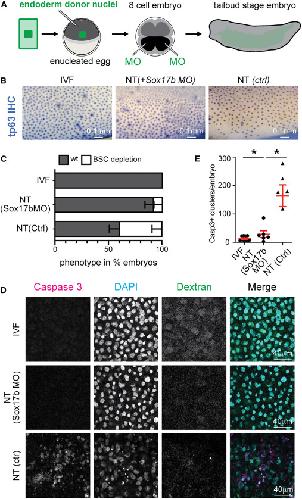
Sperm derived H2AK119ub1 is required for embryonic development in Xenopus laevis., Francois-Campion V, Berger F, Oikawa M, Goumeidane M, Mouniée N, Chenouard V, Petrova K, Abreu JG, Fourgeux C, Poschmann J, Peshkin L, Gibeaux R, Jullien J., Nat Commun. April 5, 2025; 16 (1): 3268. |
|
Differentiation success of reprogrammed cells is heterogeneous in vivo and modulated by somatic cell identity memory., Zikmund T, Fiorentino J, Penfold C, Stock M, Shpudeiko P, Agarwal G, Langfeld L, Petrova K, Peshkin L, Hamperl S, Scialdone A, Hoermanseder E., Stem Cell Reports. March 8, 2025; 20 (4): 102447. |
|
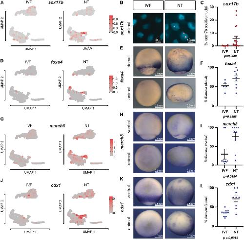
A new atlas to study embryonic cell types in Xenopus., Petrova K, Tretiakov M, Kotov A, Monsoro-Burq AH, Peshkin L., Dev Biol. July 1, 2024; 511 76-83. |
|
A time-resolved single-cell roadmap of the logic driving anterior neural crest diversification from neural border to migration stages., Kotov A, Seal S, Alkobtawi M, Kappès V, Ruiz SM, Arbès H, Harland RM, Peshkin L, Monsoro-Burq AH., Proc Natl Acad Sci U S A. May 7, 2024; 121 (19): e2311685121. |
|
Techniques for Rapidly Sampling Six Crucial Organs in Adult Xenopus., Jonas-Closs RA, Peshkin L., J Vis Exp. February 16, 2024; (204): |
|
Age-associated DNA methylation changes in Xenopus frogs., Morselli M, Bennett R, Shaidani NI, Horb M, Peshkin L, Pellegrini M., Epigenetics. December 1, 2023; 18 (1): 2201517. |
|
Effective Rapid Blood Perfusion in Xenopus., Jonas-Closs RA, Peshkin L., J Vis Exp. May 16, 2023; (195): |
|
Effective Rapid Blood Perfusion in Xenopus., Jonas-Closs RA, Peshkin L., bioRxiv. February 3, 2023; |
|
Rapamycin treatment during development extends life span and health span of male mice and Daphnia magna., Shindyapina AV, Cho Y, Kaya A, Tyshkovskiy A, Castro JP, Deik A, Gordevicius J, Poganik JR, Clish CB, Horvath S, Peshkin L, Gladyshev VN., Sci Adv. September 16, 2022; 8 (37): eabo5482. |
|
Developing immortal cell lines from Xenopus embryos, four novel cell lines derived from Xenopus tropicalis., Gorbsky GJ, Daum JR, Sapkota H, Summala K, Yoshida H, Georgescu C, Wren JD, Peshkin L, Horb ME., Open Biol. July 1, 2022; 12 (7): 220089. |
|
A cell type annotation Jamboree-Revival of а communal science forum., Peshkin L, Kirschner MW., Genesis. September 1, 2020; 58 (9): e23383. |
|
Bioinformatics Screening of Genes Specific for Well-Regenerating Vertebrates Reveals c-answer, a Regulator of Brain Development and Regeneration., Korotkova DD, Lyubetsky VA, Ivanova AS, Rubanov LI, Seliverstov AV, Zverkov OA, Martynova NY, Nesterenko AM, Tereshina MB, Peshkin L, Zaraisky AG., Cell Rep. October 22, 2019; 29 (4): 1027-1040.e6. |
|
Bayesian Confidence Intervals for Multiplexed Proteomics Integrate Ion-statistics with Peptide Quantification Concordance., Peshkin L, Gupta M, Ryazanova L, Wühr M., Mol Cell Proteomics. October 1, 2019; 18 (10): 2108-2120. |
|
The dynamics of gene expression in vertebrate embryogenesis at single-cell resolution., Briggs JA, Weinreb C, Wagner DE, Megason S, Peshkin L, Kirschner MW, Klein AM., Science. June 1, 2018; 360 (6392): |
|
Proteomics of phosphorylation and protein dynamics during fertilization and meiotic exit in the Xenopus egg., Presler M, Van Itallie E, Klein AM, Kunz R, Coughlin ML, Peshkin L, Gygi SP, Wühr M, Kirschner MW., Proc Natl Acad Sci U S A. December 12, 2017; 114 (50): E10838-E10847. |
|
Luteinizing Hormone is an effective replacement for hCG to induce ovulation in Xenopus., Wlizla M, Falco R, Peshkin L, Parlow AF, Horb ME., Dev Biol. June 15, 2017; 426 (2): 442-448. |
|
Transcriptomic insights into genetic diversity of protein-coding genes in X. laevis., Savova V, Pearl EJ, Boke E, Nag A, Adzhubei I, Horb ME, Peshkin L., Dev Biol. April 15, 2017; 424 (2): 181-188. |
|
A Tissue-Mapped Axolotl De Novo Transcriptome Enables Identification of Limb Regeneration Factors., Bryant DM, Johnson K, DiTommaso T, Tickle T, Couger MB, Payzin-Dogru D, Lee TJ, Leigh ND, Kuo TH, Davis FG, Bateman J, Bryant S, Guzikowski AR, Tsai SL, Coyne S, Ye WW, Freeman RM, Peshkin L, Tabin CJ, Regev A, Haas BJ, Whited JL., Cell Rep. January 17, 2017; 18 (3): 762-776. |
|
On the embryonic cell division beyond the contractile ring mechanism: experimental and computational investigation of effects of vitelline confinement, temperature and egg size., Gladilin E, Eils R, Peshkin L., PeerJ. December 10, 2015; 3 e1490. |
|
On the Relationship of Protein and mRNA Dynamics in Vertebrate Embryonic Development., Peshkin L, Wühr M, Pearl E, Haas W, Freeman RM, Gerhart JC, Klein AM, Horb M, Gygi SP, Kirschner MW., Dev Cell. November 9, 2015; 35 (3): 383-94. |
|
The Nuclear Proteome of a Vertebrate., Wühr M, Güttler T, Peshkin L, McAlister GC, Sonnett M, Ishihara K, Groen AC, Presler M, Erickson BK, Mitchison TJ, Kirschner MW, Gygi SP., Curr Biol. October 19, 2015; 25 (20): 2663-71. |
|
Droplet barcoding for single-cell transcriptomics applied to embryonic stem cells., Klein AM, Mazutis L, Akartuna I, Tallapragada N, Veres A, Li V, Peshkin L, Weitz DA, Kirschner MW., Cell. May 21, 2015; 161 (5): 1187-201. |
|
A noncanonical Frizzled2 pathway regulates epithelial-mesenchymal transition and metastasis., Gujral TS, Chan M, Peshkin L, Sorger PK, Kirschner MW, MacBeath G., Cell. November 6, 2014; 159 (4): 844-56. |
|
Deep proteomics of the Xenopus laevis egg using an mRNA-derived reference database., Wühr M, Freeman RM, Presler M, Horb ME, Peshkin L, Gygi S, Kirschner MW., Curr Biol. July 7, 2014; 24 (13): 1467-1475. |
|
Exploiting polypharmacology for drug target deconvolution., Gujral TS, Peshkin L, Kirschner MW., Proc Natl Acad Sci U S A. April 1, 2014; 111 (13): 5048-53. |
|
Accurate multiplexed proteomics at the MS2 level using the complement reporter ion cluster., Wühr M, Haas W, McAlister GC, Peshkin L, Rad R, Kirschner MW, Gygi SP., Anal Chem. November 6, 2012; 84 (21): 9214-21. |
|
A public resource facilitating clinical use of genomes., Ball MP, Thakuria JV, Zaranek AW, Clegg T, Rosenbaum AM, Wu X, Angrist M, Bhak J, Bobe J, Callow MJ, Cano C, Chou MF, Chung WK, Douglas SM, Estep PW, Gore A, Hulick P, Labarga A, Lee JH, Lunshof JE, Kim BC, Kim JI, Li Z, Murray MF, Nilsen GB, Peters BA, Raman AM, Rienhoff HY, Robasky K, Wheeler MT, Vandewege W, Vorhaus DB, Yang JL, Yang L, Aach J, Ashley EA, Drmanac R, Kim SJ, Li JB, Peshkin L, Seidman CE, Seo JS, Zhang K, Rehm HL, Church GM., Proc Natl Acad Sci U S A. July 24, 2012; 109 (30): 11920-7. |
|
Toward an unbiased evolutionary platform for unraveling Xenopus developmental gene networks., Beer R, Wagner F, Grishkevich V, Peshkin L, Yanai I., Genesis. March 1, 2012; 50 (3): 186-91. |
|
Vascular disrupting agent drug classes differ in effects on the cytoskeleton., Kim S, Peshkin L, Mitchison TJ., PLoS One. January 1, 2012; 7 (7): e40177. |
|
Mapping gene expression in two Xenopus species: evolutionary constraints and developmental flexibility., Yanai I, Peshkin L, Jorgensen P, Kirschner MW., Dev Cell. April 19, 2011; 20 (4): 483-96. |
|
Remodeling of the metabolome during early frog development., Vastag L, Jorgensen P, Peshkin L, Wei R, Rabinowitz JD, Kirschner MW., PLoS One. February 4, 2011; 6 (2): e16881. |
???pagination.result.page??? 1
