Click here to close Hello! We notice that you are using Internet Explorer, which is not supported by Xenbase and may cause the site to display incorrectly. We suggest using a current version of Chrome, FireFox, or Safari.

Profile Publications (30)
XB-PERS-1715

Publications By Stefan P. Hoppler

???pagination.result.count???

???pagination.result.page??? 1


Long-read sequencing reveals increased isoform diversity in key transcription factor effectors of intercellular signalling at the invertebrate-vertebrate transition., Torres-Aguila NP, Salonna M, Shimeld SM, Hoppler S, Ferrier DEK., BMC Biol. January 24, 2026; 24 (1): 28.   


A mathematical modelling portrait of Wnt signalling in early vertebrate embryogenesis., Giuraniuc CV, Zain S, Ghafoor S, Hoppler S., J Theor Biol. November 7, 2022; 551-552 111239.   


Positive feedback regulation of frizzled-7 expression robustly shapes a steep Wnt gradient in Xenopus heart development, together with sFRP1 and heparan sulfate., Yamamoto T, Kambayashi Y, Otsuka Y, Afouda BA, Giuraniuc C, Michiue T, Hoppler S., Elife. August 9, 2022; 11   


Evolutionary diversification of the canonical Wnt signaling effector TCF/LEF in chordates., Torres-Aguila NP, Salonna M, Hoppler S, Ferrier DEK., Dev Growth Differ. April 1, 2022; 64 (3): 120-137.   


Xenopus: Experimental Access to Cardiovascular Development, Regeneration Discovery, and Cardiovascular Heart-Defect Modeling., Hoppler S, Conlon FL., Cold Spring Harb Perspect Biol. June 1, 2020; 12 (6):


Genome-wide transcriptomics analysis identifies sox7 and sox18 as specifically regulated by gata4 in cardiomyogenesis., Afouda BA, Lynch AT, de Paiva Alves E, Hoppler S., Dev Biol. February 1, 2018; 434 (1): 108-120.   


Genome-wide transcriptomics analysis of genes regulated by GATA4, 5 and 6 during cardiomyogenesis in Xenopus laevis., Afouda BA, Lynch AT, de Paiva Alves E, Hoppler S., Data Brief. January 17, 2018; 17 559-563.   


Genome-wide analysis of canonical Wnt target gene regulation in Xenopus tropicalis challenges β-catenin paradigm., Nakamura Y, Hoppler S., Genesis. January 1, 2017; 55 (1-2):   


Tissue- and stage-specific Wnt target gene expression is controlled subsequent to β-catenin recruitment to cis-regulatory modules., Nakamura Y, de Paiva Alves E, Veenstra GJ, Hoppler S., Development. June 1, 2016; 143 (11): 1914-25.   


DEVELOPMENTAL BIOLOGY. It''s about time for neural crest., Hoppler S, Wheeler GN., Science. June 19, 2015; 348 (6241): 1316-7.


sfrp1 promotes cardiomyocyte differentiation in Xenopus via negative-feedback regulation of Wnt signalling., Gibb N, Lavery DL, Hoppler S., Development. April 1, 2013; 140 (7): 1537-49.   


The Wnt signaling mediator tcf1 is required for expression of foxd3 during Xenopus gastrulation., Janssens S, Van Den Broek O, Davenport IR, Akkers RC, Liu F, Veenstra GJ, Hoppler S, Vleminckx K, Destrée O., Int J Dev Biol. January 1, 2013; 57 (1): 49-54.   


Different requirements for GATA factors in cardiogenesis are mediated by non-canonical Wnt signaling., Afouda BA, Hoppler S., Dev Dyn. March 1, 2011; 240 (3): 649-62.   


Wnt/beta-catenin signalling regulates cardiomyogenesis via GATA transcription factors., Martin J, Afouda BA, Hoppler S., J Anat. January 1, 2010; 216 (1): 92-107.


Xenopus explants as an experimental model system for studying heart development., Afouda BA, Hoppler S., Trends Cardiovasc Med. October 1, 2009; 19 (7): 220-6.


Wnt6 signaling regulates heart muscle development during organogenesis., Lavery DL, Martin J, Turnbull YD, Hoppler S., Dev Biol. November 15, 2008; 323 (2): 177-88.   


GATA transcription factors integrate Wnt signalling during heart development., Afouda BA, Martin J, Liu F, Ciau-Uitz A, Patient R, Hoppler S., Development. October 1, 2008; 135 (19): 3185-90.   


Wnt6 expression in epidermis and epithelial tissues during Xenopus organogenesis., Lavery DL, Davenport IR, Turnbull YD, Wheeler GN, Hoppler S., Dev Dyn. March 1, 2008; 237 (3): 768-79.   


Inducible gene expression in transient transgenic Xenopus embryos., Wheeler GN, Lavery DL, Hoppler S., Methods Mol Biol. January 1, 2008; 469 431-49.


Gain-of-function and loss-of-function strategies in Xenopus., Lavery DL, Hoppler S., Methods Mol Biol. January 1, 2008; 469 401-15.


Analysis of gene expression in Xenopus embryos., Lavery DL, Hoppler S., Methods Mol Biol. January 1, 2008; 469 335-61.


Studying Wnt signaling in Xenopus., Hoppler S., Methods Mol Biol. January 1, 2008; 469 319-32.


Distinct roles for Xenopus Tcf/Lef genes in mediating specific responses to Wnt/beta-catenin signalling in mesoderm development., Liu F, van den Broek O, Destrée O, Hoppler S., Development. December 1, 2005; 132 (24): 5375-85.   


Lef-1 and Tcf-3 transcription factors mediate tissue-specific Wnt signaling during Xenopus development., Roël G, Hamilton FS, Gent Y, Bain AA, Destrée O, Hoppler S., Curr Biol. November 19, 2002; 12 (22): 1941-5.


Difference in XTcf-3 dependency accounts for change in response to beta-catenin-mediated Wnt signalling in Xenopus blastula., Hamilton FS, Wheeler GN, Hoppler S., Development. June 1, 2001; 128 (11): 2063-73.   


Inducible gene expression in transgenic Xenopus embryos., Wheeler GN, Hamilton FS, Hoppler S., Curr Biol. July 13, 2000; 10 (14): 849-52.   


Two novel Xenopus frizzled genes expressed in developing heart and brain., Wheeler GN, Hoppler S., Mech Dev. August 1, 1999; 86 (1-2): 203-7.   


BMP-2/-4 and Wnt-8 cooperatively pattern the Xenopus mesoderm., Hoppler S, Moon RT., Mech Dev. February 1, 1998; 71 (1-2): 119-29.


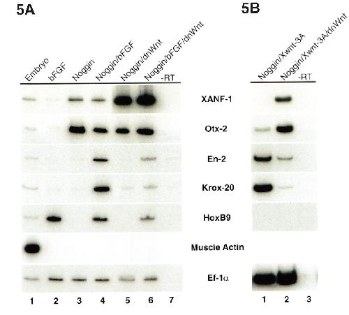
Wnt and FGF pathways cooperatively pattern anteroposterior neural ectoderm in Xenopus., McGrew LL, Hoppler S, Moon RT., Mech Dev. December 1, 1997; 69 (1-2): 105-14.   


Expression of a dominant-negative Wnt blocks induction of MyoD in Xenopus embryos., Hoppler S, Brown JD, Moon RT., Genes Dev. November 1, 1996; 10 (21): 2805-17.   

???pagination.result.page??? 1