???pagination.result.count???
Adeno-associated viral tools to trace neural development and connectivity across amphibians. , Jaeger ECB, Vijatovic D, Deryckere A, Zorin N, Nguyen AL, Ivanian G, Woych J, Arnold RC, Gurrola AO, Shvartsman A, Barbieri F, Toma FA, Cline HT , Shay TF, Kelley DB , Yamaguchi A , Shein-Idelson M, Tosches MA, Sweeney LB ., Dev Cell. November 10, 2024; 60 (5): 794-812.e6.
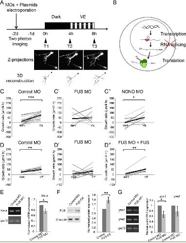
Postsynaptic receptors regulate presynaptic transmitter stability through transsynaptic bridges. , Godavarthi SK, Hiramoto M, Ignatyev Y, Levin JB, Li HQ, Pratelli M, Borchardt J, Czajkowski C, Borodinsky LN , Sweeney L , Cline HT , Spitzer NC ., Proc Natl Acad Sci U S A. April 9, 2024; 121 (15): e2318041121.
BRCA1 and ELK-1 regulate neural progenitor cell fate in the optic tectum in response to visual experience in Xenopus laevis tadpoles. , Huang LC, McKeown CR, He HY , Ta AC , Cline HT ., Proc Natl Acad Sci U S A. January 16, 2024; 121 (3): e2316542121.
Neuronal membrane proteasomes regulate neuronal circuit activity in vivo and are required for learning-induced behavioral plasticity. , He HY , Ahsan A, Bera R, McLain N, Faulkner R, Ramachandran KV, Margolis SS, Cline HT ., Proc Natl Acad Sci U S A. January 17, 2023; 120 (3): e2216537120.
Imaging Structural and Functional Dynamics in Xenopus Neurons. , Cline HT ., Cold Spring Harb Protoc. February 1, 2022; 2022 (2):
Proteomic screen reveals diverse protein transport between connected neurons in the visual system. , Schiapparelli LM, Sharma P, He HY , Li J, Shah SH, McClatchy DB, Ma Y, Liu HH , Goldberg JL, Yates JR, Cline HT ., Cell Rep. January 25, 2022; 38 (4): 110287.
In Vivo Time-Lapse Imaging and Analysis of Dendritic Structural Plasticity in Xenopus laevis Tadpoles. , He HY , Lin CY, Cline HT ., Cold Spring Harb Protoc. January 4, 2022; 2022 (1):
Temporal and spatial transcriptomic dynamics across brain development in Xenopus laevis tadpoles. , Ta AC , Huang LC, McKeown CR, Bestman JE , Van Keuren-Jensen K, Cline HT ., G3 (Bethesda). January 4, 2022; 12 (1):
Tetrode Recording in the Xenopus laevis Visual System Using Multichannel Glass Electrodes. , Hiramoto M, Cline HT ., Cold Spring Harb Protoc. November 1, 2021; 2021 (11):
Role of matrix metalloproteinase-9 in neurodevelopmental deficits and experience-dependent plasticity in Xenopus laevis. , Gore SV, James EJ, Huang LC, Park JJ , Berghella A, Thompson AC , Cline HT , Aizenman CD ., Elife. July 20, 2021; 10
Application of Recombinant Rabies Virus to Xenopus Tadpole Brain. , Faulkner RL, Wall NR, Callaway EM, Cline HT ., eNeuro. June 7, 2021; 8 (4):
Electrophysiological Recording for Study of Xenopus Retinotectal Circuitry. , Luo Y, Shen W, Cline HT ., Cold Spring Harb Protoc. June 1, 2021; 2021 (6):
Precisely controlled visual stimulation to study experience-dependent neural plasticity in Xenopus tadpoles. , Hiramoto M, Cline HT ., STAR Protoc. January 8, 2021; 2 (1): 100252.
Correction: Nutrient restriction causes reversible G2 arrest in Xenopus neural progenitors. , McKeown CR, Cline HT ., Development. August 14, 2020; 147 (15):
NMDARs Translate Sequential Temporal Information into Spatial Maps. , Hiramoto M, Cline HT ., iScience. June 26, 2020; 23 (6): 101130.
Morpholino Studies in Xenopus Brain Development. , Bestman JE , Cline HT ., Methods Mol Biol. January 1, 2020; 2047 377-395.
Nutrient restriction causes reversible G2 arrest in Xenopus neural progenitors. , McKeown CR, Cline HT ., Development. October 24, 2019; 146 (20):
Enhanced visual experience rehabilitates the injured brain in Xenopus tadpoles in an NMDAR-dependent manner. , Gambrill AC, Faulkner RL, McKeown CR, Cline HT ., J Neurophysiol. January 1, 2019; 121 (1): 306-320.
Excitatory synaptic dysfunction cell-autonomously decreases inhibitory inputs and disrupts structural and functional plasticity. , He HY , Shen W, Zheng L, Guo X, Cline HT ., Nat Commun. July 24, 2018; 9 (1): 2893.
Direct intertectal inputs are an integral component of the bilateral sensorimotor circuit for behavior in Xenopus tadpoles. , Gambrill AC, Faulkner RL, Cline HT ., J Neurophysiol. May 1, 2018; 119 (5): 1947-1961.
Role of the visual experience-dependent nascent proteome in neuronal plasticity. , Liu HH , McClatchy DB, Schiapparelli L, Shen W, Yates JR, Cline HT ., Elife. February 7, 2018; 7
In Vivo Analysis of the Neurovascular Niche in the Developing Xenopus Brain. , Lau M, Li J, Cline HT ., eNeuro. July 31, 2017; 4 (4):
Reversible developmental stasis in response to nutrient availability in the Xenopus laevis central nervous system. , McKeown CR, Thompson CK , Cline HT ., J Exp Biol. February 1, 2017; 220 (Pt 3): 358-368.
Experience-dependent plasticity of excitatory and inhibitory intertectal inputs in Xenopus tadpoles. , Gambrill AC, Faulkner R, Cline HT ., J Neurophysiol. November 1, 2016; 116 (5): 2281-2297.
Thyroid Hormone Acts Locally to Increase Neurogenesis, Neuronal Differentiation, and Dendritic Arbor Elaboration in the Tadpole Visual System. , Thompson CK , Cline HT ., J Neurosci. October 5, 2016; 36 (40): 10356-10375.
Fragile X mental retardation protein knockdown in the developing Xenopus tadpole optic tectum results in enhanced feedforward inhibition and behavioral deficits. , Truszkowski TL, James EJ, Hasan M, Wishard TJ, Liu Z, Pratt KG , Cline HT , Aizenman CD ., Neural Dev. August 8, 2016; 11 (1): 14.
Fragile X Mental Retardation Protein Is Required to Maintain Visual Conditioning-Induced Behavioral Plasticity by Limiting Local Protein Synthesis. , Liu HH , Cline HT ., J Neurosci. July 6, 2016; 36 (27): 7325-39.
Experience-Dependent Bimodal Plasticity of Inhibitory Neurons in Early Development. , He HY , Shen W, Hiramoto M, Cline HT ., Neuron. June 15, 2016; 90 (6): 1203-1214.
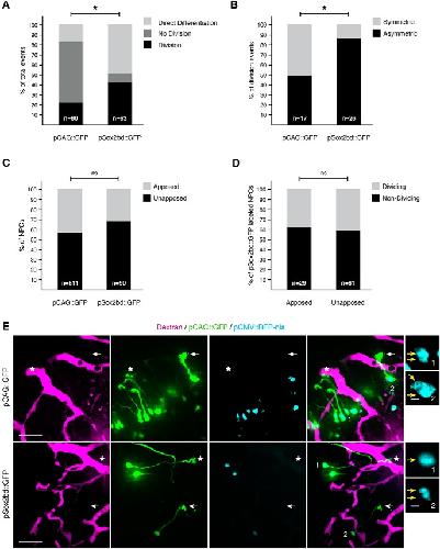
An in vivo screen to identify candidate neurogenic genes in the developing Xenopus visual system. , Bestman JE , Huang LC, Lee-Osbourne J, Cheung P, Cline HT ., Dev Biol. December 15, 2015; 408 (2): 269-91.
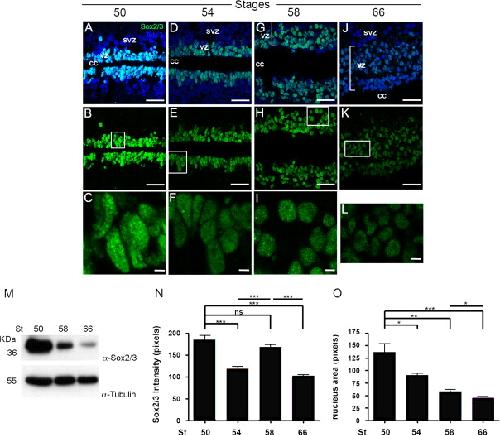
Regeneration of Xenopus laevis spinal cord requires Sox2/3 expressing cells. , Muñoz R, Edwards-Faret G, Moreno M, Zuñiga N, Cline H , Larraín J ., Dev Biol. December 15, 2015; 408 (2): 229-43.
FMRP regulates neurogenesis in vivo in Xenopus laevis tadpoles. , Faulkner RL, Wishard TJ, Thompson CK , Liu HH , Cline HT ., eNeuro. January 1, 2015; 2 (1): e0055.
Optic flow instructs retinotopic map formation through a spatial to temporal to spatial transformation of visual information. , Hiramoto M, Cline HT ., Proc Natl Acad Sci U S A. November 25, 2014; 111 (47): E5105-13.
Acute synthesis of CPEB is required for plasticity of visual avoidance behavior in Xenopus. , Shen W, Liu HH , Schiapparelli L, McClatchy D, He HY , Yates JR, Cline HT ., Cell Rep. February 27, 2014; 6 (4): 737-47.
Morpholino studies in Xenopus brain development. , Bestman JE , Cline HT ., Methods Mol Biol. January 1, 2014; 1082 155-71.
In vivo time-lapse imaging of neuronal development in Xenopus. , Ruthazer ES , Schohl A , Schwartz N , Tavakoli A, Tremblay M, Cline HT ., Cold Spring Harb Protoc. September 1, 2013; 2013 (9): 804-9.
Labeling individual neurons in the brains of live Xenopus tadpoles by electroporation of dyes or DNA. , Ruthazer ES , Schohl A , Schwartz N , Tavakoli A, Tremblay M, Cline HT ., Cold Spring Harb Protoc. September 1, 2013; 2013 (9): 869-72.
Bulk electroporation of retinal ganglion cells in live Xenopus tadpoles. , Ruthazer ES , Schohl A , Schwartz N , Tavakoli A, Tremblay M, Cline HT ., Cold Spring Harb Protoc. August 1, 2013; 2013 (8): 771-5.
Dye labeling retinal ganglion cell axons in live Xenopus tadpoles. , Ruthazer ES , Schohl A , Schwartz N , Tavakoli A, Tremblay M, Cline HT ., Cold Spring Harb Protoc. August 1, 2013; 2013 (8): 768-70.
Neurogenesis is required for behavioral recovery after injury in the visual system of Xenopus laevis. , McKeown CR, Sharma P, Sharipov HE, Shen W, Cline HT ., J Comp Neurol. July 1, 2013; 521 (10): 2262-78.
Computer aided alignment and quantitative 4D structural plasticity analysis of neurons. , Lee PC, He HY , Lin CY, Ching YT, Cline HT ., Neuroinformatics. April 1, 2013; 11 (2): 249-57.
Vision drives correlated activity without patterned spontaneous activity in developing Xenopus retina. , Demas JA, Payne H, Cline HT ., Dev Neurobiol. April 1, 2012; 72 (4): 537-46.
Xenopus as an experimental system for developmental neuroscience: introduction to a special issue. , Cline HT , Kelly D., Dev Neurobiol. April 1, 2012; 72 (4): 463-4.
In vivo time-lapse imaging of cell proliferation and differentiation in the optic tectum of Xenopus laevis tadpoles. , Bestman JE , Lee-Osbourne J, Cline HT ., J Comp Neurol. February 1, 2012; 520 (2): 401-33.
GABA expression and regulation by sensory experience in the developing visual system. , Miraucourt LS, Silva JS, Burgos K, Li J, Abe H, Ruthazer ES , Cline HT ., PLoS One. January 1, 2012; 7 (1): e29086.
Inhibition to excitation ratio regulates visual system responses and behavior in vivo. , Shen W, McKeown CR, Demas JA, Cline HT ., J Neurophysiol. November 1, 2011; 106 (5): 2285-302.
In vivo time-lapse imaging and serial section electron microscopy reveal developmental synaptic rearrangements. , Li J, Erisir A, Cline H ., Neuron. January 27, 2011; 69 (2): 273-86.
Visual activity regulates neural progenitor cells in developing xenopus CNS through musashi1. , Sharma P, Cline HT ., Neuron. November 4, 2010; 68 (3): 442-55.
Visual deprivation increases accumulation of dense core vesicles in developing optic tectal synapses in Xenopus laevis. , Li J, Cline HT ., J Comp Neurol. June 15, 2010; 518 (12): 2365-81.
Membrane targeted horseradish peroxidase as a marker for correlative fluorescence and electron microscopy studies. , Li J, Wang Y, Chiu SL, Cline HT ., Front Neural Circuits. February 26, 2010; 4 6.
Convergence of multisensory inputs in Xenopus tadpole tectum. , Hiramoto M, Cline HT ., Dev Neurobiol. December 1, 2009; 69 (14): 959-71.