Click here to close Hello! We notice that you are using Internet Explorer, which is not supported by Xenbase and may cause the site to display incorrectly. We suggest using a current version of Chrome, FireFox, or Safari.

Profile Publications (18)
XB-PERS-1857

Publications By Susannah Rankin

???pagination.result.count???

???pagination.result.page??? 1


The cohesin modifier ESCO2 is stable during DNA replication., Jevitt AM, Rankin BD, Chen J, Rankin S., Chromosome Res. January 28, 2023; 31 (1): 6.   


Reconstituting Nuclear and Chromosome Dynamics Using Xenopus Extracts., Rankin S., Cold Spring Harb Protoc. March 1, 2019; 2019 (3):


Chromosome Cohesion and Condensation in Xenopus Egg Extracts., da Silva EML, Rankin S., Cold Spring Harb Protoc. February 1, 2019; 2019 (2): pdb.prot097121.


Sororin is enriched at the central region of synapsed meiotic chromosomes., Jordan PW, Eyster C, Chen J, Pezza RJ, Rankin S., Chromosome Res. June 3, 2017; 25 (2): 115-128.


Recent advances in cohesin biology., Rankin S, Dawson DS., F1000Res. August 3, 2016; 5   


Complex elaboration: making sense of meiotic cohesin dynamics., Rankin S., FEBS J. July 9, 2015; 282 (13): 2426-43.


Structure of the human cohesin inhibitor Wapl., Ouyang Z, Zheng G, Song J, Borek DM, Otwinowski Z, Brautigam CA, Tomchick DR, Rankin S, Yu H., Proc Natl Acad Sci U S A. July 9, 2013; 110 (28): 11355-60.


Cohesin acetylation promotes sister chromatid cohesion only in association with the replication machinery., Song J, Lafont A, Chen J, Wu FM, Shirahige K, Rankin S., J Biol Chem. October 5, 2012; 287 (41): 34325-36.


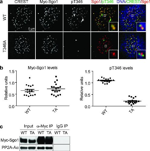
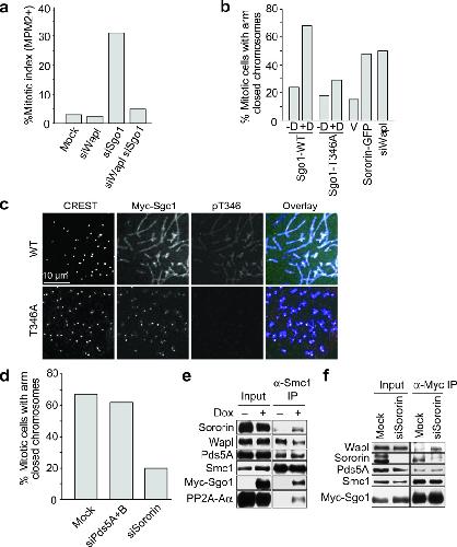
Phosphorylation-enabled binding of SGO1-PP2A to cohesin protects sororin and centromeric cohesion during mitosis., Liu H, Rankin S, Yu H., Nat Cell Biol. January 16, 2012; 15 (1): 40-9.   


Cohesion fatigue induces chromatid separation in cells delayed at metaphase., Daum JR, Potapova TA, Sivakumar S, Daniel JJ, Flynn JN, Rankin S, Gorbsky GJ., Curr Biol. June 21, 2011; 21 (12): 1018-24.


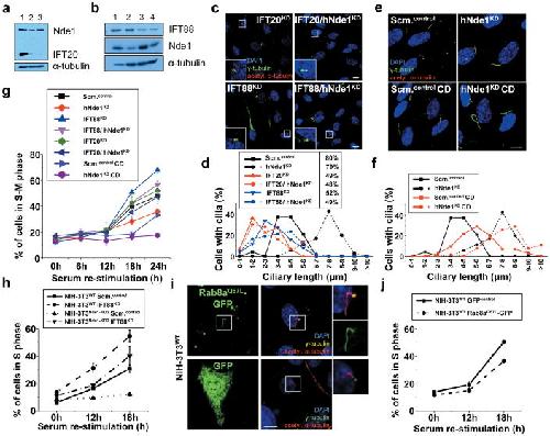
Nde1-mediated inhibition of ciliogenesis affects cell cycle re-entry., Kim S, Zaghloul NA, Bubenshchikova E, Oh EC, Rankin S, Katsanis N, Obara T, Tsiokas L., Nat Cell Biol. April 1, 2011; 13 (4): 351-60.   


A conserved motif at the C terminus of sororin is required for sister chromatid cohesion., Wu FM, Nguyen JV, Rankin S., J Biol Chem. February 4, 2011; 286 (5): 3579-86.


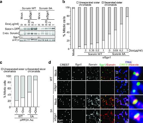
Sororin cooperates with the acetyltransferase Eco2 to ensure DNA replication-dependent sister chromatid cohesion., Lafont AL, Song J, Rankin S., Proc Natl Acad Sci U S A. November 23, 2010; 107 (47): 20364-9.


Sororin, a substrate of the anaphase-promoting complex, is required for sister chromatid cohesion in vertebrates., Rankin S, Ayad NG, Kirschner MW., Mol Cell. April 15, 2005; 18 (2): 185-200.


Identification of ubiquitin ligase substrates by in vitro expression cloning., Ayad NG, Rankin S, Ooi D, Rape M, Kirschner MW., Methods Enzymol. January 1, 2005; 399 404-14.


Clustering of Nck by a 12-residue Tir phosphopeptide is sufficient to trigger localized actin assembly., Campellone KG, Rankin S, Pawson T, Kirschner MW, Tipper DJ, Leong JM., J Cell Biol. February 2, 2004; 164 (3): 407-16.   


Tome-1, a trigger of mitotic entry, is degraded during G1 via the APC., Ayad NG, Rankin S, Murakami M, Jebanathirajah J, Gygi S, Kirschner MW., Cell. April 4, 2003; 113 (1): 101-13.


The surface contraction waves of Xenopus eggs reflect the metachronous cell-cycle state of the cytoplasm., Rankin S, Kirschner MW., Curr Biol. June 1, 1997; 7 (6): 451-4.

???pagination.result.page??? 1