Click here to close Hello! We notice that you are using Internet Explorer, which is not supported by Xenbase and may cause the site to display incorrectly. We suggest using a current version of Chrome, FireFox, or Safari.

Profile Publications (68)
XB-PERS-1947

Publications By William G Dunphy

???pagination.result.count???

???pagination.result.page??? 1 2 ???pagination.result.next???


Rif1 restrains the rate of replication origin firing in Xenopus laevis., Haccard O, Ciardo D, Narrissamprakash H, Bronchain O, Kumagai A, Dunphy WG, Goldar A, Marheineke K., Commun Biol. July 29, 2023; 6 (1): 788.   


Ultrafast and hypersensitive phase imaging of propagating internodal current flows in myelinated axons and electromagnetic pulses in dielectrics., Zhang Y, Shen B, Wu T, Zhao J, Jing JC, Wang P, Sasaki-Capela K, Dunphy WG, Garrett D, Maslov K, Wang W, Wang LV., Nat Commun. September 6, 2022; 13 (1): 5247.   


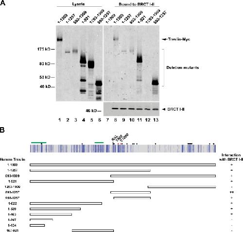
Binding of the Treslin-MTBP Complex to Specific Regions of the Human Genome Promotes the Initiation of DNA Replication., Kumagai A, Dunphy WG., Cell Rep. September 22, 2020; 32 (12): 108178.   


Redox priming promotes Aurora A activation during mitosis., Lim DC, Joukov V, Rettenmaier TJ, Kumagai A, Dunphy WG, Wells JA, Yaffe MB., Sci Signal. July 21, 2020; 13 (641):


RPA-coated single-stranded DNA promotes the ETAA1-dependent activation of ATR., Lyu K, Kumagai A, Dunphy WG., Cell Cycle. April 1, 2019; 18 (8): 898-913.   


MTBP, the partner of Treslin, contains a novel DNA-binding domain that is essential for proper initiation of DNA replication., Kumagai A, Dunphy WG., Mol Biol Cell. November 1, 2017; 28 (22): 2998-3012.   


Interaction of Chk1 with Treslin negatively regulates the initiation of chromosomal DNA replication., Guo C, Kumagai A, Schlacher K, Shevchenko A, Shevchenko A, Dunphy WG., Mol Cell. February 5, 2015; 57 (3): 492-505.


SUMOylation of the C-terminal domain of DNA topoisomerase IIα regulates the centromeric localization of Claspin., Ryu H, Yoshida MM, Sridharan V, Kumagai A, Dunphy WG, Dasso M, Azuma Y., Cell Cycle. January 1, 2015; 14 (17): 2777-84.


The Mre11-Rad50-Nbs1 (MRN) complex has a specific role in the activation of Chk1 in response to stalled replication forks., Lee J, Dunphy WG., Mol Biol Cell. May 1, 2013; 24 (9): 1343-53.   


Role for Rif1 in the checkpoint response to damaged DNA in Xenopus egg extracts., Kumar S, Yoo HY, Kumagai A, Shevchenko A, Shevchenko A, Dunphy WG., Cell Cycle. March 15, 2012; 11 (6): 1183-94.


Direct regulation of Treslin by cyclin-dependent kinase is essential for the onset of DNA replication., Kumagai A, Shevchenko A, Shevchenko A, Dunphy WG., J Cell Biol. June 13, 2011; 193 (6): 995-1007.   


CtIP interacts with TopBP1 and Nbs1 in the response to double-stranded DNA breaks (DSBs) in Xenopus egg extracts., Ramírez-Lugo JS, Yoo HY, Yoon SJ, Dunphy WG., Cell Cycle. February 1, 2011; 10 (3): 469-80.


Drf1-dependent kinase interacts with Claspin through a conserved protein motif., Gold DA, Dunphy WG., J Biol Chem. April 23, 2010; 285 (17): 12638-46.


Rad17 plays a central role in establishment of the interaction between TopBP1 and the Rad9-Hus1-Rad1 complex at stalled replication forks., Lee J, Dunphy WG., Mol Biol Cell. March 15, 2010; 21 (6): 926-35.   


Xenopus DNA2 is a helicase/nuclease that is found in complexes with replication proteins And-1/Ctf4 and Mcm10 and DSB response proteins Nbs1 and ATM., Wawrousek KE, Fortini BK, Polaczek P, Chen L, Liu Q, Dunphy WG, Campbell JL., Cell Cycle. March 15, 2010; 9 (6): 1156-66.


Treslin collaborates with TopBP1 in triggering the initiation of DNA replication., Kumagai A, Shevchenko A, Shevchenko A, Dunphy WG., Cell. February 5, 2010; 140 (3): 349-59.   


The Mre11-Rad50-Nbs1 complex mediates activation of TopBP1 by ATM., Yoo HY, Kumagai A, Shevchenko A, Shevchenko A, Dunphy WG., Mol Biol Cell. May 1, 2009; 20 (9): 2351-60.


Aven-dependent activation of ATM following DNA damage., Guo JY, Yamada A, Kajino T, Wu JQ, Tang W, Freel CD, Feng J, Chau BN, Wang MZ, Margolis SS, Yoo HY, Wang XF, Dunphy WG, Irusta PM, Hardwick JM, Kornbluth S., Curr Biol. July 8, 2008; 18 (13): 933-42.


The Rad9-Hus1-Rad1 checkpoint clamp regulates interaction of TopBP1 with ATR., Lee J, Kumagai A, Dunphy WG., J Biol Chem. September 21, 2007; 282 (38): 28036-44.


Ataxia-telangiectasia mutated (ATM)-dependent activation of ATR occurs through phosphorylation of TopBP1 by ATM., Yoo HY, Kumagai A, Shevchenko A, Shevchenko A, Dunphy WG., J Biol Chem. June 15, 2007; 282 (24): 17501-6.


Role for the PP2A/B56delta phosphatase in regulating 14-3-3 release from Cdc25 to control mitosis., Margolis SS, Perry JA, Forester CM, Nutt LK, Guo Y, Jardim MJ, Thomenius MJ, Freel CD, Darbandi R, Ahn JH, Arroyo JD, Wang XF, Shenolikar S, Nairn AC, Dunphy WG, Hahn WC, Virshup DM, Kornbluth S., Cell. November 17, 2006; 127 (4): 759-73.


Site-specific phosphorylation of a checkpoint mediator protein controls its responses to different DNA structures., Yoo HY, Jeong SY, Dunphy WG., Genes Dev. April 1, 2006; 20 (7): 772-83.


TopBP1 activates the ATR-ATRIP complex., Kumagai A, Lee J, Yoo HY, Dunphy WG., Cell. March 10, 2006; 124 (5): 943-55.


Phosphorylation of Chk1 by ATM- and Rad3-related (ATR) in Xenopus egg extracts requires binding of ATRIP to ATR but not the stable DNA-binding or coiled-coil domains of ATRIP., Kim SM, Kumagai A, Lee J, Dunphy WG., J Biol Chem. November 18, 2005; 280 (46): 38355-64.


Roles of replication fork-interacting and Chk1-activating domains from Claspin in a DNA replication checkpoint response., Lee J, Gold DA, Shevchenko A, Shevchenko A, Dunphy WG., Mol Biol Cell. November 1, 2005; 16 (11): 5269-82.


Metabolic regulation of oocyte cell death through the CaMKII-mediated phosphorylation of caspase-2., Nutt LK, Margolis SS, Jensen M, Herman CE, Dunphy WG, Rathmell JC, Kornbluth S., Cell. October 7, 2005; 123 (1): 89-103.


Initiation of DNA replication requires the RECQL4 protein mutated in Rothmund-Thomson syndrome., Sangrithi MN, Bernal JA, Madine M, Philpott A, Lee J, Dunphy WG, Venkitaraman AR., Cell. June 17, 2005; 121 (6): 887-98.


Mcm2 is a direct substrate of ATM and ATR during DNA damage and DNA replication checkpoint responses., Yoo HY, Shevchenko A, Shevchenko A, Dunphy WG., J Biol Chem. December 17, 2004; 279 (51): 53353-64.


Claspin and the activated form of ATR-ATRIP collaborate in the activation of Chk1., Kumagai A, Kim SM, Dunphy WG., J Biol Chem. November 26, 2004; 279 (48): 49599-608.


Absence of BLM leads to accumulation of chromosomal DNA breaks during both unperturbed and disrupted S phases., Li W, Kim SM, Lee J, Dunphy WG., J Cell Biol. June 21, 2004; 165 (6): 801-12.   


Adaptation of a DNA replication checkpoint response depends upon inactivation of Claspin by the Polo-like kinase., Yoo HY, Kumagai A, Shevchenko A, Shevchenko A, Dunphy WG., Cell. May 28, 2004; 117 (5): 575-88.


Phosphorylated claspin interacts with a phosphate-binding site in the kinase domain of Chk1 during ATR-mediated activation., Jeong SY, Kumagai A, Lee J, Dunphy WG., J Biol Chem. November 21, 2003; 278 (47): 46782-8.


Xenopus Drf1, a regulator of Cdc7, displays checkpoint-dependent accumulation on chromatin during an S-phase arrest., Yanow SK, Gold DA, Yoo HY, Dunphy WG., J Biol Chem. October 17, 2003; 278 (42): 41083-92.


Claspin, a Chk1-regulatory protein, monitors DNA replication on chromatin independently of RPA, ATR, and Rad17., Lee J, Kumagai A, Dunphy WG., Mol Cell. February 1, 2003; 11 (2): 329-40.


Repeated phosphopeptide motifs in Claspin mediate the regulated binding of Chk1., Kumagai A, Dunphy WG., Nat Cell Biol. February 1, 2003; 5 (2): 161-5.


Dissection of c-MOS degron., Sheng J, Kumagai A, Dunphy WG, Varshavsky A., EMBO J. November 15, 2002; 21 (22): 6061-71.


Regulation of Op18 during spindle assembly in Xenopus egg extracts., Budde PP, Kumagai A, Dunphy WG, Heald R., J Cell Biol. April 2, 2001; 153 (1): 149-58.   


Positive regulation of Wee1 by Chk1 and 14-3-3 proteins., Lee J, Kumagai A, Dunphy WG., Mol Biol Cell. March 1, 2001; 12 (3): 551-63.


Negative cell cycle regulation and DNA damage-inducible phosphorylation of the BRCT protein 53BP1., Xia Z, Morales JC, Dunphy WG, Carpenter PB., J Biol Chem. January 26, 2001; 276 (4): 2708-18.


Activation of Xenopus Chk1 by mutagenesis of threonine-377., Wang SX, Dunphy WG., FEBS Lett. December 29, 2000; 487 (2): 277-81.


Requirement for Atr in phosphorylation of Chk1 and cell cycle regulation in response to DNA replication blocks and UV-damaged DNA in Xenopus egg extracts., Guo Z, Kumagai A, Wang SX, Dunphy WG., Genes Dev. November 1, 2000; 14 (21): 2745-56.


Claspin, a novel protein required for the activation of Chk1 during a DNA replication checkpoint response in Xenopus egg extracts., Kumagai A, Dunphy WG., Mol Cell. October 1, 2000; 6 (4): 839-49.


Response of Xenopus Cds1 in cell-free extracts to DNA templates with double-stranded ends., Guo Z, Dunphy WG., Mol Biol Cell. May 1, 2000; 11 (5): 1535-46.


The xenopus Suc1/Cks protein promotes the phosphorylation of G(2)/M regulators., Patra D, Wang SX, Kumagai A, Dunphy WG., J Biol Chem. December 24, 1999; 274 (52): 36839-42.


Binding of 14-3-3 proteins and nuclear export control the intracellular localization of the mitotic inducer Cdc25., Kumagai A, Dunphy WG., Genes Dev. May 1, 1999; 13 (9): 1067-72.


The Xenopus Chk1 protein kinase mediates a caffeine-sensitive pathway of checkpoint control in cell-free extracts., Kumagai A, Guo Z, Emami KH, Wang SX, Dunphy WG., J Cell Biol. September 21, 1998; 142 (6): 1559-69.   


Identification of a novel 81-kDa component of the Xenopus origin recognition complex., Carpenter PB, Dunphy WG., J Biol Chem. September 18, 1998; 273 (38): 24891-7.


Xe-p9, a Xenopus Suc1/Cks protein, is essential for the Cdc2-dependent phosphorylation of the anaphase- promoting complex at mitosis., Patra D, Dunphy WG., Genes Dev. August 15, 1998; 12 (16): 2549-59.


14-3-3 proteins act as negative regulators of the mitotic inducer Cdc25 in Xenopus egg extracts., Kumagai A, Yakowec PS, Dunphy WG., Mol Biol Cell. February 1, 1998; 9 (2): 345-54.


Regulation of Xenopus Cdc25 protein., Kumagai A, Dunphy WG., Methods Enzymol. January 1, 1997; 283 564-71.

???pagination.result.page??? 1 2 ???pagination.result.next???