???pagination.result.count???
Cerebellar granular neuron progenitors exit their germinative niche via BarH-like1 activity mediated partly by inhibition of T-cell factor. , Bou-Rouphael J, Doulazmi M, Eschstruth A, Abdou A, Durand BC ., Development. July 1, 2024; 151 (13):
Mcl1 protein levels and Caspase-7 executioner protease control axial organizer cells survival. , Sena E, Bou-Rouphael J, Rocques N, Carron-Homo C, Durand BC ., Dev Dyn. July 1, 2020; 249 (7): 847-866.
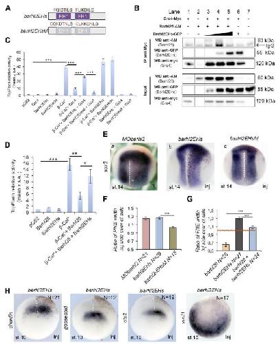
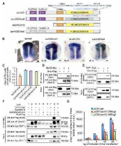
Barhl2 maintains T cell factors as repressors and thereby switches off the Wnt/ β-Catenin response driving Spemann organizer formation. , Sena E, Rocques N, Borday C, Muhamad Amin HS, Parain K , Sitbon D , Chesneau A, Durand BC ., Development. May 22, 2019; 146 (10):
An Evolutionarily Conserved Network Mediates Development of the zona limitans intrathalamica, a Sonic Hedgehog-Secreting Caudal Forebrain Signaling Center. , Sena E, Feistel K , Durand BC ., J Dev Biol. October 20, 2016; 4 (4):
Stem cell-like Xenopus Embryonic Explants to Study Early Neural Developmental Features In Vitro and In Vivo. , Durand BC ., J Vis Exp. February 2, 2016; (108): e53474.
Early development of the neural plate: new roles for apoptosis and for one of its main effectors caspase-3. , Juraver-Geslin HA , Durand BC ., Genesis. February 1, 2015; 53 (2): 203-24.
The conserved barH-like homeobox-2 gene barhl2 acts downstream of orthodentricle-2 and together with iroquois-3 in establishment of the caudal forebrain signaling center induced by Sonic Hedgehog. , Juraver-Geslin HA , Gómez-Skarmeta JL , Durand BC ., Dev Biol. December 1, 2014; 396 (1): 107-20.
Barhl2 limits growth of the diencephalic primordium through Caspase3 inhibition of beta-catenin activation. , Juraver-Geslin HA , Ausseil JJ, Wassef M, Durand BC ., Proc Natl Acad Sci U S A. February 8, 2011; 108 (6): 2288-93.
The murine ortholog of notchless, a direct regulator of the notch pathway in Drosophila melanogaster, is essential for survival of inner cell mass cells. , Cormier S, Le Bras S, Souilhol C, Vandormael-Pournin S, Durand B , Babinet C, Baldacci P, Cohen-Tannoudji M., Mol Cell Biol. May 1, 2006; 26 (9): 3541-9.
The pro-apoptotic activity of a vertebrate Bar-like homeobox gene plays a key role in patterning the Xenopus neural plate by limiting the number of chordin- and shh-expressing cells. , Offner N, Duval N, Jamrich M , Durand B ., Development. April 1, 2005; 132 (8): 1807-18.
The nuclear orphan receptor COUP-TFI is important for differentiation of oligodendrocytes. , Yamaguchi H, Zhou C , Lin SC, Durand B , Tsai SY, Tsai MJ., Dev Biol. February 15, 2004; 266 (2): 238-51.
A cell-intrinsic timer that operates during oligodendrocyte development. , Durand B , Raff M., Bioessays. January 1, 2000; 22 (1): 64-71.
An analysis of the early events when oligodendrocyte precursor cells are triggered to differentiate by thyroid hormone, retinoic acid, or PDGF withdrawal. , Tokumoto YM, Durand B , Raff MC., Dev Biol. September 15, 1999; 213 (2): 327-39.
Altered expression of cell cycle proteins and prolonged duration of cardiac myocyte hyperplasia in p27KIP1 knockout mice. , Poolman RA, Li JM, Durand B , Brooks G., Circ Res. July 23, 1999; 85 (2): 117-27.
p27Kip1 alters the response of cells to mitogen and is part of a cell-intrinsic timer that arrests the cell cycle and initiates differentiation. , Durand B , Fero ML, Roberts JM, Raff MC., Curr Biol. April 9, 1998; 8 (8): 431-40.
Cell number control and timing in animal development: the oligodendrocyte cell lineage. , Raff MC, Durand B , Gao FB., Int J Dev Biol. January 1, 1998; 42 (3): 263-7.
Oligodendrocyte precursor cells count time but not cell divisions before differentiation. , Gao FB, Durand B , Raff M., Curr Biol. February 1, 1997; 7 (2): 152-5.
Accumulation of the cyclin-dependent kinase inhibitor p27/Kip1 and the timing of oligodendrocyte differentiation. , Durand B , Gao FB, Raff M., EMBO J. January 15, 1997; 16 (2): 306-17.
Endogenous retinoic acid receptor ( RAR)-retinoid X receptor (RXR) heterodimers are the major functional forms regulating retinoid-responsive elements in adult human keratinocytes. Binding of ligands to RAR only is sufficient for RAR-RXR heterodimers to confer ligand-dependent activation of hRAR beta 2/RARE (DR5). , Xiao JH, Durand B , Chambon P, Voorhees JJ., J Biol Chem. February 17, 1995; 270 (7): 3001-11.
Activation function 2 (AF-2) of retinoic acid receptor and 9-cis retinoic acid receptor: presence of a conserved autonomous constitutive activating domain and influence of the nature of the response element on AF-2 activity. , Durand B , Saunders M, Gaudon C, Roy B, Losson R, Chambon P., EMBO J. November 15, 1994; 13 (22): 5370-82.
Pure and functionally homogeneous recombinant retinoid X receptor. , Chen ZP, Shemshedini L, Durand B , Noy N, Chambon P, Gronemeyer H., J Biol Chem. October 14, 1994; 269 (41): 25770-6.
The cellular retinoic acid binding protein I is dispensable. , Gorry P, Lufkin T, Dierich A, Rochette-Egly C, Décimo D, Dollé P, Mark M, Durand B , Chambon P., Proc Natl Acad Sci U S A. September 13, 1994; 91 (19): 9032-6.
All-trans and 9-cis retinoic acid induction of CRABPII transcription is mediated by RAR-RXR heterodimers bound to DR1 and DR2 repeated motifs. , Durand B , Saunders M, Leroy P, Leid M, Chambon P., Cell. October 2, 1992; 71 (1): 73-85.
Structure, localization and transcriptional properties of two classes of retinoic acid receptor alpha fusion proteins in acute promyelocytic leukemia (APL): structural similarities with a new family of oncoproteins. , Kastner P, Perez A, Lutz Y, Rochette-Egly C, Gaub MP, Durand B , Lanotte M, Berger R, Chambon P., EMBO J. February 1, 1992; 11 (2): 629-42.
Cellular retinoic acid-binding protein type 2 mRNA is overexpressed in human psoriatic skin as shown by in situ hybridization. , Didierjean L, Durand B , Saurat JH., Biochem Biophys Res Commun. October 15, 1991; 180 (1): 204-8.
Compartmentalization of MHC class II gene expression in transgenic mice. , van Ewijk W, Ron Y, Monaco J, Kappler J, Marrack P, Le Meur M, Gerlinger P, Durand B , Benoist C, Mathis D., Cell. May 6, 1988; 53 (3): 357-70.
Conserved major histocompatibility complex class II boxes--X and Y--are transcriptional control elements and specifically bind nuclear proteins. , Dorn A, Durand B , Marfing C, Le Meur M, Benoist C, Mathis D., Proc Natl Acad Sci U S A. September 1, 1987; 84 (17): 6249-53.