Click here to close Hello! We notice that you are using Internet Explorer, which is not supported by Xenbase and may cause the site to display incorrectly. We suggest using a current version of Chrome, FireFox, or Safari.

Profile Publications (20)
XB-PERS-2954

Publications By Thomas U. Mayer

???pagination.result.count???

???pagination.result.page??? 1


Translational repression by 4E-T is crucial to maintain the prophase-I arrest in vertebrate oocytes., Heim A, Cheng S, Orth J, Stengel F, Schuh M, Mayer TU., Nat Commun. August 28, 2025; 16 (1): 8051.


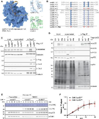
A phosphate-binding pocket in cyclin B3 is essential for XErp1/Emi2 degradation in meiosis I., Schunk R, Halder M, Schäfer M, Johannes E, Heim A, Boland A, Mayer TU., EMBO Rep. February 2, 2025; 26 (3): 768-790.   


The translation regulator Zar1l controls timing of meiosis in Xenopus oocytes., Heim A, Niedermeier ML, Stengel F, Mayer TU., Development. November 1, 2022; 149 (21):   


Calcineurin promotes APC/C activation at meiotic exit by acting on both XErp1 and Cdc20., Heim A, Tischer T, Mayer TU., EMBO Rep. December 1, 2018; 19 (12):


Xenopus laevis Kif18A is a highly processive kinesin required for meiotic spindle integrity., Möckel MM, Heim A, Tischer T, Mayer TU., Biol Open. April 15, 2017; 6 (4): 463-470.   


Regulation of Cell Division., Heim A, Rymarczyk B, Mayer TU., Adv Exp Med Biol. January 1, 2017; 953 83-116.


RETRACTED: The Anaphase-Promoting Complex/Cyclosome Is Essential for Entry into Meiotic M-Phase., Malhotra S, Vinod PK, Mansfeld J, Stemmann O, Mayer TU., Dev Cell. January 11, 2016; 36 (1): 94-102.


Protein phosphatase 1 is essential for Greatwall inactivation at mitotic exit., Heim A, Konietzny A, Mayer TU., EMBO Rep. November 1, 2015; 16 (11): 1501-10.


Dissecting ubiquitin signaling with linkage-defined and protease resistant ubiquitin chains., Schneider T, Schneider D, Rösner D, Malhotra S, Mortensen F, Mayer TU, Scheffner M, Marx A., Angew Chem Int Ed Engl. November 17, 2014; 53 (47): 12925-9.


Modulation of cell cycle control during oocyte-to-embryo transitions., Hörmanseder E, Tischer T, Mayer TU., EMBO J. August 14, 2013; 32 (16): 2191-203.


The role of APC/C inhibitor Emi2/XErp1 in oscillatory dynamics of early embryonic cell cycles., Vinod PK, Zhou X, Zhang T, Mayer TU, Novak B., Biophys Chem. January 1, 2013; 177-178 1-6.


The APC/C inhibitor XErp1/Emi2 is essential for Xenopus early embryonic divisions., Tischer T, Hörmanseder E, Mayer TU., Science. October 26, 2012; 338 (6106): 520-4.


Non-proteolytic ubiquitylation counteracts the APC/C-inhibitory function of XErp1., Hörmanseder E, Tischer T, Heubes S, Stemmann O, Mayer TU., EMBO Rep. May 1, 2011; 12 (5): 436-43.


Cytostatic factor: an activity that puts the cell cycle on hold., Schmidt A, Rauh NR, Nigg EA, Mayer TU., J Cell Sci. April 1, 2006; 119 (Pt 7): 1213-8.


Synthesis and biological evaluation of new tetrahydro-beta-carbolines as inhibitors of the mitotic kinesin Eg5., Sunder-Plassmann N, Sarli V, Gartner M, Utz M, Seiler J, Huemmer S, Mayer TU, Surrey T, Giannis A., Bioorg Med Chem. November 15, 2005; 13 (22): 6094-111.


Calcium triggers exit from meiosis II by targeting the APC/C inhibitor XErp1 for degradation., Rauh NR, Schmidt A, Bormann J, Nigg EA, Mayer TU., Nature. October 13, 2005; 437 (7061): 1048-52.


Xenopus polo-like kinase Plx1 regulates XErp1, a novel inhibitor of APC/C activity., Schmidt A, Duncan PI, Rauh NR, Sauer G, Fry AM, Nigg EA, Mayer TU., Genes Dev. February 15, 2005; 19 (4): 502-13.


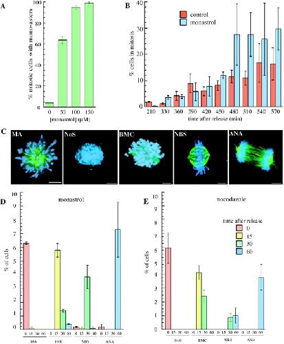
Probing spindle assembly mechanisms with monastrol, a small molecule inhibitor of the mitotic kinesin, Eg5., Kapoor TM, Mayer TU, Coughlin ML, Mitchison TJ., J Cell Biol. September 4, 2000; 150 (5): 975-88.   


Control of microtubule dynamics by the antagonistic activities of XMAP215 and XKCM1 in Xenopus egg extracts., Tournebize R, Popov A, Kinoshita K, Ashford AJ, Rybina S, Pozniakovsky A, Mayer TU, Walczak CE, Karsenti E, Hyman AA., Nat Cell Biol. January 1, 2000; 2 (1): 13-9.


Small molecule inhibitor of mitotic spindle bipolarity identified in a phenotype-based screen., Mayer TU, Kapoor TM, Haggarty SJ, King RW, Schreiber SL, Mitchison TJ., Science. October 29, 1999; 286 (5441): 971-4.

???pagination.result.page??? 1