|
XB-PERS-3004
Publications By Annette G. Borchers
???pagination.result.count??????pagination.result.page??? 1
|
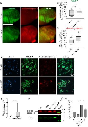
Fbrsl1 is required for cranial neural crest development and reflects a conserved function of the human disease-associated protein., Gerstner S, Berger-Santangelo H, Kastens G, Scholtes T, Wäschenbach S, Pauli S, Borchers A., Dis Model Mech. November 1, 2025; 18 (11): |
|
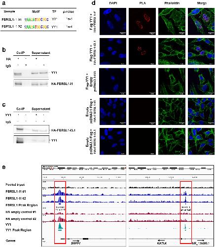
FBRSL1 regulates the expression of chromatin regulators BRPF1 and KAT6A., Kastens G, Berger-Santangelo H, Gerstner S, Ufartes R, Mischak M, Borchers A, Pauli S., Hum Genet. August 14, 2025; 144 (8): 809-826. |
|
The Rho GEF Trio functions in contact inhibition of locomotion of neural crest cells by interacting with Ptk7., Till K, Borchers A., Development. May 1, 2025; 152 (9): |
|
Fbrsl1 is required for heart development in Xenopus laevis and de novo variants in FBRSL1 can cause human heart defects., Berger H, Gerstner S, Horstmann MF, Pauli S, Borchers A., Dis Model Mech. June 1, 2024; 17 (6): |
|
The RhoGEF Trio is transported by microtubules and affects microtubule stability in migrating neural crest cells., Gossen S, Gerstner S, Borchers A., Cells Dev. March 1, 2024; 177 203899. |
|
The H2A.Z and NuRD associated protein HMG20A controls early head and heart developmental transcription programs., Herchenröther A, Gossen S, Friedrich T, Reim A, Daus N, Diegmüller F, Leers J, Sani HM, Gerstner S, Schwarz L, Stellmacher I, Szymkowiak LV, Nist A, Stiewe T, Borggrefe T, Mann M, Mackay JP, Bartkuhn M, Borchers A, Lan J, Hake SB., Nat Commun. January 28, 2023; 14 (1): 472. |
|
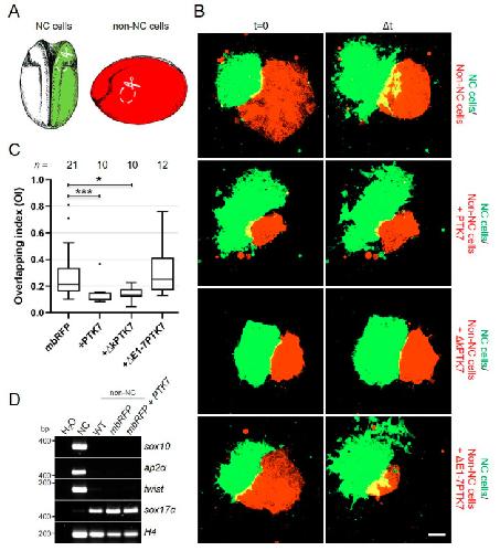
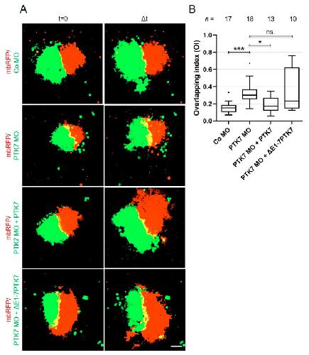
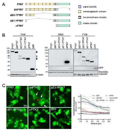
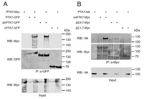
Ptk7 Is Dynamically Localized at Neural Crest Cell-Cell Contact Sites and Functions in Contact Inhibition of Locomotion., Grund A, Till K, Giehl K, Borchers A., Int J Mol Sci. August 28, 2021; 22 (17): |
|
Using Xenopus to analyze neurocristopathies like Kabuki syndrome., Schwenty-Lara J, Pauli S, Borchers A., Genesis. February 1, 2021; 59 (1-2): e23404. |
|
De novo mutations in FBRSL1 cause a novel recognizable malformation and intellectual disability syndrome., Ufartes R, Berger H, Till K, Salinas G, Sturm M, Altmüller J, Nürnberg P, Thiele H, Funke R, Apeshiotis N, Langen H, Wollnik B, Borchers A, Pauli S., Hum Genet. November 1, 2020; 139 (11): 1363-1379. |
|
Caveolin 1 is required for axonal outgrowth of motor neurons and affects Xenopus neuromuscular development., Breuer M, Berger H, Borchers A., Sci Rep. October 5, 2020; 10 (1): 16446. |
|
The Rho guanine nucleotide exchange factor Trio is required for neural crest cell migration and interacts with Dishevelled., Kratzer MC, Becker SFS, Grund A, Merks A, Harnoš J, Bryja V, Giehl K, Kashef J, Borchers A., Development. May 22, 2020; 147 (10): |
|
The histone methyltransferase KMT2D, mutated in Kabuki syndrome patients, is required for neural crest cell formation and migration., Schwenty-Lara J, Nehl D, Borchers A., Hum Mol Genet. January 15, 2020; 29 (2): 305-319. |
|
Evolution of the Rho guanine nucleotide exchange factors Kalirin and Trio and their gene expression in Xenopus development., Kratzer MC, England L, Apel D, Hassel M, Borchers A., Gene Expr Patterns. June 1, 2019; 32 18-27. |
|
Loss of function of Kmt2d, a gene mutated in Kabuki syndrome, affects heart development in Xenopus laevis., Schwenty-Lara J, Nürnberger A, Borchers A., Dev Dyn. June 1, 2019; 248 (6): 465-476. |
|
Sema3a plays a role in the pathogenesis of CHARGE syndrome., Ufartes R, Schwenty-Lara J, Freese L, Neuhofer C, Möller J, Wehner P, van Ravenswaaij-Arts CMA, Wong MTY, Schanze I, Tzschach A, Bartsch O, Borchers A, Pauli S., Hum Mol Genet. April 15, 2018; 27 (8): 1343-1352. |
|
PTK7 localization and protein stability is affected by canonical Wnt ligands., Berger H, Breuer M, Peradziryi H, Podleschny M, Jacob R, Borchers A., J Cell Sci. June 1, 2017; 130 (11): 1890-1903. |
|
Controlled levels of canonical Wnt signaling are required for neural crest migration., Maj E, Künneke L, Loresch E, Grund A, Melchert J, Pieler T, Aspelmeier T, Borchers A., Dev Biol. September 1, 2016; 417 (1): 77-90. |
|
A PTK7/Ror2 Co-Receptor Complex Affects Xenopus Neural Crest Migration., Podleschny M, Grund A, Berger H, Rollwitz E, Borchers A., PLoS One. December 16, 2015; 10 (12): e0145169. |
|
The PDZ domain protein Mcc is a novel effector of non-canonical Wnt signaling during convergence and extension in zebrafish., Young T, Poobalan Y, Tan EK, Tao S, Ong S, Wehner P, Schwenty-Lara J, Lim CY, Sadasivam A, Lovatt M, Wang ST, Ali Y, Borchers A, Sampath K, Dunn NR., Development. September 1, 2014; 141 (18): 3505-16. |
|
CHD7, the gene mutated in CHARGE syndrome, regulates genes involved in neural crest cell guidance., Schulz Y, Wehner P, Opitz L, Salinas-Riester G, Bongers EM, van Ravenswaaij-Arts CM, Wincent J, Schoumans J, Kohlhase J, Borchers A, Pauli S., Hum Genet. August 1, 2014; 133 (8): 997-1009. |
|
PTK7/Otk interacts with Wnts and inhibits canonical Wnt signalling., Peradziryi H, Kaplan NA, Podleschny M, Liu X, Wehner P, Borchers A, Tolwinski NS., EMBO J. July 19, 2011; 30 (18): 3729-40. |
|
RACK1 is a novel interaction partner of PTK7 that is required for neural tube closure., Wehner P, Shnitsar I, Urlaub H, Borchers A., Development. April 1, 2011; 138 (7): 1321-7. |
|
Programming pluripotent precursor cells derived from Xenopus embryos to generate specific tissues and organs., Borchers A, Pieler T., Genes (Basel). November 18, 2010; 1 (3): 413-26. |
|
PlexinA1 interacts with PTK7 and is required for neural crest migration., Wagner G, Peradziryi H, Wehner P, Borchers A., Biochem Biophys Res Commun. November 12, 2010; 402 (2): 402-7. |
|
PTK7 recruits dsh to regulate neural crest migration., Shnitsar I, Borchers A., Development. December 1, 2008; 135 (24): 4015-24. |
|
Semaphorin and neuropilin expression during early morphogenesis of Xenopus laevis., Koestner U, Shnitsar I, Linnemannstöns K, Hufton AL, Borchers A., Dev Dyn. December 1, 2008; 237 (12): 3853-63. |
|
XNF-ATc3 affects neural convergent extension., Borchers A, Fonar Y, Frank D, Baker JC., Development. May 1, 2006; 133 (9): 1745-55. |
|
PTK7/CCK-4 is a novel regulator of planar cell polarity in vertebrates., Lu X, Borchers AG, Jolicoeur C, Rayburn H, Baker JC, Tessier-Lavigne M., Nature. July 1, 2004; 430 (6995): 93-8. |
|
The E3 ubiquitin ligase GREUL1 anteriorizes ectoderm during Xenopus development., Borchers AG, Hufton AL, Eldridge AG, Jackson PK, Harland RM, Baker JC., Dev Biol. November 15, 2002; 251 (2): 395-408. |
???pagination.result.page??? 1
