Click here to close Hello! We notice that you are using Internet Explorer, which is not supported by Xenbase and may cause the site to display incorrectly. We suggest using a current version of Chrome, FireFox, or Safari.

Profile Publications (14)
XB-PERS-3308

Publications By Matthew C Good

???pagination.result.count???

???pagination.result.page??? 1


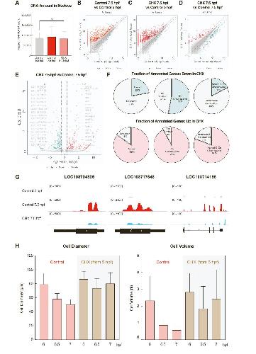
Nascent transcriptome reveals orchestration of zygotic genome activation in early embryogenesis., Chen H, Good MC., Curr Biol. October 10, 2022; 32 (19): 4314-4324.e7.   


Integrating cellular dimensions with cell differentiation during early development., Chen H, Qian W, Good MC., Curr Opin Cell Biol. December 1, 2020; 67 109-117.


Nuclear sizER in Early Development., Chen H, Good MC., Dev Cell. August 10, 2020; 54 (3): 297-298.   


Imaging nascent transcription in wholemount vertebrate embryos to characterize zygotic genome activation., Chen H, Good MC., Methods Enzymol. January 1, 2020; 638 139-165.


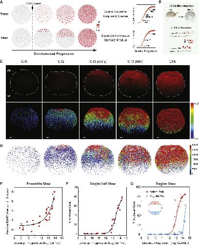
Spatiotemporal Patterning of Zygotic Genome Activation in a Model Vertebrate Embryo., Chen H, Einstein LC, Little SC, Good MC., Dev Cell. June 17, 2019; 49 (6): 852-866.e7.   


Controllable protein phase separation and modular recruitment to form responsive membraneless organelles., Schuster BS, Reed EH, Parthasarathy R, Jahnke CN, Caldwell RM, Bermudez JG, Ramage H, Good MC, Hammer DA., Nat Commun. July 30, 2018; 9 (1): 2985.   


Preparation of Cellular Extracts from Xenopus Eggs and Embryos., Good MC, Heald R., Cold Spring Harb Protoc. June 1, 2018; 2018 (6):


Probing the biology of cell boundary conditions through confinement of Xenopus cell-free cytoplasmic extracts., Bermudez JG, Chen H, Einstein LC, Good MC., Genesis. January 1, 2017; 55 (1-2):   


Size Regulation: Big Insights from Little Cells., Chen H, Good MC., Dev Cell. June 6, 2016; 37 (5): 392-4.


Encapsulation of Xenopus Egg and Embryo Extract Spindle Assembly Reactions in Synthetic Cell-Like Compartments with Tunable Size., Good MC., Methods Mol Biol. January 1, 2016; 1413 87-108.


Turn Up the Volume: Uncovering Nucleus Size Control Mechanisms., Good MC., Dev Cell. June 8, 2015; 33 (5): 496-7.


A comparative analysis of spindle morphometrics across metazoans., Crowder ME, Strzelecka M, Wilbur JD, Good MC, von Dassow G, Heald R., Curr Biol. June 1, 2015; 25 (11): 1542-50.


Cytoplasmic volume modulates spindle size during embryogenesis., Good MC, Vahey MD, Skandarajah A, Fletcher DA, Heald R., Science. November 15, 2013; 342 (6160): 856-60.


Scaffold proteins: hubs for controlling the flow of cellular information., Good MC, Zalatan JG, Lim WA., Science. May 6, 2011; 332 (6030): 680-6.

???pagination.result.page??? 1