Click here to close Hello! We notice that you are using Internet Explorer, which is not supported by Xenbase and may cause the site to display incorrectly. We suggest using a current version of Chrome, FireFox, or Safari.

Profile Publications (8)
XB-PERS-3574

Publications By Ilya Patrushev

???pagination.result.count???

???pagination.result.page??? 1


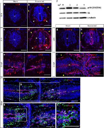
Analysis of the early response to spinal cord injury identified a key role for mTORC1 signaling in the activation of neural stem progenitor cells., Peñailillo J, Palacios M, Mounieres C, Muñoz R, Slater PG, De Domenico E, Patrushev I, Gilchrist M, Larraín J., NPJ Regen Med. October 22, 2021; 6 (1): 68.   


New methods for computational decomposition of whole-mount in situ images enable effective curation of a large, highly redundant collection of Xenopus images., Patrushev I, James-Zorn C, Ciau-Uitz A, Patient R, Gilchrist MJ., PLoS Comput Biol. August 2, 2018; 14 (8): e1006077.   


A catalog of Xenopus tropicalis transcription factors and their regional expression in the early gastrula stage embryo., Blitz IL, Paraiso KD, Patrushev I, Chiu WTY, Cho KWY, Gilchrist MJ., Dev Biol. June 15, 2017; 426 (2): 409-417.   


Measuring Absolute RNA Copy Numbers at High Temporal Resolution Reveals Transcriptome Kinetics in Development., Owens ND, Blitz IL, Lane MA, Patrushev I, Overton JD, Gilchrist MJ, Cho KW, Khokha MK., Cell Rep. January 26, 2016; 14 (3): 632-47.   


The Xenopus ORFeome: A resource that enables functional genomics., Grant IM, Balcha D, Hao T, Shen Y, Trivedi P, Patrushev I, Fortriede JD, Karpinka JB, Liu L, Zorn AM, Stukenberg PT, Hill DE, Gilchrist MJ., Dev Biol. December 15, 2015; 408 (2): 345-57.   


Genome-wide snapshot of chromatin regulators and states in Xenopus embryos by ChIP-Seq., Gentsch GE, Patrushev I, Smith JC., J Vis Exp. February 26, 2015; (96):   


A Database of microRNA Expression Patterns in Xenopus laevis., Ahmed A, Ward NJ, Moxon S, Lopez-Gomollon S, Viaut C, Tomlinson ML, Patrushev I, Gilchrist MJ, Dalmay T, Dotlic D, Münsterberg AE, Wheeler GN., PLoS One. January 1, 2015; 10 (10): e0138313.   


High-resolution analysis of gene activity during the Xenopus mid-blastula transition., Collart C, Owens ND, Bhaw-Rosun L, Cooper B, De Domenico E, Patrushev I, Sesay AK, Smith JN, Smith JC, Gilchrist MJ., Development. May 1, 2014; 141 (9): 1927-39.   

???pagination.result.page??? 1