Click here to close Hello! We notice that you are using Internet Explorer, which is not supported by Xenbase and may cause the site to display incorrectly. We suggest using a current version of Chrome, FireFox, or Safari.

Profile Publications (33)
XB-PERS-3711

Publications By Ken-ichi T Suzuki

???pagination.result.count???

???pagination.result.page??? 1


Step-by-Step Protocol for Making a Knock-In Xenopus laevis to Visualize Endogenous Gene Expression., Kagawa N, Umesono Y, Suzuki KT, Mochii M., Dev Growth Differ. June 9, 2025; 67 (5): 293-302.   


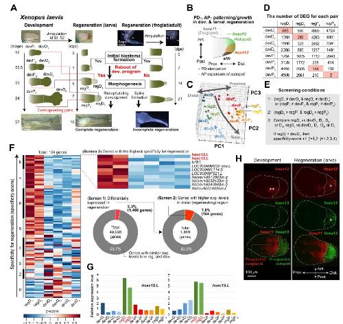
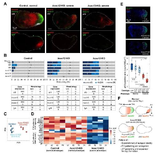
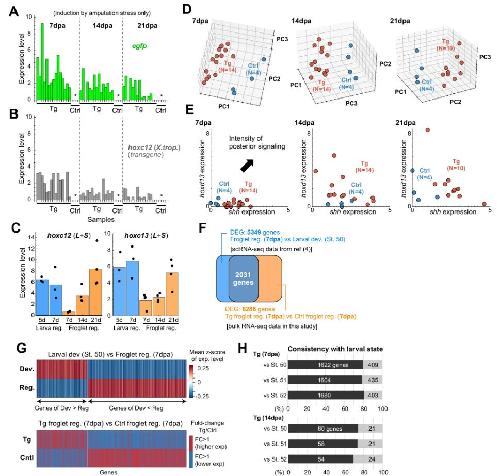
hoxc12/c13 as key regulators for rebooting the developmental program in Xenopus limb regeneration., Kawasumi-Kita A, Lee SW, Ohtsuka D, Niimi K, Asakura Y, Kitajima K, Sakane Y, Tamura K, Ochi H, Suzuki KT, Morishita Y., Nat Commun. April 22, 2024; 15 (1): 3340.   


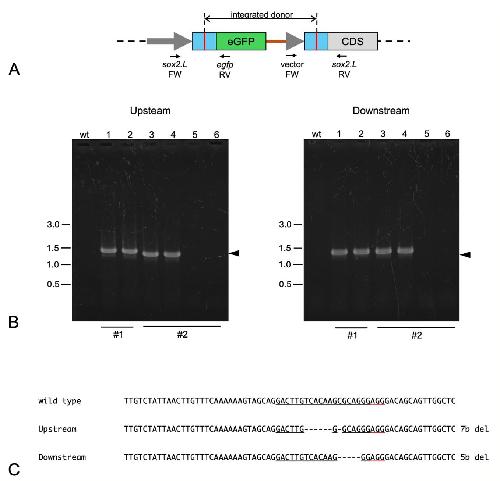
A CRISPR-Cas9-mediated versatile method for targeted integration of a fluorescent protein gene to visualize endogenous gene expression in Xenopus laevis., Mochii M, Akizuki K, Ossaka H, Kagawa N, Umesono Y, Suzuki KT., Dev Biol. February 1, 2024; 506 42-51.   


Protocols for transgenesis at a safe harbor site in the Xenopus laevis genome using CRISPR-Cas9., Shibata Y, Okumura A, Mochii M, Suzuki KT., STAR Protoc. September 15, 2023; 4 (3): 102382.   


CRISPR-Cas9-Based Functional Analysis in Amphibians: Xenopus laevis, Xenopus tropicalis, and Pleurodeles waltl., Suzuki M, Iida M, Hayashi T, Suzuki KT., Methods Mol Biol. January 1, 2023; 2637 341-357.   


CRISPR/Cas9-based simple transgenesis in Xenopus laevis., Shibata Y, Suzuki M, Hirose N, Takayama A, Sanbo C, Inoue T, Umesono Y, Agata K, Ueno N, Suzuki KT, Mochii M., Dev Biol. September 1, 2022; 489 76-83.   


Amiodarone bioconcentration and suppression of metamorphosis in Xenopus., Sanoh S, Hanada H, Kashiwagi K, Mori T, Goto-Inoue N, Suzuki KT, Mori J, Nakamura N, Yamamoto T, Kitamura S, Kotake Y, Sugihara K, Ohta S, Kashiwagi A., Aquat Toxicol. November 1, 2020; 228 105623.


A simple and practical workflow for genotyping of CRISPR-Cas9-based knockout phenotypes using multiplexed amplicon sequencing., Iida M, Suzuki M, Sakane Y, Nishide H, Uchiyama I, Yamamoto T, Suzuki KT, Fujii S., Genes Cells. July 1, 2020; 25 (7): 498-509.   


Functional analysis of thyroid hormone receptor beta in Xenopus tropicalis founders using CRISPR-Cas., Sakane Y, Iida M, Hasebe T, Fujii S, Buchholz DR, Ishizuya-Oka A, Yamamoto T, Suzuki KT., Biol Open. January 22, 2018; 7 (1):   


A Simple Knock-In System for Xenopus via Microhomology Mediated End Joining Repair., Suzuki KT, Sakane Y, Suzuki M, Yamamoto T., Methods Mol Biol. January 1, 2018; 1865 91-103.


Reactivation of larval keratin gene (krt62.L) in blastema epithelium during Xenopus froglet limb regeneration., Satoh A, Mitogawa K, Saito N, Suzuki M, Suzuki KT, Ochi H, Makanae A., Dev Biol. December 15, 2017; 432 (2): 265-272.   


Clustered Xenopus keratin genes: A genomic, transcriptomic, and proteomic analysis., Suzuki KT, Suzuki M, Shigeta M, Fortriede JD, Takahashi S, Mawaribuchi S, Yamamoto T, Taira M, Fukui A., Dev Biol. June 15, 2017; 426 (2): 384-392.


A Simple Protocol for Loss-of-Function Analysis in Xenopus tropicalis Founders Using the CRISPR-Cas System., Sakane Y, Suzuki KT, Yamamoto T., Methods Mol Biol. January 1, 2017; 1630 189-203.


Developmental changes in drug-metabolizing enzyme expression during metamorphosis of Xenopus tropicalis., Mori J, Sanoh S, Kashiwagi K, Hanada H, Shigeta M, Suzuki KT, Yamamoto T, Kotake Y, Sugihara K, Kitamura S, Kashiwagi A, Ohta S., J Toxicol Sci. January 1, 2017; 42 (5): 605-613.


Rapid and efficient analysis of gene function using CRISPR-Cas9 in Xenopus tropicalis founders., Shigeta M, Sakane Y, Iida M, Suzuki M, Kashiwagi K, Kashiwagi A, Fujii S, Yamamoto T, Suzuki KT., Genes Cells. July 1, 2016; 21 (7): 755-71.   


The Expression of TALEN before Fertilization Provides a Rapid Knock-Out Phenotype in Xenopus laevis Founder Embryos., Miyamoto K, Suzuki KT, Suzuki M, Sakane Y, Sakuma T, Herberg S, Simeone A, Simpson D, Jullien J, Yamamoto T, Gurdon JB., PLoS One. November 18, 2015; 10 (11): e0142946.   


Involvement of Slit-Robo signaling in the development of the posterior commissure and concomitant swimming behavior in Xenopus laevis., Tosa Y, Tsukano K, Itoyama T, Fukagawa M, Nii Y, Ishikawa R, Suzuki KT, Fukui M, Kawaguchi M, Murakami Y., Zoological Lett. June 15, 2015; 1 28.   


Unliganded thyroid hormone receptor α regulates developmental timing via gene repression in Xenopus tropicalis., Choi J, Suzuki KT, Sakuma T, Shewade L, Yamamoto T, Buchholz DR., Endocrinology. February 1, 2015; 156 (2): 735-44.   


Microhomology-mediated end-joining-dependent integration of donor DNA in cells and animals using TALENs and CRISPR/Cas9., Nakade S, Tsubota T, Sakane Y, Kume S, Sakamoto N, Obara M, Daimon T, Sezutsu H, Yamamoto T, Sakuma T, Suzuki KT., Nat Commun. November 20, 2014; 5 5560.   


Targeted mutagenesis of multiple and paralogous genes in Xenopus laevis using two pairs of transcription activator-like effector nucleases., Sakane Y, Sakuma T, Kashiwagi K, Kashiwagi A, Yamamoto T, Suzuki KT., Dev Growth Differ. January 1, 2014; 56 (1): 108-14.   


Repeating pattern of non-RVD variations in DNA-binding modules enhances TALEN activity., Sakuma T, Ochiai H, Kaneko T, Mashimo T, Tokumasu D, Sakane Y, Suzuki K, Miyamoto T, Sakamoto N, Matsuura S, Yamamoto T., Sci Rep. November 29, 2013; 3 3379.   


High efficiency TALENs enable F0 functional analysis by targeted gene disruption in Xenopus laevis embryos., Suzuki KT, Isoyama Y, Kashiwagi K, Sakuma T, Ochiai H, Sakamoto N, Furuno N, Kashiwagi A, Yamamoto T., Biol Open. May 15, 2013; 2 (5): 448-52.   


Efficient TALEN construction and evaluation methods for human cell and animal applications., Sakuma T, Hosoi S, Woltjen K, Suzuki K, Kashiwagi K, Wada H, Ochiai H, Miyamoto T, Kawai N, Sasakura Y, Matsuura S, Okada Y, Kawahara A, Hayashi S, Yamamoto T., Genes Cells. April 1, 2013; 18 (4): 315-26.   


Spatiotemporal expression profile of no29/nucleophosmin3 in the intestine of Xenopus laevis during metamorphosis., Motoi N, Hasebe T, Suzuki KT, Ishizuya-Oka A., Cell Tissue Res. June 1, 2011; 344 (3): 445-53.


Characterization of a novel type I keratin gene and generation of transgenic lines with fluorescent reporter genes driven by its promoter/enhancer in Xenopus laevis., Suzuki KT, Kashiwagi K, Ujihara M, Marukane T, Tazaki A, Watanabe K, Mizuno N, Ueda Y, Kondoh H, Kashiwagi A, Mochii M., Dev Dyn. December 1, 2010; 239 (12): 3172-81.   


Molecular features of thyroid hormone-regulated skin remodeling in Xenopus laevis during metamorphosis., Suzuki K, Machiyama F, Nishino S, Watanabe Y, Kashiwagi K, Kashiwagi A, Yoshizato K., Dev Growth Differ. May 1, 2009; 51 (4): 411-27.   


Characterization of histone lysine-specific demethylase in relation to thyroid hormone-regulated anuran metamorphosis., Chen W, Obara M, Ishida Y, Suzuki K, Yoshizato K., Dev Growth Differ. May 1, 2007; 49 (4): 325-34.   


Metamorphosis-dependent transcriptional regulation of xak-c, a novel Xenopus type I keratin gene., Watanabe Y, Tanaka R, Kobayashi H, Utoh R, Suzuki K, Obara M, Yoshizato K., Dev Dyn. December 1, 2002; 225 (4): 561-70.   


Lineage of anuran epidermal basal cells and their differentiation potential in relation to metamorphic skin remodeling., Suzuki K, Utoh R, Kotani K, Obara M, Yoshizato K., Dev Growth Differ. June 1, 2002; 44 (3): 225-38.


Metallothionein present or induced in the three species of frogs Bombina orientalis, Bufo bufo japonicus and Hyla arborea japonica., Suzuki KT, Kawamura R., Comp Biochem Physiol C Comp Pharmacol Toxicol. January 1, 1984; 79 (2): 255-60.


Gel permeation, ion-exchange and reversed-phase columns for separation of metallothioneins by high-performance liquid chromatography-atomic absorption spectrophotometry., Suzuki KT, Sunaga H, Aoki Y, Yamamura M., J Chromatogr. December 23, 1983; 281 159-66.


Properties of metallothionein induced by zinc, copper and cadmium in the frog, Xenopus laevis., Suzuki KT, Tanaka Y, Kawamura R., Comp Biochem Physiol C Comp Pharmacol Toxicol. January 1, 1983; 75 (1): 33-7.


Induction of metallothionein and effect on essential metals in cadmium-loaded frog Xenopus laevis., Suzuki KT, Tanaka Y., Comp Biochem Physiol C Comp Pharmacol Toxicol. January 1, 1983; 74 (2): 311-7.

???pagination.result.page??? 1