|
XB-PERS-3821
Publications By Zia Ur Rehman
???pagination.result.count??????pagination.result.page??? 1
|
Sizzled (frzb3) physically interacts with non-canonical Wnt ligands to inhibit gastrulation cell movement., Yoon J, Kumar S, Lee H, Rehman ZU, Park S, Lee U, Kim J., Mol Cells. June 15, 2024; 47 (6): 100068. |
|
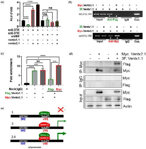
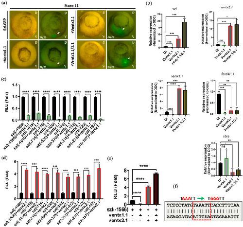
Bmp4 Synexpression Gene, Sizzled, Transcription Is Collectively Modulated by Smad1 and Ventx1.1/Ventx2.1 in Early Xenopus Embryos., Rehman ZU, Tayyaba F, Lee U, Kim J., Int J Mol Sci. November 1, 2022; 23 (21): |
???pagination.result.page??? 1
