Click here to close Hello! We notice that you are using Internet Explorer, which is not supported by Xenbase and may cause the site to display incorrectly. We suggest using a current version of Chrome, FireFox, or Safari.

Profile Publications (6)
XB-PERS-3848

Publications By Dawn A. Owens

???pagination.result.count???

???pagination.result.page??? 1


Dual Screen for Efficacy and Toxicity Identifies HDAC Inhibitor with Distinctive Activity Spectrum for BAP1-Mutant Uveal Melanoma., Kuznetsoff JN, Owens DA, Lopez A, Rodriguez DA, Chee NT, Kurtenbach S, Bilbao D, Roberts ER, Volmar CH, Wahlestedt C, Brothers SP, Harbour JW., Mol Cancer Res. February 1, 2021; 19 (2): 215-222.


BAP1 regulates epigenetic switch from pluripotency to differentiation in developmental lineages giving rise to BAP1-mutant cancers., Kuznetsov JN, Aguero TH, Owens DA, Kurtenbach S, Field MG, Durante MA, Rodriguez DA, King ML, Harbour JW., Sci Adv. September 18, 2019; 5 (9): eaax1738.   


Methods for Isolating the Balbiani Body/Germplasm from Xenopus laevis Oocytes., Butler A, Owens D, King ML, Aguero T., Methods Mol Biol. January 1, 2019; 1920 265-275.


Combined functions of two RRMs in Dead-end1 mimic helicase activity to promote nanos1 translation in the germline., Aguero T, Jin Z, Owens D, Malhotra A, Newman K, Yang J, King ML., Mol Reprod Dev. December 1, 2018; 85 (12): 896-908.   


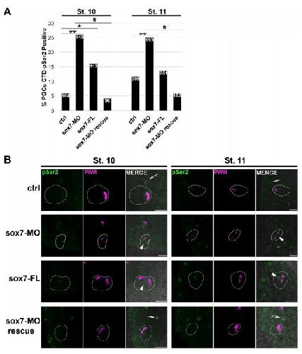
A novel role for sox7 in Xenopus early primordial germ cell development: mining the PGC transcriptome., Butler AM, Owens DA, Wang L, King ML., Development. January 8, 2018; 145 (1):   


High-throughput analysis reveals novel maternal germline RNAs crucial for primordial germ cell preservation and proper migration., Owens DA, Butler AM, Aguero TH, Newman KM, Van Booven D, King ML., Development. January 15, 2017; 144 (2): 292-304.   

???pagination.result.page??? 1