Click here to close Hello! We notice that you are using Internet Explorer, which is not supported by Xenbase and may cause the site to display incorrectly. We suggest using a current version of Chrome, FireFox, or Safari.

Profile Publications (18)
XB-PERS-3885

Publications By Radek Sindelka

???pagination.result.count???

???pagination.result.page??? 1


Regulation of Embryonic Wound Healing by Matrix Metalloproteinases in Xenopus laevis Tailbud Stage., Kraus D, Kikinderova P, Abaffy P, Kadlcikova D, Naraine R, Sindelka R., Wound Repair Regen. January 1, 2026; 34 (1): e70134.   


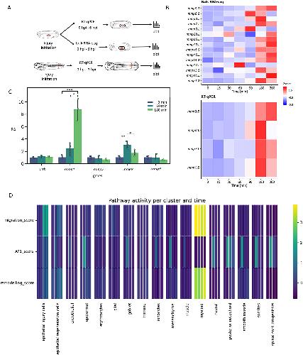
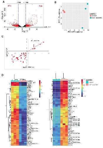
Characterization of regeneration initiating cells during Xenopus laevis tail regeneration., Sindelka R, Naraine R, Abaffy P, Zucha D, Kraus D, Netusil J, Smetana K, Lacina L, Endaya BB, Neuzil J, Psenicka M, Kubista M., Genome Biol. October 1, 2024; 25 (1): 251.   


Evolutionary conservation of maternal RNA localization in fishes and amphibians revealed by TOMO-Seq., Naraine R, Iegorova V, Abaffy P, Franek R, Soukup V, Psenicka M, Sindelka R., Dev Biol. September 1, 2022; 489 146-160.   


Comparison of RNA localization during oogenesis within Acipenser ruthenus and Xenopus laevis., Iegorova V, Naraine R, Psenicka M, Zelazowska M, Sindelka R., Front Cell Dev Biol. January 1, 2022; 10 982732.   


The role of nitric oxide during embryonic wound healing., Abaffy P, Tomankova S, Naraine R, Kubista M, Sindelka R., BMC Genomics. November 6, 2019; 20 (1): 815.   


Asymmetric distribution of biomolecules of maternal origin in the Xenopus laevis egg and their impact on the developmental plan., Sindelka R, Abaffy P, Qu Y, Tomankova S, Sidova M, Naraine R, Kolar M, Peuchen E, Sun L, Dovichi N, Kubista M., Sci Rep. May 29, 2018; 8 (1): 8315.   


Comparison of oocyte mRNA localization patterns in sterlet Acipenser ruthenus and African clawed frog Xenopus laevis., Pocherniaieva K, Sidova M, Havelka M, Saito T, Psenicka M, Sindelka R, Kaspar V., J Exp Zool B Mol Dev Evol. May 1, 2018; 330 (3): 181-187.


The role of nitric oxide during embryonic epidermis development of Xenopus laevis., Tomankova S, Abaffy P, Sindelka R., Biol Open. June 15, 2017; 6 (6): 862-871.   


Asymmetric Localization and Distribution of Factors Determining Cell Fate During Early Development of Xenopus laevis., Sindelka R, Sidova M, Abaffy P, Kubista M., Results Probl Cell Differ. January 1, 2017; 61 229-241.


Intracellular microRNA profiles form in the Xenopus laevis oocyte that may contribute to asymmetric cell division., Sidova M, Sindelka R, Castoldi M, Benes V, Kubista M., Sci Rep. January 12, 2015; 5 11157.   


The extreme anterior domain is an essential craniofacial organizer acting through Kinin-Kallikrein signaling., Jacox L, Sindelka R, Chen J, Rothman A, Dickinson A, Sive H., Cell Rep. July 24, 2014; 8 (2): 596-609.   


Single blastomere expression profiling of Xenopus laevis embryos of 8 to 32-cells reveals developmental asymmetry., Flachsova M, Sindelka R, Kubista M., Sci Rep. January 1, 2013; 3 2278.   


Spatial expression profiles in the Xenopus laevis oocytes measured with qPCR tomography., Sindelka R, Sidova M, Svec D, Kubista M., Methods. May 1, 2010; 51 (1): 87-91.


Gene expression profiling--Clusters of possibilities., Bergkvist A, Rusnakova V, Sindelka R, Garda JM, Sjögreen B, Lindh D, Forootan A, Kubista M., Methods. April 1, 2010; 50 (4): 323-35.


Expression patterns of Src-family tyrosine kinases during Xenopus laevis development., Ferjentsik Z, Sindelka R, Jonak J., Int J Dev Biol. January 1, 2009; 53 (1): 163-8.   


Intracellular expression profiles measured by real-time PCR tomography in the Xenopus laevis oocyte., Sindelka R, Jonák J, Hands R, Bustin SA, Kubista M., Nucleic Acids Res. February 1, 2008; 36 (2): 387-92.   


Developmental expression profiles of Xenopus laevis reference genes., Sindelka R, Ferjentsik Z, Jonák J., Dev Dyn. March 1, 2006; 235 (3): 754-8.


The real-time polymerase chain reaction., Kubista M, Andrade JM, Bengtsson M, Forootan A, Jonák J, Lind K, Sindelka R, Sjöback R, Sjögreen B, Strömbom L, Ståhlberg A, Zoric N., Mol Aspects Med. January 1, 2006; 27 (2-3): 95-125.

???pagination.result.page??? 1