|
XB-PERS-4625
Publications By Denis L. J. Lafontaine
???pagination.result.count??????pagination.result.page??? 1
|
Systematic mapping of rRNA 2'-O methylation during frog development and involvement of the methyltransferase Fibrillarin in eye and craniofacial development in Xenopus laevis., Delhermite J, Tafforeau L, Sharma S, Marchand V, Wacheul L, Lattuca R, Desiderio S, Motorin Y, Bellefroid E, Lafontaine DLJ., PLoS Genet. January 18, 2022; 18 (1): e1010012. |
|
Controlling the material properties and rRNA processing function of the nucleolus using light., Zhu L, Richardson TM, Wacheul L, Wei MT, Feric M, Whitney G, Lafontaine DLJ, Brangwynne CP., Proc Natl Acad Sci U S A. August 27, 2019; 116 (35): 17330-17335. |
|
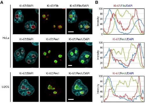
The cell proliferation antigen Ki-67 organises heterochromatin., Sobecki M, Mrouj K, Camasses A, Parisis N, Nicolas E, Llères D, Gerbe F, Prieto S, Krasinska L, David A, Eguren M, Birling MC, Urbach S, Hem S, Déjardin J, Malumbres M, Jay P, Dulic V, Lafontaine DLj, Feil R, Fisher D., Elife. March 7, 2016; 5 e13722. |
|
Mammalian and yeast U3 snoRNPs are matured in specific and related nuclear compartments., Verheggen C, Lafontaine DL, Samarsky D, Mouaikel J, Blanchard JM, Bordonné R, Bertrand E., EMBO J. June 3, 2002; 21 (11): 2736-45. |
???pagination.result.page??? 1
