???pagination.result.count???
An archetype and scaling of developmental tissue dynamics across species. , Morishita Y, Lee SW, Suzuki T, Yokoyama H , Kamei Y, Tamura K , Kawasumi-Kita A., Nat Commun. December 11, 2023; 14 (1): 8199.
The shh limb enhancer is activated in patterned limb regeneration but not in hypomorphic limb regeneration in Xenopus laevis. , Tada R, Higashidate T, Amano T , Ishikawa S, Yokoyama C, Kobari S, Nara S, Ishida K, Kawaguchi A, Ochi H , Ogino H , Yakushiji-Kaminatsui N, Sakamoto J, Kamei Y, Tamura K , Yokoyama H ., Dev Biol. May 27, 2023; 500 22-30.
Appendage-restricted gene induction using a heated agarose gel for studying regeneration in metamorphosed Xenopus laevis and Pleurodeles waltl. , Matsubara H, Kawasumi-Kita A, Nara S, Yokoyama H , Hayashi T, Takeuchi T, Yokoyama H ., Dev Growth Differ. February 1, 2023; 65 (2): 86-93.
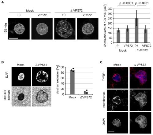
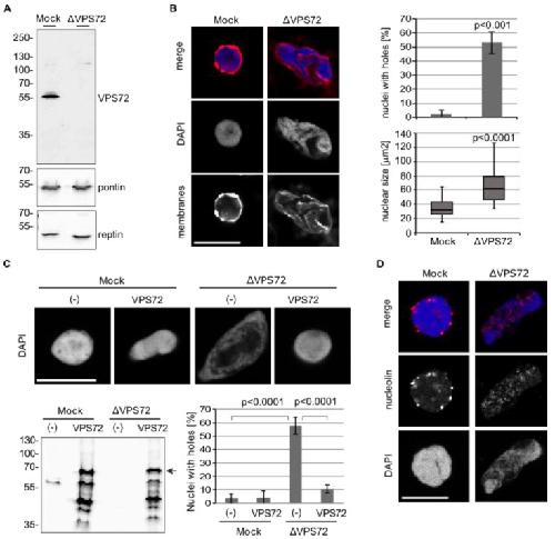
VPS72/YL1-Mediated H2A.Z Deposition Is Required for Nuclear Reassembly after Mitosis. , Moreno-Andrés D, Yokoyama H , Scheufen A, Holzer G, Lue H, Schellhaus AK, Weberruss M, Takagi M, Antonin W ., Cells. July 16, 2020; 9 (7):
Insights regarding skin regeneration in non-amniote vertebrates: Skin regeneration without scar formation and potential step-up to a higher level of regeneration. , Abe G, Hayashi T, Yoshida K, Yoshida T, Kudoh H, Sakamoto J, Konishi A, Kamei Y, Takeuchi T, Tamura K , Yokoyama H ., Semin Cell Dev Biol. April 1, 2020; 100 109-121.
Two distinct modes of DNMT1 recruitment ensure stable maintenance DNA methylation. , Nishiyama A, Mulholland CB, Bultmann S, Kori S, Endo A, Saeki Y, Qin W, Trummer C, Chiba Y, Yokoyama H , Kumamoto S, Kawakami T, Hojo H, Nagae G, Aburatani H, Tanaka K, Arita K, Leonhardt H, Nakanishi M., Nat Commun. March 6, 2020; 11 (1): 1222.
Chromosome alignment maintenance requires the MAP RECQL4, mutated in the Rothmund-Thomson syndrome. , Yokoyama H , Moreno-Andres D, Astrinidis SA, Hao Y, Weberruss M, Schellhaus AK, Lue H, Haramoto Y, Gruss OJ , Antonin W ., Life Sci Alliance. February 4, 2019; 2 (1):
Infrared Laser-Mediated Gene Induction at the Single-Cell Level in the Regenerating Tail of Xenopus laevis Tadpoles. , Hasugata R, Hayashi S, Kawasumi-Kita A, Sakamoto J, Kamei Y, Yokoyama H ., Cold Spring Harb Protoc. December 3, 2018; 2018 (12):
Skin regeneration of amphibians: A novel model for skin regeneration as adults. , Yokoyama H , Kudo N, Todate M, Shimada Y, Suzuki M , Tamura K ., Dev Growth Differ. August 1, 2018; 60 (6): 316-325.
Cells from subcutaneous tissues contribute to scarless skin regeneration in Xenopus laevis froglets. , Otsuka-Yamaguchi R, Kawasumi-Kita A, Kudo N, Izutsu Y , Tamura K , Yokoyama H ., Dev Dyn. August 1, 2017; 246 (8): 585-597.
Application of local gene induction by infrared laser-mediated microscope and temperature stimulator to amphibian regeneration study. , Kawasumi-Kita A, Hayashi T, Kobayashi T, Nagayama C, Hayashi S, Kamei Y, Morishita Y, Takeuchi T, Tamura K , Yokoyama H ., Dev Growth Differ. December 1, 2015; 57 (9): 601-13.
Epigenetic modification maintains intrinsic limb-cell identity in Xenopus limb bud regeneration. , Hayashi S, Kawaguchi A, Uchiyama I, Kawasumi-Kita A, Kobayashi T, Nishide H, Tsutsumi R, Tsuru K, Inoue T, Ogino H , Agata K, Tamura K , Yokoyama H ., Dev Biol. October 15, 2015; 406 (2): 271-82.
Evidence for an amphibian sixth digit. , Hayashi S, Kobayashi T, Yano T, Kamiyama N, Egawa S, Seki R, Takizawa K, Okabe M, Yokoyama H , Tamura K ., Zoological Lett. June 15, 2015; 1 17.
Roles of Hippo signaling pathway in size control of organ regeneration. , Hayashi S, Yokoyama H , Tamura K ., Dev Growth Differ. May 1, 2015; 57 (4): 341-51.
Purification of nuclear localization signal-containing proteins and its application to investigation of the mechanisms of the cell division cycle. , Christodoulou A, Yokoyama H ., Small GTPases. January 1, 2015; 6 (1): 20-7.
Transcriptional regulators in the Hippo signaling pathway control organ growth in Xenopus tadpole tail regeneration. , Hayashi S, Ochi H , Ogino H , Kawasumi A, Kamei Y, Tamura K , Yokoyama H ., Dev Biol. December 1, 2014; 396 (1): 31-41.
Yap1, transcription regulator in the Hippo signaling pathway, is required for Xenopus limb bud regeneration. , Hayashi S, Tamura K , Yokoyama H ., Dev Biol. April 1, 2014; 388 (1): 57-67.
The nucleoporin MEL-28 promotes RanGTP-dependent γ-tubulin recruitment and microtubule nucleation in mitotic spindle formation. , Yokoyama H , Koch B, Walczak R, Ciray-Duygu F, González-Sánchez JC, Devos DP, Mattaj IW , Gruss OJ ., Nat Commun. January 1, 2014; 5 3270.
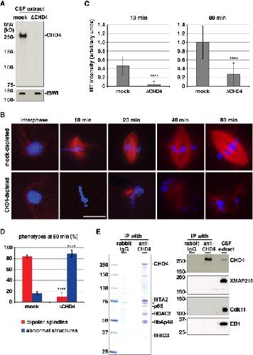
CHD4 is a RanGTP-dependent MAP that stabilizes microtubules and regulates bipolar spindle formation. , Yokoyama H , Nakos K, Santarella-Mellwig R, Rybina S, Krijgsveld J, Koffa MD, Mattaj IW ., Curr Biol. December 16, 2013; 23 (24): 2443-51.
The centriolar satellite protein SSX2IP promotes centrosome maturation. , Bärenz F, Inoue D, Yokoyama H , Tegha-Dunghu J, Freiss S, Draeger S, Mayilo D, Cado I, Merker S, Klinger M, Hoeckendorf B, Pilz S, Hupfeld K, Steinbeisser H , Lorenz H, Ruppert T, Wittbrodt J , Gruss OJ ., J Cell Biol. July 8, 2013; 202 (1): 81-95.
Wound healing in mammals and amphibians: toward limb regeneration in mammals. , Kawasumi A, Sagawa N, Hayashi S, Yokoyama H , Tamura K ., Curr Top Microbiol Immunol. January 1, 2013; 367 33-49.
Prx-1 expression in Xenopus laevis scarless skin-wound healing and its resemblance to epimorphic regeneration. , Yokoyama H , Maruoka T, Aruga A, Amano T , Ohgo S, Shiroishi T, Tamura K ., J Invest Dermatol. December 1, 2011; 131 (12): 2477-85.
Different requirement for Wnt/ β-catenin signaling in limb regeneration of larval and adult Xenopus. , Yokoyama H , Maruoka T, Ochi H , Aruga A , Ohgo S, Ogino H , Tamura K ., PLoS One. January 1, 2011; 6 (7): e21721.
Analysis of hoxa11 and hoxa13 expression during patternless limb regeneration in Xenopus. , Ohgo S, Itoh A, Suzuki M , Satoh A , Yokoyama H , Tamura K ., Dev Biol. February 15, 2010; 338 (2): 148-57.
ISWI is a RanGTP-dependent MAP required for chromosome segregation. , Yokoyama H , Rybina S, Santarella-Mellwig R, Mattaj IW , Karsenti E ., J Cell Biol. December 14, 2009; 187 (6): 813-29.
Repatterning in amphibian limb regeneration: A model for study of genetic and epigenetic control of organ regeneration. , Yakushiji N, Yokoyama H , Tamura K ., Semin Cell Dev Biol. July 1, 2009; 20 (5): 565-74.
Hepatoma up-regulated protein is required for chromatin-induced microtubule assembly independently of TPX2. , Casanova CM, Rybina S, Yokoyama H , Karsenti E , Mattaj IW ., Mol Biol Cell. November 1, 2008; 19 (11): 4900-8.
Cdk11 is a RanGTP-dependent microtubule stabilization factor that regulates spindle assembly rate. , Yokoyama H , Gruss OJ , Rybina S, Caudron M, Schelder M, Wilm M, Mattaj IW , Karsenti E ., J Cell Biol. March 10, 2008; 180 (5): 867-75.
Initiation of limb regeneration: the critical steps for regenerative capacity. , Yokoyama H ., Dev Growth Differ. January 1, 2008; 50 (1): 13-22.
Functional and immunochemical characterization of a novel organic anion transporter Oat8 (Slc22a9) in rat renal collecting duct. , Yokoyama H , Anzai N, Ljubojevic M, Ohtsu N, Sakata T, Miyazaki H, Nonoguchi H, Islam R, Onozato M, Tojo A, Tomita K, Kanai Y, Igarashi T, Sabolic I, Endou H., Cell Physiol Biochem. January 1, 2008; 21 (4): 269-78.
Wnt/beta-catenin signaling has an essential role in the initiation of limb regeneration. , Yokoyama H , Ogino H , Stoick-Cooper CL, Grainger RM , Moon RT ., Dev Biol. June 1, 2007; 306 (1): 170-8.
Functional characterization of rat organic anion transporter 5 (Slc22a19) at the apical membrane of renal proximal tubules. , Anzai N, Jutabha P, Enomoto A, Yokoyama H , Nonoguchi H, Hirata T, Shiraya K, He X , Cha SH , Takeda M, Miyazaki H, Sakata T, Tomita K, Igarashi T, Kanai Y, Endou H., J Pharmacol Exp Ther. November 1, 2005; 315 (2): 534-44.
Novel single nucleotide polymorphisms of organic cation transporter 1 (SLC22A1) affecting transport functions. , Sakata T, Anzai N, Shin HJ, Noshiro R, Hirata T, Yokoyama H , Kanai Y, Endou H., Biochem Biophys Res Commun. January 16, 2004; 313 (3): 789-93.
Anteroposterior axis formation in Xenopus limb bud recombinants: a model of pattern formation during limb regeneration. , Yokoyama H , Tamura K , Ide H ., Dev Dyn. November 1, 2002; 225 (3): 277-88.
Chromosome-induced microtubule assembly mediated by TPX2 is required for spindle formation in HeLa cells. , Gruss OJ , Wittmann M, Yokoyama H , Pepperkok R, Kufer T, Silljé H, Karsenti E , Mattaj IW , Vernos I ., Nat Cell Biol. November 1, 2002; 4 (11): 871-9.
FGF-10 stimulates limb regeneration ability in Xenopus laevis. , Yokoyama H , Ide H , Tamura K ., Dev Biol. May 1, 2001; 233 (1): 72-9.
An epidermal signal regulates Lmx-1 expression and dorsal- ventral pattern during Xenopus limb regeneration. , Matsuda H, Yokoyama H , Endo T, Tamura K , Ide H ., Dev Biol. January 15, 2001; 229 (2): 351-62.
Mesenchyme with fgf-10 expression is responsible for regenerative capacity in Xenopus limb buds. , Yokoyama H , Yonei-Tamura S, Endo T, Izpisúa Belmonte JC , Tamura K , Ide H ., Dev Biol. March 1, 2000; 219 (1): 18-29.
Multiple digit formation in Xenopus limb bud recombinants. , Yokoyama H , Endo T, Tamura K , Yajima H, Ide H ., Dev Biol. April 1, 1998; 196 (1): 1-10.
Pattern formation in dissociated limb bud mesenchyme in vitro and in vivo. , Ide H , Yokoyama H , Endo T, Omi M, Tamura K , Wada N., Wound Repair Regen. January 1, 1998; 6 (4): 398-402.
Shh expression in developing and regenerating limb buds of Xenopus laevis. , Endo T, Yokoyama H , Tamura K , Ide H ., Dev Dyn. June 1, 1997; 209 (2): 227-32.