|
XB-PERS-4894
Publications By Damian Weber
???pagination.result.count??????pagination.result.page??? 1
|
Foxi1 regulates multipotent mucociliary progenitors and ionocyte specification through transcriptional and epigenetic mechanisms., Bowden S, Brislinger-Engelhardt MM, Hansen M, Andricek A, Temporal-Plo A, Weber D, Hägele S, Lorenz F, Litwin T, Kreutz C, Walentek P., PLoS Biol. January 5, 2026; 24 (1): e3003583. |
|
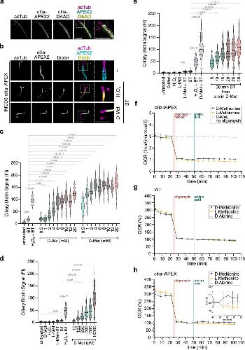
An enzymatic cascade enables sensitive and specific proximity labeling proteomics in challenging biological systems., Sroka TJ, Sanwald LK, Prasai A, Hoeren J, Trivigno V, Chaumet V, Krauß LM, Weber D, Yildiz D, von der Malsburg K, Walentek P, Haberkant P, Schrul B, Feistel K, Mick DU., Nat Commun. November 3, 2025; 16 (1): 9691. |
|
A homozygous human WNT11 variant is associated with laterality, heart and renal defects., Berns H, Weber D, Haas M, Bakey Z, Brislinger-Engelhardt MM, Schmidts M, Walentek P., Dis Model Mech. April 9, 2025; |
???pagination.result.page??? 1
