|
XB-PERS-4945
Publications By Christopher Brownlee
???pagination.result.count??????pagination.result.page??? 1
|
Pathways and products of base excision DNA repair in Xenopus laevis eggs: contrast with human cell pathways., Xue Z, Sutton PJ, Haley JD, Brownlee CW, Demple B., Nucleic Acids Res. November 26, 2025; 53 (22): |
|
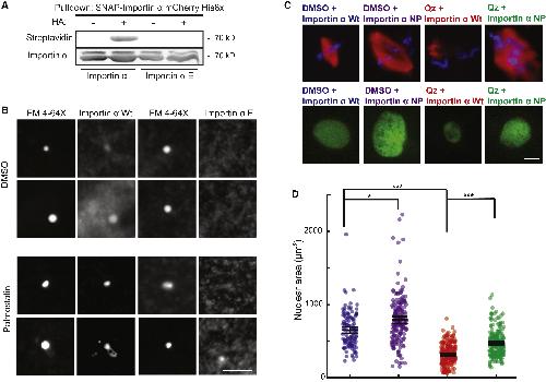
Importin α regulates ciliogenesis and cilia length with implications for Xenopus nephrogenesis., Mosqueda N, Sutton PJ, Brownlee CW., J Cell Sci. October 15, 2025; 138 (20): |
|
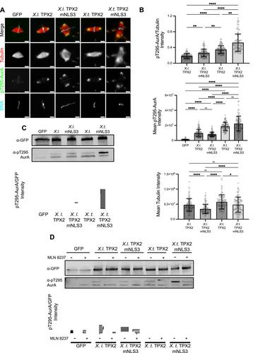
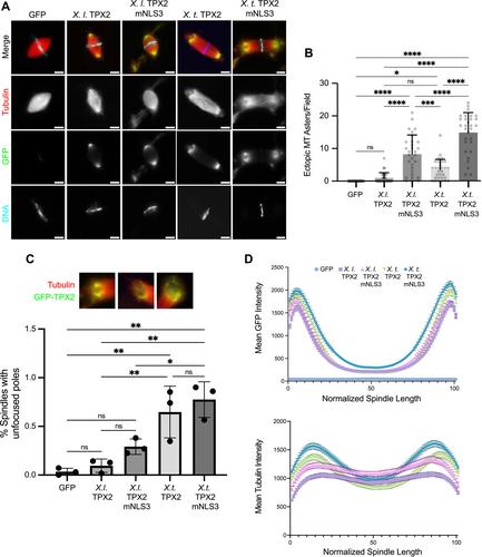
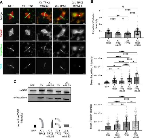
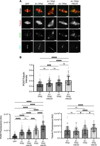
The NLS3 Motif in TPX2 Regulates Spindle Architecture in Xenopus Egg Extracts., Pena GE, Zhou X, Slevin L, Brownlee C, Heald R., Cytoskeleton (Hoboken). May 6, 2025; |
|
The power of amphibians to elucidate mechanisms of size control and scaling., Miller KE, Brownlee C, Heald R., Exp Cell Res. July 1, 2020; 392 (1): 112036. |
|
Importin α Partitioning to the Plasma Membrane Regulates Intracellular Scaling., Brownlee C, Heald R., Cell. February 7, 2019; 176 (4): 805-815.e8. |
|
Divide and conquer: investigating the mechanisms behind mitosis., Brownlee C., ACS Chem Biol. October 24, 2006; 1 (9): 554-6. |
???pagination.result.page??? 1
