|
XB-PERS-4966
Publications By Megan Sperry
???pagination.result.count??????pagination.result.page??? 1
|
Engineered Living Systems With Self-Organizing Neural Networks: From Anatomy to Behavior and Gene Expression., Fotowat H, O'Neill L, Pio-Lopez L, Sperry MM, Erickson P, Lin T, Levin M., Adv Sci (Weinh). February 20, 2026; e08967. |
|
Basal Xenobot transcriptomics reveals changes and novel control modality in cells freed from organismal influence., Pai VP, Pio-Lopez L, Sperry MM, Erickson P, Tayyebi P, Levin M., Commun Biol. April 22, 2025; 8 (1): 646. |
|
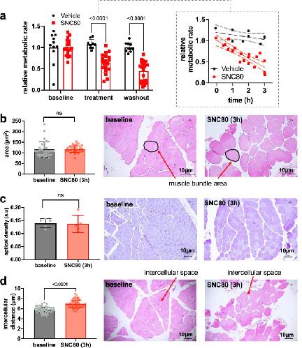
Identification of pharmacological inducers of a reversible hypometabolic state for whole organ preservation., Sperry MM, Charrez B, Fotowat H, Gardner E, Pilobello K, Izadifar Z, Lin T, Kuelker A, Kaki S, Lewandowski M, Lightbown S, Martinez R, Marquez S, Moore J, Plaza-Oliver M, Sesay AM, Shcherbina K, Sheehan K, Takeda T, Del Campo D, Andrijauskaite K, Cisneros E, Lopez R, Cano I, Maxwell Z, Jessop I, Veraza R, Bunegin L, Percival TJ, Yracheta J, Pena JJ, Wood DM, Homas ZT, Hinshaw CJ, Cox-Hinshaw J, Parry OG, Sleeter JJ, Weitzel EK, Levin M, Super M, Novak R, Ingber DE., Elife. September 24, 2024; 13 |
|
Embryos assist morphogenesis of others through calcium and ATP signaling mechanisms in collective teratogen resistance., Tung A, Sperry MM, Clawson W, Pavuluri A, Bulatao S, Yue M, Flores RM, Pai VP, McMillen P, Kuchling F, Levin M., Nat Commun. January 17, 2024; 15 (1): 535. |
|
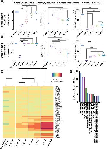
Enhancers of Host Immune Tolerance to Bacterial Infection Discovered Using Linked Computational and Experimental Approaches., Sperry MM, Novak R, Keshari V, Dinis ALM, Cartwright MJ, Camacho DM, Paré JF, Super M, Levin M, Ingber DE., Adv Sci (Weinh). September 1, 2022; 9 (26): e2200222. |
|
Acute multidrug delivery via a wearable bioreactor facilitates long-term limb regeneration and functional recovery in adult Xenopus laevis., Murugan NJ, Vigran HJ, Miller KA, Golding A, Pham QL, Sperry MM, Rasmussen-Ivey C, Kane AW, Kaplan DL, Levin M., Sci Adv. January 28, 2022; 8 (4): eabj2164. |
???pagination.result.page??? 1
