|
XB-PERS-4999
Publications By Sulagna Banerjee
???pagination.result.count??????pagination.result.page??? 1
|
Seizures, increased interhemispheric synchrony, altered brain transcriptomics and a leaky blood-brain barrier result from loss of ap3b2 in a CRISPR tadpole model of DEE48., Banerjee S, Earl CW, Robson SC, Szyszka P, Beck CW., Front Neurol. March 23, 2026; 17 1777738. |
|
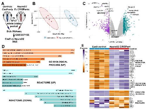
Neurod2 knockdown in Xenopus laevis tadpole brain retains cells in a proliferating, progenitor-like state., Beck CW, Banerjee S, Day RC., MicroPubl Biol. February 23, 2026; 2026 |
|
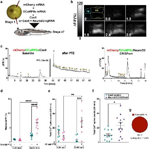
Knockdown of NeuroD2 leads to seizure-like behaviour, brain neuronal hyperactivity and a leaky blood-brain barrier in a Xenopus laevis tadpole model of DEE75., Banerjee S, Szyszka P, Beck CW., Genetics. July 8, 2024; 227 (3): |
???pagination.result.page??? 1
