|
XB-PERS-576
Publications By Christine E. Holt
???pagination.result.count??????pagination.result.page??? 1 2 ???pagination.result.next???
|
Photoswitching endogenous glutamate receptors in neural ensembles and single synapses in vivo., Garrido-Charles A, Bosch M, Lee H, Rovira X, Pittolo S, Llobet A, Wong HH, Trapero A, Matera C, Papotto C, Serra C, Llebaria A, Soriano E, Sanchez-Vives MV, Holt CE, Gorostiza P., Brain Stimul. September 11, 2025; 18 (6): 1779-1793. |
|
Mutation of the ALS/FTD-associated RNA-binding protein FUS affects axonal development., van Tartwijk FW, Wunderlich LCS, Mela I, Makarchuk S, Jakobs MAH, Qamar S, Franze K, Kaminski Schierle GS, St George-Hyslop PH, Lin JQ, Holt CE, Kaminski CF., J Neurosci. July 3, 2024; 44 (27): |
|
On-Site Ribosome Remodeling by Locally Synthesized Ribosomal Proteins in Axons., Shigeoka T, Koppers M, Wong HH, Lin JQ, Cagnetta R, Dwivedy A, de Freitas Nascimento J, van Tartwijk FW, Ströhl F, Cioni JM, Schaeffer J, Carrington M, Kaminski CF, Jung H, Harris WA, Holt CE., Cell Rep. December 10, 2019; 29 (11): 3605-3619.e10. |
|
Receptor-specific interactome as a hub for rapid cue-induced selective translation in axons., Koppers M, Cagnetta R, Shigeoka T, Wunderlich LC, Vallejo-Ramirez P, Qiaojin Lin J, Zhao S, Jakobs MA, Dwivedy A, Minett MS, Bellon A, Kaminski CF, Harris WA, Flanagan JG, Holt CE., Elife. November 20, 2019; 8 |
|
Noncanonical Modulation of the eIF2 Pathway Controls an Increase in Local Translation during Neural Wiring., Cagnetta R, Wong HH, Frese CK, Mallucci GR, Krijgsveld J, Holt CE., Mol Cell. February 7, 2019; 73 (3): 474-489.e5. |
|
Rapid changes in tissue mechanics regulate cell behaviour in the developing embryonic brain., Thompson AJ, Pillai EK, Dimov IB, Foster SK, Holt CE, Franze K., Elife. January 15, 2019; 8 |
|
Late Endosomes Act as mRNA Translation Platforms and Sustain Mitochondria in Axons., Cioni JM, Lin JQ, Holtermann AV, Koppers M, Jakobs MAH, Azizi A, Turner-Bridger B, Shigeoka T, Franze K, Harris WA, Holt CE., Cell. January 10, 2019; 176 (1-2): 56-72.e15. |
|
Single-molecule analysis of endogenous β-actin mRNA trafficking reveals a mechanism for compartmentalized mRNA localization in axons., Turner-Bridger B, Jakobs M, Muresan L, Wong HH, Franze K, Harris WA, Holt CE., Proc Natl Acad Sci U S A. October 9, 2018; 115 (41): E9697-E9706. |
|
Rapid Cue-Specific Remodeling of the Nascent Axonal Proteome., Cagnetta R, Frese CK, Shigeoka T, Krijgsveld J, Holt CE., Neuron. July 11, 2018; 99 (1): 29-46.e4. |
|
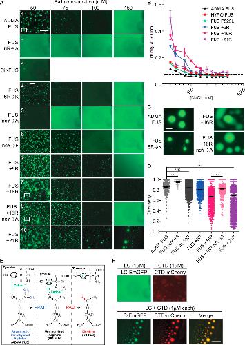
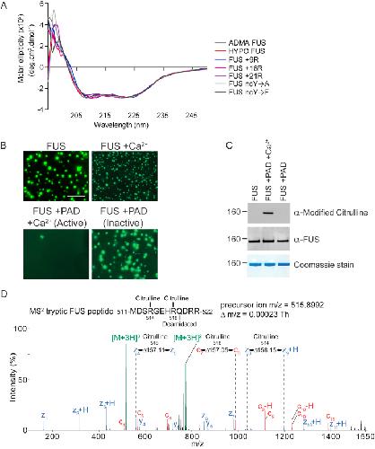
FUS Phase Separation Is Modulated by a Molecular Chaperone and Methylation of Arginine Cation-π Interactions., Qamar S, Wang G, Randle SJ, Ruggeri FS, Varela JA, Lin JQ, Phillips EC, Miyashita A, Williams D, Ströhl F, Meadows W, Ferry R, Dardov VJ, Tartaglia GG, Farrer LA, Kaminski Schierle GS, Kaminski CF, Holt CE, Fraser PE, Schmitt-Ulms G, Klenerman D, Knowles T, Vendruscolo M, St George-Hyslop P., Cell. April 19, 2018; 173 (3): 720-734.e15. |
|
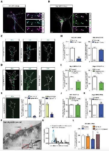
Axon-Axon Interactions Regulate Topographic Optic Tract Sorting via CYFIP2-Dependent WAVE Complex Function., Cioni JM, Wong HH, Bressan D, Kodama L, Harris WA, Holt CE., Neuron. March 7, 2018; 97 (5): 1078-1093.e6. |
|
Targeted Electroporation in the CNS in Xenopus Embryos., Wong HH, Holt CE., Methods Mol Biol. January 1, 2018; 1865 119-131. |
|
Cue-Polarized Transport of β-actin mRNA Depends on 3'UTR and Microtubules in Live Growth Cones., Leung KM, Lu B, Wong HH, Lin JQ, Turner-Bridger B, Holt CE., Front Cell Neurosci. January 1, 2018; 12 300. |
|
Filopodyan: An open-source pipeline for the analysis of filopodia., Urbančič V, Butler R, Richier B, Peter M, Mason J, Livesey FJ, Holt CE, Gallop JL., J Cell Biol. October 2, 2017; 216 (10): 3405-3422. |
|
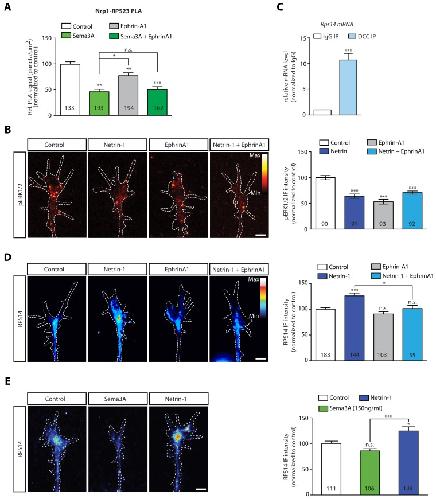
RNA Docking and Local Translation Regulate Site-Specific Axon Remodeling In Vivo., Wong HH, Lin JQ, Ströhl F, Roque CG, Cioni JM, Cagnetta R, Turner-Bridger B, Laine RF, Harris WA, Kaminski CF, Holt CE., Neuron. August 16, 2017; 95 (4): 852-868.e8. |
|
Single Molecule Translation Imaging Visualizes the Dynamics of Local β-Actin Synthesis in Retinal Axons., Ströhl F, Lin JQ, Laine RF, Wong HH, Urbančič V, Cagnetta R, Holt CE, Kaminski CF., Sci Rep. April 6, 2017; 7 (1): 709. |
|
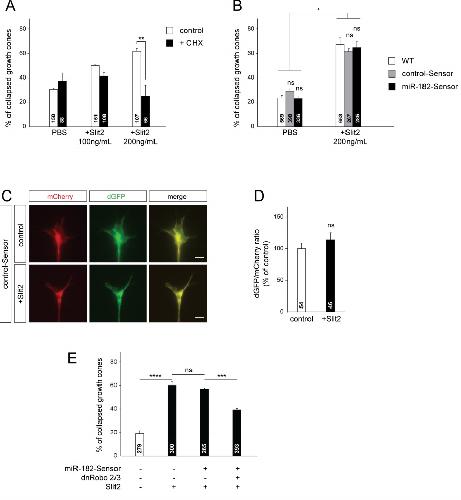
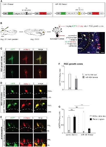
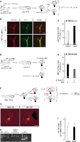
miR-182 Regulates Slit2-Mediated Axon Guidance by Modulating the Local Translation of a Specific mRNA., Bellon A, Iyer A, Bridi S, Lee FCY, Ovando-Vázquez C, Corradi E, Longhi S, Roccuzzo M, Strohbuecker S, Naik S, Sarkies P, Miska E, Abreu-Goodger C, Holt CE, Baudet ML., Cell Rep. January 31, 2017; 18 (5): 1171-1186. |
|
Hermes Regulates Axon Sorting in the Optic Tract by Post-Trancriptional Regulation of Neuropilin 1., Hörnberg H, Cioni JM, Harris WA, Holt CE., J Neurosci. December 14, 2016; 36 (50): 12697-12706. |
|
Mechanosensing is critical for axon growth in the developing brain., Koser DE, Thompson AJ, Foster SK, Dwivedy A, Pillai EK, Sheridan GK, Svoboda H, Viana M, Costa LD, Guck J, Holt CE, Franze K., Nat Neurosci. December 1, 2016; 19 (12): 1592-1598. |
|
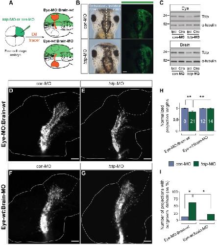
Tumor protein Tctp regulates axon development in the embryonic visual system., Roque CG, Wong HH, Lin JQ, Holt CE., Development. April 1, 2016; 143 (7): 1134-48. |
|
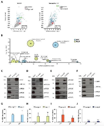
ESCRT-II controls retinal axon growth by regulating DCC receptor levels and local protein synthesis., Konopacki FA, Wong HH, Dwivedy A, Bellon A, Blower MD, Holt CE., Open Biol. April 1, 2016; 6 (4): 150218. |
|
Differential requirement of F-actin and microtubule cytoskeleton in cue-induced local protein synthesis in axonal growth cones., Piper M, Lee AC, van Horck FP, McNeilly H, Lu TB, Harris WA, Holt CE., Neural Dev. February 25, 2015; 10 3. |
|
NF-Protocadherin Regulates Retinal Ganglion Cell Axon Behaviour in the Developing Visual System., Leung LC, Harris WA, Holt CE, Piper M., PLoS One. January 1, 2015; 10 (10): e0141290. |
|
RNA-binding protein Vg1RBP regulates terminal arbor formation but not long-range axon navigation in the developing visual system., Kalous A, Stake JI, Yisraeli JK, Holt CE., Dev Neurobiol. March 1, 2014; 74 (3): 303-18. |
|
Rab5 and Rab4 regulate axon elongation in the Xenopus visual system., Falk J, Konopacki FA, Zivraj KH, Holt CE., J Neurosci. January 8, 2014; 34 (2): 373-91. |
|
RNA-binding protein Hermes/RBPMS inversely affects synapse density and axon arbor formation in retinal ganglion cells in vivo., Hörnberg H, Wollerton-van Horck F, Maurus D, Zwart M, Svoboda H, Harris WA, Holt CE., J Neurosci. June 19, 2013; 33 (25): 10384-95. |
|
Coupling of NF-protocadherin signaling to axon guidance by cue-induced translation., Leung LC, Urbančič V, Baudet ML, Dwivedy A, Bayley TG, Lee AC, Harris WA, Holt CE., Nat Neurosci. February 1, 2013; 16 (2): 166-73. |
|
Imaging axon pathfinding in Xenopus in vivo., Leung L, Holt CE., Cold Spring Harb Protoc. September 1, 2012; 2012 (9): 984-91. |
|
14-3-3 proteins regulate retinal axon growth by modulating ADF/cofilin activity., Yoon BC, Zivraj KH, Strochlic L, Holt CE., Dev Neurobiol. April 1, 2012; 72 (4): 600-14. |
|
Local translation of extranuclear lamin B promotes axon maintenance., Yoon BC, Jung H, Dwivedy A, O'Hare CM, Zivraj KH, Holt CE., Cell. February 17, 2012; 148 (4): 752-64. |
|
miR-124 acts through CoREST to control onset of Sema3A sensitivity in navigating retinal growth cones., Baudet ML, Zivraj KH, Abreu-Goodger C, Muldal A, Armisen J, Blenkiron C, Goldstein LD, Miska EA, Holt CE., Nat Neurosci. December 4, 2011; 15 (1): 29-38. |
|
Regulation of chemotropic guidance of nerve growth cones by microRNA., Han L, Wen Z, Lynn RC, Baudet ML, Holt CE, Sasaki Y, Bassell GJ, Zheng JQ., Mol Brain. November 3, 2011; 4 40. |
|
Subcellular profiling reveals distinct and developmentally regulated repertoire of growth cone mRNAs., Zivraj KH, Tung YC, Piper M, Gumy L, Fawcett JW, Yeo GS, Holt CE., J Neurosci. November 17, 2010; 30 (46): 15464-78. |
|
E3 ligase Nedd4 promotes axon branching by downregulating PTEN., Drinjakovic J, Jung H, Campbell DS, Strochlic L, Dwivedy A, Holt CE., Neuron. February 11, 2010; 65 (3): 341-57. |
|
Extracellular Engrailed participates in the topographic guidance of retinal axons in vivo., Wizenmann A, Brunet I, Lam J, Sonnier L, Beurdeley M, Zarbalis K, Weisenhorn-Vogt D, Weinl C, Dwivedy A, Joliot A, Wurst W, Holt C, Prochiantz A., Neuron. November 12, 2009; 64 (3): 355-366. |
|
Cytoplasmic polyadenylation and cytoplasmic polyadenylation element-dependent mRNA regulation are involved in Xenopus retinal axon development., Lin AC, Tan CL, Lin CL, Strochlic L, Huang YS, Richter JD, Holt CE., Neural Dev. March 2, 2009; 4 8. |
|
A functional equivalent of endoplasmic reticulum and Golgi in axons for secretion of locally synthesized proteins., Merianda TT, Lin AC, Lam JS, Vuppalanchi D, Willis DE, Karin N, Holt CE, Twiss JL., Mol Cell Neurosci. February 1, 2009; 40 (2): 128-42. |
|
NF-protocadherin and TAF1 regulate retinal axon initiation and elongation in vivo., Piper M, Dwivedy A, Leung L, Bradley RS, Holt CE., J Neurosci. January 2, 2008; 28 (1): 100-5. |
|
A role for S1P signalling in axon guidance in the Xenopus visual system., Strochlic L, Dwivedy A, van Horck FP, Falk J, Holt CE., Development. January 1, 2008; 135 (2): 333-42. |
|
Live visualization of protein synthesis in axonal growth cones by microinjection of photoconvertible Kaede into Xenopus embryos., Leung KM, Holt CE., Nat Protoc. January 1, 2008; 3 (8): 1318-27. |
|
Electroporation of cDNA/Morpholinos to targeted areas of embryonic CNS in Xenopus., Falk J, Drinjakovic J, Leung KM, Dwivedy A, Regan AG, Piper M, Holt CE., BMC Dev Biol. September 27, 2007; 7 107. |
|
Ena/VASP function in retinal axons is required for terminal arborization but not pathway navigation., Dwivedy A, Gertler FB, Miller J, Holt CE, Lebrand C., Development. June 1, 2007; 134 (11): 2137-46. |
|
Asymmetrical beta-actin mRNA translation in growth cones mediates attractive turning to netrin-1., Leung KM, van Horck FP, Lin AC, Allison R, Standart N, Holt CE., Nat Neurosci. October 1, 2006; 9 (10): 1247-56. |
|
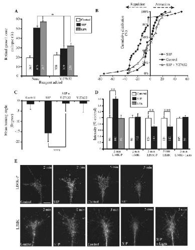
Signaling mechanisms underlying Slit2-induced collapse of Xenopus retinal growth cones., Piper M, Anderson R, Dwivedy A, Weinl C, van Horck F, Leung KM, Cogill E, Holt C., Neuron. January 19, 2006; 49 (2): 215-28. |
|
The transcription factor Engrailed-2 guides retinal axons., Brunet I, Weinl C, Piper M, Trembleau A, Volovitch M, Harris W, Prochiantz A, Holt C., Nature. November 3, 2005; 438 (7064): 94-8. |
|
SFRP1 regulates the growth of retinal ganglion cell axons through the Fz2 receptor., Rodriguez J, Esteve P, Weinl C, Ruiz JM, Fermin Y, Trousse F, Dwivedy A, Holt C, Bovolenta P., Nat Neurosci. October 1, 2005; 8 (10): 1301-9. |
|
Endocytosis-dependent desensitization and protein synthesis-dependent resensitization in retinal growth cone adaptation., Piper M, Salih S, Weinl C, Holt CE, Harris WA., Nat Neurosci. February 1, 2005; 8 (2): 179-86. |
|
Tsukushi functions as an organizer inducer by inhibition of BMP activity in cooperation with chordin., Ohta K, Lupo G, Kuriyama S, Keynes R, Holt CE, Harris WA, Tanaka H, Ohnuma SI., Dev Cell. September 1, 2004; 7 (3): 347-358. |
|
New views on retinal axon development: a navigation guide., Mann F, Harris WA, Holt CE., Int J Dev Biol. January 1, 2004; 48 (8-9): 957-64. |
|
B-type Eph receptors and ephrins induce growth cone collapse through distinct intracellular pathways., Mann F, Miranda E, Weinl C, Harmer E, Holt CE., J Neurobiol. December 1, 2003; 57 (3): 323-36. |
???pagination.result.page??? 1 2 ???pagination.result.next???
