Click here to close Hello! We notice that you are using Internet Explorer, which is not supported by Xenbase and may cause the site to display incorrectly. We suggest using a current version of Chrome, FireFox, or Safari.

Profile Publications (82)
XB-PERS-618

Publications By Roberto Mayor

???pagination.result.count???

???pagination.result.page??? 1 2 ???pagination.result.next???


Neighboring Cells as Living Substrates for Guiding Collective Cell Migration during Development., Le HA, Mayor R., Cold Spring Harb Perspect Biol. March 2, 2026; 18 (3):


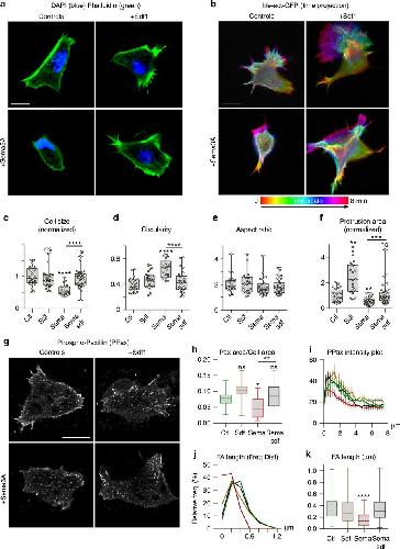
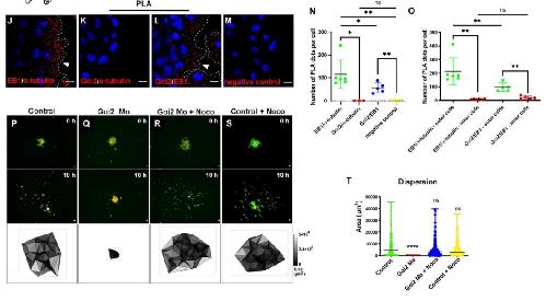
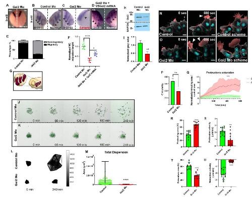
Interaction of Gαi2 with EB1 controls microtubule dynamics and Rac1 activity in Xenopus neural crest cell migration., Villaseca S, Leal JI, Tovar LM, Ruiz MJ, Guajardo J, Morales-Navarrete H, Mayor R, Torrejón M., Development. April 15, 2025; 152 (8):   


Competence for neural crest induction is controlled by hydrostatic pressure through Yap., Alasaadi DN, Alvizi L, Hartmann J, Stillman N, Moghe P, Hiiragi T, Mayor R., Nat Cell Biol. March 18, 2024;   


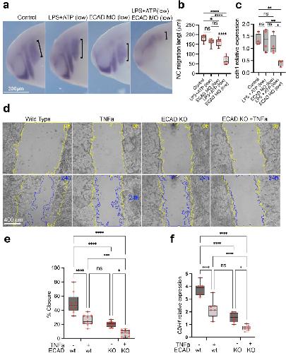
Neural crest E-cadherin loss drives cleft lip/palate by epigenetic modulation via pro-inflammatory gene-environment interaction., Alvizi L, Nani D, Brito LA, Kobayashi GS, Passos-Bueno MR, Mayor R., Nat Commun. May 24, 2023; 14 (1): 2868.   


Neural crest mechanosensors: Seeing old proteins in a new light., Canales Coutiño B, Mayor R., Dev Cell. August 8, 2022; 57 (15): 1792-1801.   


The mechanosensitive channel Piezo1 cooperates with semaphorins to control neural crest migration., Canales Coutiño B, Mayor R., Development. December 1, 2021; 148 (23):   


Collective durotaxis along a self-generated stiffness gradient in vivo., Shellard A, Mayor R., Nature. December 1, 2021; 600 (7890): 690-694.


SPIN90 associates with mDia1 and the Arp2/3 complex to regulate cortical actin organization., Cao L, Yonis A, Vaghela M, Barriga EH, Chugh P, Smith MB, Maufront J, Lavoie G, Méant A, Ferber E, Bovellan M, Alberts A, Bertin A, Mayor R, Paluch EK, Roux PP, Jégou A, Romet-Lemonne G, Charras G., Nat Cell Biol. July 1, 2020; 22 (7): 803-814.


An optochemical tool for light-induced dissociation of adherens junctions to control mechanical coupling between cells., Ollech D, Pflästerer T, Shellard A, Zambarda C, Spatz JP, Marcq P, Mayor R, Wombacher R, Cavalcanti-Adam EA., Nat Commun. January 24, 2020; 11 (1): 472.   


In vivo topology converts competition for cell-matrix adhesion into directional migration., Bajanca F, Gouignard N, Colle C, Parsons M, Mayor R, Theveneau E., Nat Commun. April 3, 2019; 10 (1): 1518.   


In Vivo and In Vitro Quantitative Analysis of Neural Crest Cell Migration., Barriga EH, Shellard A, Mayor R., Methods Mol Biol. January 1, 2019; 1976 135-152.


Characterization of Pax3 and Sox10 transgenic Xenopus laevis embryos as tools to study neural crest development., Alkobtawi M, Ray H, Barriga EH, Moreno M, Kerney R, Monsoro-Burq AH, Saint-Jeannet JP, Mayor R., Dev Biol. December 1, 2018; 444 Suppl 1 S202-S208.   


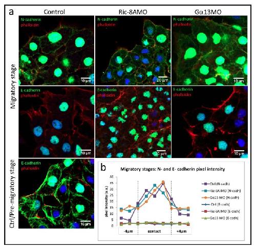
The Ric-8A/Gα13/FAK signalling cascade controls focal adhesion formation during neural crest cell migration in Xenopus., Toro-Tapia G, Villaseca S, Beyer A, Roycroft A, Marcellini S, Mayor R, Torrejón M., Development. November 21, 2018; 145 (22):   


Supracellular contraction at the rear of neural crest cell groups drives collective chemotaxis., Shellard A, Szabó A, Trepat X, Mayor R., Science. October 19, 2018; 362 (6412): 339-343.


Gap junction protein Connexin-43 is a direct transcriptional regulator of N-cadherin in vivo., Kotini M, Barriga EH, Leslie J, Gentzel M, Rauschenberger V, Schambony A, Mayor R., Nat Commun. September 21, 2018; 9 (1): 3846.   


Redistribution of Adhesive Forces through Src/FAK Drives Contact Inhibition of Locomotion in Neural Crest., Roycroft A, Szabó A, Bahm I, Daly L, Charras G, Parsons M, Mayor R., Dev Cell. June 4, 2018; 45 (5): 565-579.e3.   


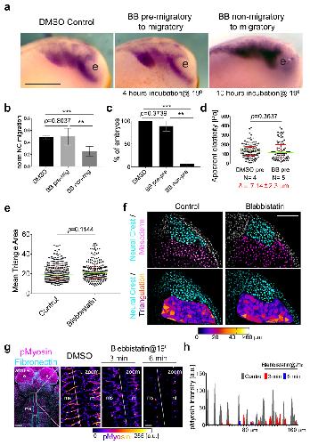
Tissue stiffening coordinates morphogenesis by triggering collective cell migration in vivo., Barriga EH, Franze K, Charras G, Mayor R., Nature. February 22, 2018; 554 (7693): 523-527.   


Control of neural crest induction by MarvelD3-mediated attenuation of JNK signalling., Vacca B, Sanchez-Heras E, Steed E, Busson SL, Balda MS, Ohnuma SI, Sasai N, Mayor R, Matter K., Sci Rep. January 19, 2018; 8 (1): 1204.   


MarvelD3 regulates the c-Jun N-terminal kinase pathway during eye development in Xenopus., Vacca B, Sanchez-Heras E, Steed E, Balda MS, Ohnuma SI, Sasai N, Mayor R, Matter K., Biol Open. November 15, 2016; 5 (11): 1631-1641.   


Delamination of neural crest cells requires transient and reversible Wnt inhibition mediated by Dact1/2., Rabadán MA, Herrera A, Fanlo L, Usieto S, Carmona-Fontaine C, Barriga EH, Mayor R, Pons S, Martí E., Development. June 15, 2016; 143 (12): 2194-205.   


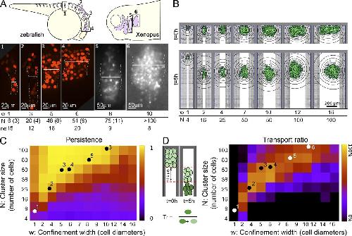
In vivo confinement promotes collective migration of neural crest cells., Szabó A, Melchionda M, Nastasi G, Woods ML, Campo S, Perris R, Mayor R., J Cell Biol. June 6, 2016; 213 (5): 543-55.   


The Molecular Basis of Radial Intercalation during Tissue Spreading in Early Development., Szabó A, Cobo I, Omara S, McLachlan S, Keller R, Mayor R., Dev Cell. May 9, 2016; 37 (3): 213-25.   


Ca2+/H+ exchange by acidic organelles regulates cell migration in vivo., Melchionda M, Pittman JK, Mayor R, Patel S., J Cell Biol. March 28, 2016; 212 (7): 803-13.   


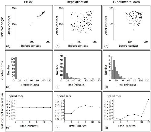
Cadherin Switch during EMT in Neural Crest Cells Leads to Contact Inhibition of Locomotion via Repolarization of Forces., Scarpa E, Szabó A, Bibonne A, Theveneau E, Parsons M, Mayor R., Dev Cell. August 24, 2015; 34 (4): 421-34.   


Forcing contact inhibition of locomotion., Roycroft A, Mayor R., Trends Cell Biol. July 1, 2015; 25 (7): 373-5.   


Animal models for studying neural crest development: is the mouse different?, Barriga EH, Trainor PA, Bronner M, Mayor R., Development. May 1, 2015; 142 (9): 1555-60.


In vivo collective cell migration requires an LPAR2-dependent increase in tissue fluidity., Kuriyama S, Theveneau E, Benedetto A, Parsons M, Tanaka M, Charras G, Kabla A, Mayor R., J Cell Biol. July 7, 2014; 206 (1): 113-27.   


Directional collective cell migration emerges as a property of cell interactions., Woods ML, Carmona-Fontaine C, Barnes CP, Couzin ID, Mayor R, Page KM., PLoS One. January 1, 2014; 9 (9): e104969.   


Par3 controls neural crest migration by promoting microtubule catastrophe during contact inhibition of locomotion., Moore R, Theveneau E, Pozzi S, Alexandre P, Richardson J, Merks A, Parsons M, Kashef J, Linker C, Mayor R., Development. December 1, 2013; 140 (23): 4763-75.   


Lamellipodin and the Scar/WAVE complex cooperate to promote cell migration in vivo., Law AL, Vehlow A, Kotini M, Dodgson L, Soong D, Theveneau E, Bodo C, Taylor E, Navarro C, Perera U, Michael M, Dunn GA, Bennett D, Mayor R, Krause M., J Cell Biol. November 25, 2013; 203 (4): 673-89.   


Ric-8A, a guanine nucleotide exchange factor for heterotrimeric G proteins, is critical for cranial neural crest cell migration., Fuentealba J, Toro-Tapia G, Arriagada C, Riquelme L, Beyer A, Henriquez JP, Caprile T, Mayor R, Marcellini S, Hinrichs MV, Olate J, Torrejón M., Dev Biol. June 15, 2013; 378 (2): 74-82.   


The neural crest., Mayor R, Theveneau E., Development. June 1, 2013; 140 (11): 2247-51.   


The hypoxia factor Hif-1α controls neural crest chemotaxis and epithelial to mesenchymal transition., Barriga EH, Maxwell PH, Reyes AE, Mayor R., J Cell Biol. May 27, 2013; 201 (5): 759-76.   


Cadherin-11 mediates contact inhibition of locomotion during Xenopus neural crest cell migration., Becker SF, Mayor R, Kashef J., PLoS One. January 1, 2013; 8 (12): e85717.   


Mutual repression between Gbx2 and Otx2 in sensory placodes reveals a general mechanism for ectodermal patterning., Steventon B, Mayor R, Streit A., Dev Biol. July 1, 2012; 367 (1): 55-65.   


Neural crest delamination and migration: from epithelium-to-mesenchyme transition to collective cell migration., Theveneau E, Mayor R., Dev Biol. June 1, 2012; 366 (1): 34-54.


Early neural crest induction requires an initial inhibition of Wnt signals., Steventon B, Mayor R., Dev Biol. May 1, 2012; 365 (1): 196-207.   


Complement fragment C3a controls mutual cell attraction during collective cell migration., Carmona-Fontaine C, Theveneau E, Tzekou A, Tada M, Woods M, Page KM, Parsons M, Lambris JD, Mayor R., Dev Cell. December 13, 2011; 21 (6): 1026-37.   


Beads on the run: beads as alternative tools for chemotaxis assays., Theveneau E, Mayor R., Methods Mol Biol. January 1, 2011; 769 449-60.


Collective chemotaxis requires contact-dependent cell polarity., Theveneau E, Marchant L, Kuriyama S, Gull M, Moepps B, Parsons M, Mayor R., Dev Cell. July 20, 2010; 19 (1): 39-53.   


The posteriorizing gene Gbx2 is a direct target of Wnt signalling and the earliest factor in neural crest induction., Li B, Kuriyama S, Moreno M, Mayor R., Development. October 1, 2009; 136 (19): 3267-78.   


Cadherin-11 regulates protrusive activity in Xenopus cranial neural crest cells upstream of Trio and the small GTPases., Kashef J, Köhler A, Kuriyama S, Alfandari D, Mayor R, Wedlich D., Genes Dev. June 15, 2009; 23 (12): 1393-8.   


Cell communication with the neural plate is required for induction of neural markers by BMP inhibition: evidence for homeogenetic induction and implications for Xenopus animal cap and chick explant assays., Linker C, De Almeida I, Papanayotou C, Stower M, Sabado V, Ghorani E, Streit A, Mayor R, Stern CD., Dev Biol. March 15, 2009; 327 (2): 478-86.   


Differential requirements of BMP and Wnt signalling during gastrulation and neurulation define two steps in neural crest induction., Steventon B, Araya C, Linker C, Kuriyama S, Mayor R., Development. March 1, 2009; 136 (5): 771-9.   


A role for Syndecan-4 in neural induction involving ERK- and PKC-dependent pathways., Kuriyama S, Mayor R., Development. February 1, 2009; 136 (4): 575-84.   


Contact inhibition of locomotion in vivo controls neural crest directional migration., Carmona-Fontaine C, Matthews HK, Kuriyama S, Moreno M, Dunn GA, Parsons M, Stern CD, Mayor R., Nature. December 18, 2008; 456 (7224): 957-61.   


Wnt11r is required for cranial neural crest migration., Matthews HK, Broders-Bondon F, Thiery JP, Mayor R., Dev Dyn. November 1, 2008; 237 (11): 3404-9.   


A new role for the Endothelin-1/Endothelin-A receptor signaling during early neural crest specification., Bonano M, Tríbulo C, De Calisto J, Marchant L, Sánchez SS, Mayor R, Aybar MJ., Dev Biol. November 1, 2008; 323 (1): 114-29.   


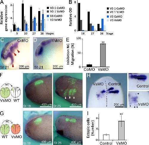
Directional migration of neural crest cells in vivo is regulated by Syndecan-4/Rac1 and non-canonical Wnt signaling/RhoA., Matthews HK, Marchant L, Carmona-Fontaine C, Kuriyama S, Larraín J, Holt MR, Parsons M, Mayor R., Development. May 1, 2008; 135 (10): 1771-80.   


Molecular analysis of neural crest migration., Kuriyama S, Mayor R., Philos Trans R Soc Lond B Biol Sci. April 12, 2008; 363 (1495): 1349-62.

???pagination.result.page??? 1 2 ???pagination.result.next???