Click here to close
Hello! We notice that you are using Internet Explorer, which is not supported by Xenbase and may cause the site to display incorrectly.
We suggest using a current version of Chrome,
FireFox, or Safari.
Mol Biol Cell
2006 Feb 01;172:700-10. doi: 10.1091/mbc.e05-08-0821.
Show Gene links
Show Anatomy links
Full-length dimeric MCAK is a more efficient microtubule depolymerase than minimal domain monomeric MCAK.
Hertzer KM
,
Ems-McClung SC
,
Kline-Smith SL
,
Lipkin TG
,
Gilbert SP
,
Walczak CE
.
???displayArticle.abstract??? MCAK belongs to the Kinesin-13 family, whose members depolymerize microtubules rather than translocate along them. We defined the minimal functional unit of MCAK as the catalytic domain plus the class specific neck (MD-MCAK), which is consistent with previous reports. We used steady-state ATPase kinetics, microtubule depolymerization assays, and microtubule.MCAK cosedimentation assays to compare the activity of full-length MCAK, which is a dimer, with MD-MCAK, which is a monomer. Full-length MCAK exhibits higher ATPase activity, more efficient microtubule end binding, and reduced affinity for the tubulin heterodimer. Our studies suggest that MCAK dimerization is important for its catalytic cycle by promoting MCAK binding to microtubule ends, enhancing the ability of MCAK to recycle for multiple rounds of microtubule depolymerization, and preventing MCAK from being sequestered by tubulin heterodimers.
Figure 1. FL-MCAK is dimeric and MD-MCAK is monomeric. (A) Schematic representation of the proteins used in this study. NT, N terminus; Neck, class-specific neck region; CD, catalytic domain; CT, C terminus. The dark gray box within the C terminus represents the putative coiled coil region. The numbers correspond to amino acid residues. (B) Equal amounts (0.5 μg) of purified recombinant proteins were run on SDS-PAGE gels and stained with Colloidal Coomassie Blue. Molecular mass markers in kilodaltons are indicated on the left. (C) GMPCPP-stabilized MTs (1.5 μM) were incubated with control buffer (No M) or equal molar amounts (50 nM) of FL-MCAK (FL-M), GFL-MCAK (GFL-M), MD-MCAK (MD-M), GMD-MCAK (GMD-M), or GFP alone for 30 min at 22°C. MTs were separated from soluble tubulin heterodimer by ultracentrifugation. Supernatant (S) and pellet (P) were analyzed by SDS-PAGE followed by Coomassie staining. The position of tubulin (T) is indicated on the right. (D) Purified proteins were analyzed by sucrose gradient sedimentation and gel filtration chromatography to determine estimated molecular weights using Equation 1. All values represent an average ± SEM for at least three experiments.
Figure 2. At high ratios of MCAK to MTs, FL-MCAK and MD-MCAK show similar affinities for MTs. (A) FL-MCAK or MD-MCAK (1.24 μM) was incubated in the absence of nucleotide with increasing concentrations of paclitaxel- and GMPCPP-stabilized MTs (0â8 μM) for 15 min at 22°C. FL-MCAK or MD-MCAK bound to MTs was separated from unbound enzyme by ultracentrifugation. Equal volumes of supernatant (S) and pellet (P) were run on SDS-PAGE gels and stained with Coomassie Brilliant Blue. (B) The amount of FL-MCAK or MD-MCAK in the supernatant and the pellet was quantified. The binding affinity curves were derived from Equation 3 and represent averaged data from at least three individual experiments. MT·E is the amount of FL- or MD-MCAK fractionating with MTs. (C) A summary of the binding affinities.
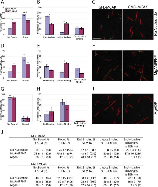
Figure 3. At substoichiometric ratios of MCAK to MTs, GFL-MCAK binds more effectively to MT ends than GMD-MCAK. GFL-MCAK or GMD-MCAK (9 nM) was mixed with 400 nM GMPCPP-stabilized MTs for 15 min at room temperature without additional nucleotide (AâC), in the presence of 5 mM MgAMPPNP (DâF), or in the presence 5 mM MgADP (GâI). Reactions were fixed, sedimented onto coverslips, and processed for immunofluorescence. MTs were scored for the percentage of binding events (A, B, D, E, G, and H) without knowledge of the sample identity. Asterisk (*) denotes a statistically significant difference between GFL-MCAK and GMD-MCAK with a p value < 0.05. Representative micrographs of GFL-MCAK (green) or GMD-MCAK (green) binding to MTs (red) without additional nucleotide (C), or in the presence of MgAMPPNP (F) or MgADP (I). Bar, 5 μm. The localization of GFL-MCAK or GMD-MCAK in fluorescence microscopy binding assays was quantified (J). The reported value is the average percentage of MTs with GFL-MCAK or GMD-MCAK localization ± SEM. n is the total number of MTs counted from five independent experiments.
Figure 4. FL-MCAK depolymerizes MTs more efficiently than MD-MCAK. (A) GMPCPP-stabilized MTs (1 μM) were incubated with increasing concentrations (0â128 nM) of either FL-MCAK or MD-MCAK in the presence of saturating MgATP for 15 min at 22°C. Soluble tubulin heterodimer was separated from the remaining MTs by centrifugation. Equal volumes of supernatant (S) and pellet (P) were analyzed by SDS-PAGE followed by Coomassie staining, and the amount of depolymerization was then quantified using NIH Image. (B) The combined data derived from at least three separate experiments were fit to the dose-response curve (Equation 2). (C) Summary of the data derived from the graphs in B.
Figure 5. MD-MCAK has lower ATPase activity than FL-MCAK. FL-MCAK, and MD-MCAK (50 nM) were assayed for steady-state ATPase activity in the presence of increasing concentrations of (A) paclitaxel- and GMPCPP-stabilized MTs (0â15 μM) or (B) tubulin heterodimer (0â20 μM) at 2 mM MgATP. The data in A and B were fit to Equations 4 (for MTs) and 5 (for tubulin heterodimer). (C) The steady-state kinetics for FL-MCAK or MD-MCAK (50 nM) were determined as a function of MgATP concentration at 8 μM MTs for FL-MCAK and 4 μM MTs for MD-MCAK with the fit of the data to equation 5. (D) Summary of the kinetic parameters derived from A to C.
Figure 6. MD-MCAK binds with higher affinity to tubulin heterodimer than FL-MCAK. (A) FL-MCAK (FL-M) or MD-MCAK (MD-M) at 500 nM was incubated in the absence of nucleotide with paclitaxel- and GMPCPP-stabilized MTs (3.25 μM tubulin) as a function of soluble GDP tubulin heterodimer (0â13 μM) for 15 min at 22°C followed by centrifugation. Equal volumes of the supernatant (S) and pellet (P) for each reaction were analyzed by SDS-PAGE followed by Colloidal Coomassie staining. Because of the high ratios of total tubulin to MCAK enzyme in each reaction, the regions of each gel containing FL-MCAK or MD-MCAK were equally contrast-enhanced relative to the tubulin portion of the gel. T, tubulin. B, FL-MCAK and MD-MCAK partitioning to the supernatant and the pellet were quantified. The fraction of MCAK in the pellet in the absence of additional GDP tubulin heterodimer (0:1) was considered 100%. The partitioning of MCAK to the pellet as a function of GDP tubulin heterodimer was normalized to the 0:1 control. The data represent mean ± SEM for three individual experiments.
Figure 7. Model for the role of dimerization of MCAK. The catalytic cycle is diagrammed at only one end of the MT, although MCAK depolymerizes MTs from both ends. (A) With FL-MCAK, a critical number of molecules (for clarity, only one is diagrammed) are necessary to induce ATP-promoted depolymerization at the end of the MT. The tubulin heterodimer·MCAK complex is released from the shortening MT. The affinity of FL-MCAK for the tubulin heterodimer is weak, resulting in release of MCAK with rapid rebinding to the MT end. (B) MD-MCAK also can depolymerize MTs, but it requires a greater number of molecules than FL-MCAK because of the lower binding specifically to the ends of the MT. The higher affinity of MD-MCAK for the tubulin heterodimer delays its release to the solution and therefore slows its overall recycling rate for MT end binding and subsequent MT depolymerization.
Berliner,
Failure of a single-headed kinesin to track parallel to microtubule protofilaments.
1995, Pubmed
Berliner,
Failure of a single-headed kinesin to track parallel to microtubule protofilaments.
1995,
Pubmed
Bringmann,
A kinesin-like motor inhibits microtubule dynamic instability.
2004,
Pubmed
,
Xenbase
Cassimeris,
Regulation of microtubule-associated proteins.
2001,
Pubmed
Cochran,
Monastrol inhibition of the mitotic kinesin Eg5.
2005,
Pubmed
Crevel,
Weak and strong states of kinesin and ncd.
1996,
Pubmed
Desai,
Microtubule polymerization dynamics.
1997,
Pubmed
Desai,
Assays for microtubule-destabilizing kinesins.
2001,
Pubmed
Desai,
Kin I kinesins are microtubule-destabilizing enzymes.
1999,
Pubmed
,
Xenbase
Endow,
Yeast Kar3 is a minus-end microtubule motor protein that destabilizes microtubules preferentially at the minus ends.
1994,
Pubmed
Foster,
Equilibrium binding studies of non-claret disjunctional protein (Ncd) reveal cooperative interactions between the motor domains.
1998,
Pubmed
Gaetz,
Dynein/dynactin regulate metaphase spindle length by targeting depolymerizing activities to spindle poles.
2004,
Pubmed
,
Xenbase
Ganem,
The KinI kinesin Kif2a is required for bipolar spindle assembly through a functional relationship with MCAK.
2004,
Pubmed
Hancock,
Processivity of the motor protein kinesin requires two heads.
1998,
Pubmed
Hirokawa,
Kinesin superfamily proteins and their various functions and dynamics.
2004,
Pubmed
Homma,
Kinesin superfamily protein 2A (KIF2A) functions in suppression of collateral branch extension.
2003,
Pubmed
Hunter,
The kinesin-related protein MCAK is a microtubule depolymerase that forms an ATP-hydrolyzing complex at microtubule ends.
2003,
Pubmed
Inoue,
Motility of single one-headed kinesin molecules along microtubules.
2001,
Pubmed
Kline-Smith,
The microtubule-destabilizing kinesin XKCM1 regulates microtubule dynamic instability in cells.
2002,
Pubmed
,
Xenbase
Kline-Smith,
Mitotic spindle assembly and chromosome segregation: refocusing on microtubule dynamics.
2004,
Pubmed
Kline-Smith,
Depletion of centromeric MCAK leads to chromosome congression and segregation defects due to improper kinetochore attachments.
2004,
Pubmed
,
Xenbase
Lanzetta,
An improved assay for nanomole amounts of inorganic phosphate.
1979,
Pubmed
Lawrence,
A standardized kinesin nomenclature.
2004,
Pubmed
Maney,
Molecular dissection of the microtubule depolymerizing activity of mitotic centromere-associated kinesin.
2001,
Pubmed
Maney,
Mitotic centromere-associated kinesin is important for anaphase chromosome segregation.
1998,
Pubmed
Meluh,
KAR3, a kinesin-related gene required for yeast nuclear fusion.
1990,
Pubmed
Mennella,
Functionally distinct kinesin-13 family members cooperate to regulate microtubule dynamics during interphase.
2005,
Pubmed
Miki,
Analysis of the kinesin superfamily: insights into structure and function.
2005,
Pubmed
Moore,
MCAK associates with the tips of polymerizing microtubules.
2005,
Pubmed
Moore,
C-terminus of mitotic centromere-associated kinesin (MCAK) inhibits its lattice-stimulated ATPase activity.
2004,
Pubmed
Moores,
A mechanism for microtubule depolymerization by KinI kinesins.
2002,
Pubmed
Moores,
Regulation of KinI kinesin ATPase activity by binding to the microtubule lattice.
2003,
Pubmed
Morfini,
Suppression of KIF2 in PC12 cells alters the distribution of a growth cone nonsynaptic membrane receptor and inhibits neurite extension.
1997,
Pubmed
Newton,
MCAK, a Kin I kinesin, increases the catastrophe frequency of steady-state HeLa cell microtubules in an ATP-dependent manner in vitro.
2004,
Pubmed
Niederstrasser,
XKCM1 acts on a single protofilament and requires the C terminus of tubulin.
2002,
Pubmed
,
Xenbase
Nogales,
Structural insights into microtubule function.
2000,
Pubmed
Ogawa,
A common mechanism for microtubule destabilizers-M type kinesins stabilize curling of the protofilament using the class-specific neck and loops.
2004,
Pubmed
Ovechkina,
K-loop insertion restores microtubule depolymerizing activity of a "neckless" MCAK mutant.
2002,
Pubmed
PORATH,
Gel filtration: a method for desalting and group separation.
1959,
Pubmed
Rogers,
Two mitotic kinesins cooperate to drive sister chromatid separation during anaphase.
2004,
Pubmed
Romberg,
Role of the kinesin neck region in processive microtubule-based motility.
1998,
Pubmed
Sack,
Motor proteins of the kinesin family. Structures, variations, and nucleotide binding sites.
1999,
Pubmed
Saunders,
The Saccharomyces cerevisiae kinesin-related motor Kar3p acts at preanaphase spindle poles to limit the number and length of cytoplasmic microtubules.
1997,
Pubmed
Shipley,
Structure of a kinesin microtubule depolymerization machine.
2004,
Pubmed
Siegel,
Determination of molecular weights and frictional ratios of proteins in impure systems by use of gel filtration and density gradient centrifugation. Application to crude preparations of sulfite and hydroxylamine reductases.
1966,
Pubmed
Sproul,
Cik1 targets the minus-end kinesin depolymerase kar3 to microtubule plus ends.
2005,
Pubmed
Troxell,
pkl1(+)and klp2(+): Two kinesins of the Kar3 subfamily in fission yeast perform different functions in both mitosis and meiosis.
2001,
Pubmed
Walczak,
The microtubule-destabilizing kinesin XKCM1 is required for chromosome positioning during spindle assembly.
2002,
Pubmed
,
Xenbase
Wordeman,
Mutations in the ATP-binding domain affect the subcellular distribution of mitotic centromere-associated kinesin (MCAK).
1999,
Pubmed