Click here to close Hello! We notice that you are using Internet Explorer, which is not supported by Xenbase and may cause the site to display incorrectly. We suggest using a current version of Chrome, FireFox, or Safari.
XB-ART-36382
J Cell Biol 2007 Aug 27;1785:773-84. doi: 10.1083/jcb.200702138.
Show Gene links Show Anatomy links

BubR1 and APC/EB1 cooperate to maintain metaphase chromosome alignment.

Zhang J, Ahmad S, Mao Y.


???displayArticle.abstract???
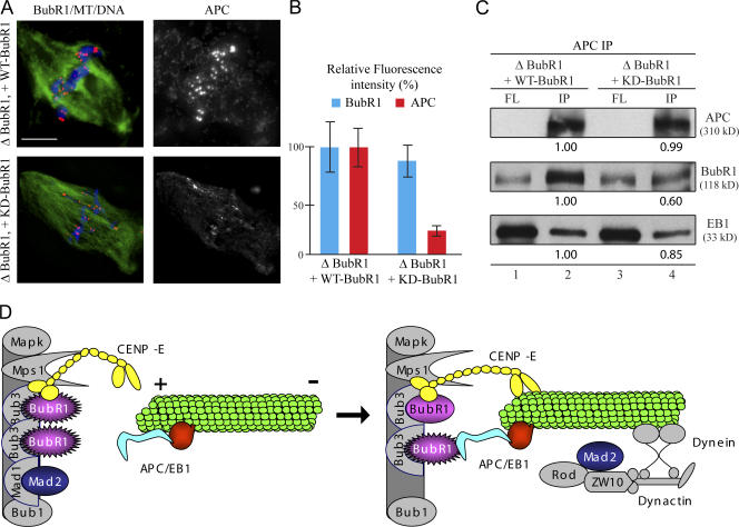
The accurate segregation of chromosomes in mitosis requires the stable attachment of microtubules to kinetochores. The details of this complex and dynamic process are poorly understood. In this study, we report the interaction of a kinetochore-associated mitotic checkpoint kinase, BubR1, with two microtubule plus end-associated proteins, adenomatous polyposis coli (APC) and EB1, providing a potential link in stable kinetochore microtubule attachment. Using immunodepletion from and antibody addition to Xenopus laevis egg extracts, we show that BubR1 and its kinase activity are essential for positioning chromosomes at the metaphase plate. BubR1 associates with APC and EB1 in egg extracts, and the complex formation is necessary for metaphase chromosome alignment. Using purified components, BubR1 directly phosphorylates APC and forms a ternary complex with APC and microtubules. These findings support a model in which BubR1 kinase may directly regulate APC function involved in stable kinetochore microtubule attachment.

???displayArticle.pubmedLink??? 17709426
???displayArticle.pmcLink??? PMC2064543
???displayArticle.link??? J Cell Biol


Species referenced: Xenopus laevis
Genes referenced: aurkb bub1b cdk1 cenpe cox7a2l ighx kif2c mad2l1 mapre1


???attribute.lit??? ???displayArticles.show???
References [+] :
Andrews, Aurora B regulates MCAK at the mitotic centromere. 2004, Pubmed