Click here to close Hello! We notice that you are using Internet Explorer, which is not supported by Xenbase and may cause the site to display incorrectly. We suggest using a current version of Chrome, FireFox, or Safari.
XB-ART-37292
Mol Biol Cell 2008 Apr 01;194:1772-82. doi: 10.1091/mbc.e07-07-0652.
Show Gene links Show Anatomy links

RASSF7 is a member of a new family of RAS association domain-containing proteins and is required for completing mitosis.

Sherwood V, Manbodh R, Sheppard C, Chalmers AD.


???displayArticle.abstract???
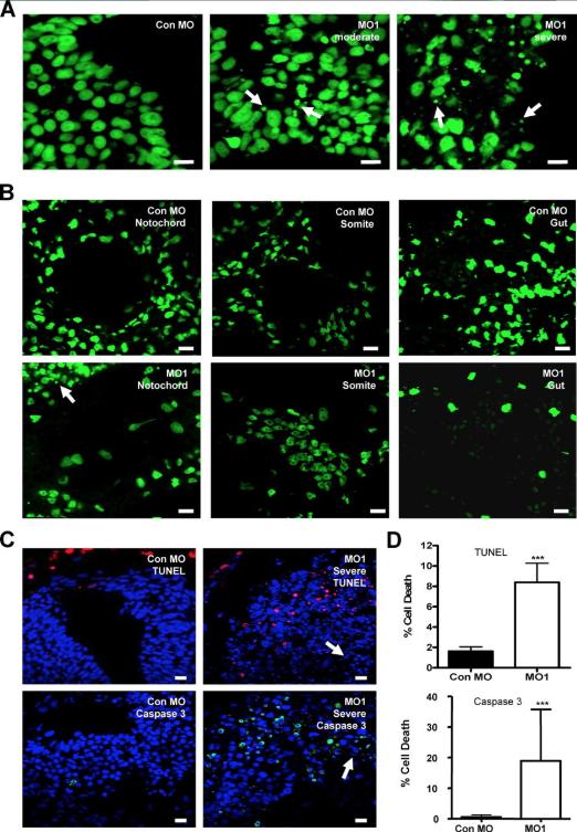
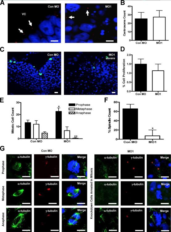
Mitosis is a fundamental feature of all cellular organisms. It must be tightly regulated to allow normal tissue growth and to prevent cancer formation. Here, we identify a new protein that is required for mitosis. We show that the Ras association (RA) domain-containing protein, RASSF7, is part of an evolutionarily conserved group of four proteins. These are RASSF7, RASSF8, and two new RASSF proteins P-CIP1/RASSF9 and RASSF10. We call this group the N-terminal RASSF family. We analyzed the function of Xenopus RASSF7. RASSF7 was found to be expressed in several embryonic tissues including the skin, eyes, and neural tube. Knocking down its function led to cells failing to form a mitotic spindle and arresting in mitosis. This caused nuclear breakdown, apoptosis, and a striking loss of tissue architecture in the neural tube. Consistent with a role in spindle formation, RASSF7 protein was found to localize to the centrosome. This localization occurred in a microtubule-dependent manner, demonstrating that there is a mutually dependant relationship between RASSF7 localization and spindle formation. Thus RASSF7, the first member of the N-terminal RASSF family to be functionally analyzed, is a centrosome-associated protein required to form a spindle and complete mitosis in the neural tube.

???displayArticle.pubmedLink??? 18272789
???displayArticle.pmcLink??? PMC2291435
???displayArticle.link??? Mol Biol Cell
???displayArticle.grants??? [+]

Species referenced: Xenopus
Genes referenced: psmd6 rassf1 rassf10 rassf7 rassf8 uqcc6
GO keywords: microtubule anchoring at centrosome
???displayArticle.morpholinos??? rassf7 MO1 rassf7 MO2


???attribute.lit??? ???displayArticles.show???
References [+] :
Agathanggelou, Role of the Ras-association domain family 1 tumor suppressor gene in human cancers. 2005, Pubmed