Click here to close Hello! We notice that you are using Internet Explorer, which is not supported by Xenbase and may cause the site to display incorrectly. We suggest using a current version of Chrome, FireFox, or Safari.
XB-ART-40375
PLoS One 2009 Sep 16;49:e7003. doi: 10.1371/journal.pone.0007003.
Show Gene links Show Anatomy links

Biphasic myopathic phenotype of mouse DUX, an ORF within conserved FSHD-related repeats.

Bosnakovski D, Daughters RS, Xu Z, Slack JM, Kyba M.


???displayArticle.abstract???
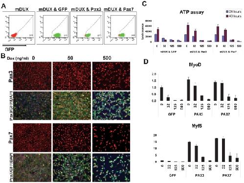
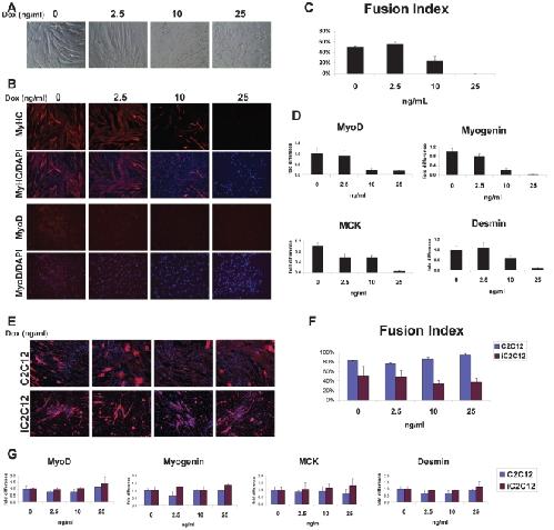
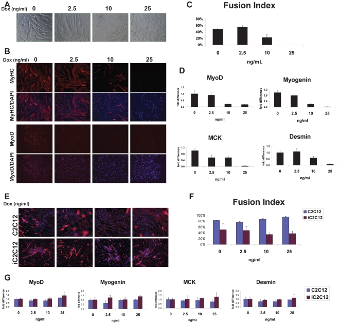
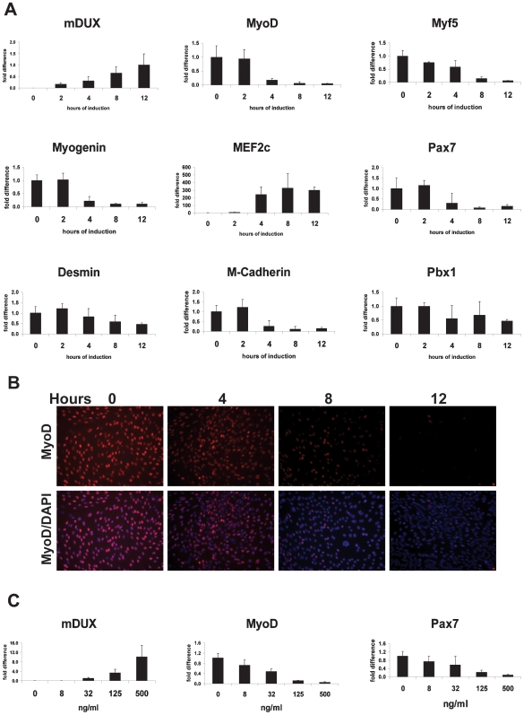
Facioscapulohumeral muscular dystrophy (FSHD) is caused by contractions of D4Z4 repeats at 4q35.2 thought to induce misregulation of nearby genes, one of which, DUX4, is actually localized within each repeat. A conserved ORF (mDUX), embedded within D4Z4-like repeats, encoding a double-homeodomain protein, was recently identified on mouse chromosome 10. We show here that high level mDUX expression induces myoblast death, while low non-toxic levels block myogenic differentiation by down-regulating MyoD and Myf5. Toxicity and MyoD/Myf5 expression changes were competitively reversed by overexpression of Pax3 or Pax7, implying mechanistic similarities with the anti-myogenic activity of human DUX4. We tested the effect of mDUX expression on Xenopus development, and found that global overexpression led to abnormalities in gastrulation. When targeted unilaterally into blastomeres fated to become tail muscle in 16-cell embryos, mDUX caused markedly reduced tail myogenesis on the injected side. These novel cell and animal models highlight the myopathic nature of sequences within the FSHD-related repeat array.

???displayArticle.pubmedLink??? 19756142
???displayArticle.pmcLink??? PMC2737622
???displayArticle.link??? PLoS One
???displayArticle.grants??? [+]

Species referenced: Xenopus laevis
Genes referenced: duxa myf5 myod1 pax3 pax7 prss3
???displayArticle.antibodies??? Somite Ab1


???attribute.lit??? ???displayArticles.show???
References [+] :
Bajard, A novel genetic hierarchy functions during hypaxial myogenesis: Pax3 directly activates Myf5 in muscle progenitor cells in the limb. 2006, Pubmed