Click here to close
Hello! We notice that you are using Internet Explorer, which is not supported by Xenbase and may cause the site to display incorrectly.
We suggest using a current version of Chrome,
FireFox, or Safari.
Xu G
,
Lo YC
,
Li Q
,
Napolitano G
,
Wu X
,
Jiang X
,
Dreano M
,
Karin M
,
Wu H
.
???displayArticle.abstract???
Inhibitor of κB (IκB) kinase (IKK) phosphorylates IκB proteins, leading to their degradation and the liberation of nuclear factor κB for gene transcription. Here we report the crystal structure of IKKβ in complex with an inhibitor, at a resolution of 3.6 Å. The structure reveals a trimodular architecture comprising the kinase domain, a ubiquitin-like domain (ULD) and an elongated, α-helical scaffold/dimerization domain (SDD). Unexpectedly, the predicted leucine zipper and helix-loop-helix motifs do not form these structures but are part of the SDD. The ULD and SDD mediate a critical interaction with IκBα that restricts substrate specificity, and the ULD is also required for catalytic activity. The SDD mediates IKKβ dimerization, but dimerization per se is not important for maintaining IKKβ activity and instead is required for IKKβ activation. Other IKK family members, IKKα, TBK1 and IKK-i, may have a similar trimodular architecture and function.
Figure 2. Inhibitor bound xIKKβ kinase domain (KD)a, Fo-Fc electron density map for Cmpd1 in the I4122 structure, contoured at 2.0 σ. Carbon, nitrogen and oxygen atoms are shown in green, blue and red, respectively. b, Structure of xIKKβ KD. Glycine-rich loop: cyan; activation segment: red except that the DLG and APE motifs are in black; Cmpd1: purple. Side chains of phosphomimic residues E177 and E181 are shown. c, Superposition between xIKKβ (orange and yellow) and PKA (cyan, PDB code 1ATP). The activation segments of xIKKβ and PKA are shown in red and black, respectively.
Figure 3. Interactions among the KD, the ULD and the SDDa, Interaction between ULD (magenta) and SDD (blue). Important interfacial side chains are shown with nitrogen atoms in blue, oxygen atoms in red, sulfur atoms in orange, and carbon atoms in either pink (for ULD) or light blue (for SDD). Location of G358 is marked with a black ball on the main chain. b, Interaction between KD (yellow) and SDD (blue). c, Interaction between KD (yellow) and ULD (magenta). d, Locations of the TAB1 peptide (green ribbon, PDB code 2EVA) and the ASF/SF2 peptide (purple stick model, PDB code 1WBP) relative to the IKKβ structure after superposition of the corresponding kinase domains.
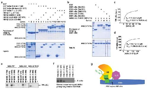
Figure 4. ULD-SDD restricts IKKβ specificity while ULD is required for catalytic activitya, b,Pulldown of hIKKβ constructs using GST-IκBα constructs, showing the reciprocal interaction between ULD-SDD of IKKβ and C-terminal region of IκBα containing ankyrin repeats and PEST region. c, d, Measurement of Km and relative Vmax of IKKβ against full-length IκBα (c) and the N-terminal region of IκBα (1–54) (d). a.u.: arbitrary unit. e, Kinase assay of purified hIKKβ proteins against IκBα, its S32A/S36A mutant (AA), or its PEST-deletion construct (ΔPEST, 1–282) using [γ-32P]ATP. f, Kinase assay of purified hIKKβ proteins using antibody against IκBα phosphorylated at S32 and S36. g, A schematic model showing that the interaction between SDD of IKKβ and C-terminal region of IκBα may position the N-terminal cognate phosphorylation sites of IκBα to the active site of IKKβ.
Figure 5. Dimerization is critical for IKKβ activation but not for its activitya, Gel filtration profiles of various hIKKβ constructs showing that those containing the KD-ULD-SDD region (1–756, 1–678) are dimeric while a further truncated construct (1–643) is monomeric. b, The dimerization interface of xIKKβ. c, Structure-based mutations disrupt hIKKβ dimerization as shown by gel filtration and analytical ultracentrifugation. d, Kinase activity of HEK293T cell transfected or insect cell purified hIKKβ EE and dimerization defective mutants L654D/W655D (654–5), W655D/L658D (655–8) and L654D/W655D/L658D (654-5-8). e, Autoactivation of HEK293T cell transfected hIKKβ WT and its dimerization defective mutants. f, Transfection of hIKKβ into WT and NEMO−/− MEFs, showing reduced IKKβ activation in the absence of NEMO. g, Dimerization mutants of IKKβ showed reduced interaction with NEMO. h, A tetramer of xIKKβ in the P1 structure. i, A close-up view of the tetramer interface, showing that the activation loops of neighboring protomers (black) face each other.
Bagnéris,
Crystal structure of a vFlip-IKKgamma complex: insights into viral activation of the IKK signalosome.
2008, Pubmed
Bagnéris,
Crystal structure of a vFlip-IKKgamma complex: insights into viral activation of the IKK signalosome.
2008,
Pubmed
Barroga,
Constitutive phosphorylation of I kappa B alpha by casein kinase II.
1995,
Pubmed
Bossemeyer,
Phosphotransferase and substrate binding mechanism of the cAMP-dependent protein kinase catalytic subunit from porcine heart as deduced from the 2.0 A structure of the complex with Mn2+ adenylyl imidodiphosphate and inhibitor peptide PKI(5-24).
1993,
Pubmed
Bricogne,
Generation, representation and flow of phase information in structure determination: recent developments in and around SHARP 2.0.
2003,
Pubmed
Brown,
Structural basis for the interaction of TAK1 kinase with its activating protein TAB1.
2005,
Pubmed
Chen,
Site-specific phosphorylation of IkappaBalpha by a novel ubiquitination-dependent protein kinase activity.
1996,
Pubmed
Collaborative Computational Project, Number 4,
The CCP4 suite: programs for protein crystallography.
1994,
Pubmed
Cordier,
Solution structure of NEMO zinc finger and impact of an anhidrotic ectodermal dysplasia with immunodeficiency-related point mutation.
2008,
Pubmed
DiDonato,
A cytokine-responsive IkappaB kinase that activates the transcription factor NF-kappaB.
1997,
Pubmed
Dikic,
Ubiquitin-binding domains - from structures to functions.
2009,
Pubmed
Goldsmith,
Substrate and docking interactions in serine/threonine protein kinases.
2007,
Pubmed
Häcker,
Regulation and function of IKK and IKK-related kinases.
2006,
Pubmed
Hart,
Downregulation of beta-catenin by human Axin and its association with the APC tumor suppressor, beta-catenin and GSK3 beta.
1998,
Pubmed
,
Xenbase
Hayden,
Shared principles in NF-kappaB signaling.
2008,
Pubmed
Holm,
Dali: a network tool for protein structure comparison.
1995,
Pubmed
Ikeda,
Involvement of the ubiquitin-like domain of TBK1/IKK-i kinases in regulation of IFN-inducible genes.
2007,
Pubmed
Ikeda,
Axin, a negative regulator of the Wnt signaling pathway, forms a complex with GSK-3beta and beta-catenin and promotes GSK-3beta-dependent phosphorylation of beta-catenin.
1998,
Pubmed
Jeffrey,
Mechanism of CDK activation revealed by the structure of a cyclinA-CDK2 complex.
1995,
Pubmed
Jones,
Improved methods for building protein models in electron density maps and the location of errors in these models.
1991,
Pubmed
Kallunki,
c-Jun can recruit JNK to phosphorylate dimerization partners via specific docking interactions.
1996,
Pubmed
Karin,
Nuclear factor-kappaB in cancer development and progression.
2006,
Pubmed
Kato,
CK2 Is a C-Terminal IkappaB Kinase Responsible for NF-kappaB Activation during the UV Response.
2003,
Pubmed
Knighton,
Crystal structure of the catalytic subunit of cyclic adenosine monophosphate-dependent protein kinase.
1991,
Pubmed
Liu,
Essential role of TAK1 in thymocyte development and activation.
2006,
Pubmed
Lo,
Structural basis for recognition of diubiquitins by NEMO.
2009,
Pubmed
May,
A novel ubiquitin-like domain in IkappaB kinase beta is required for functional activity of the kinase.
2004,
Pubmed
Mercurio,
IKK-1 and IKK-2: cytokine-activated IkappaB kinases essential for NF-kappaB activation.
1997,
Pubmed
Noble,
Protein kinase inhibitors: insights into drug design from structure.
2004,
Pubmed
Nolen,
Regulation of protein kinases; controlling activity through activation segment conformation.
2004,
Pubmed
Otwinowski,
Processing of X-ray diffraction data collected in oscillation mode.
1997,
Pubmed
Rahighi,
Specific recognition of linear ubiquitin chains by NEMO is important for NF-kappaB activation.
2009,
Pubmed
Reményi,
Docking interactions in protein kinase and phosphatase networks.
2006,
Pubmed
Rothwarf,
IKK-gamma is an essential regulatory subunit of the IkappaB kinase complex.
1998,
Pubmed
Rushe,
Structure of a NEMO/IKK-associating domain reveals architecture of the interaction site.
2008,
Pubmed
Sato,
Essential function for the kinase TAK1 in innate and adaptive immune responses.
2005,
Pubmed
Scheidereit,
IkappaB kinase complexes: gateways to NF-kappaB activation and transcription.
2006,
Pubmed
Schneider,
Substructure solution with SHELXD.
2002,
Pubmed
Shaul,
The human IKKbeta subunit kinase domain displays CK2-like phosphorylation specificity.
2008,
Pubmed
Sicheri,
Crystal structure of the Src family tyrosine kinase Hck.
1997,
Pubmed
Tang,
Roles for homotypic interactions and transautophosphorylation in IkappaB kinase beta IKKbeta) activation [corrected].
2003,
Pubmed
Tse,
Protein structure: 'shear' clarity of IKKβ crystal.
2011,
Pubmed
Vallabhapurapu,
Regulation and function of NF-kappaB transcription factors in the immune system.
2009,
Pubmed
Winn,
Macromolecular TLS refinement in REFMAC at moderate resolutions.
2003,
Pubmed
Woronicz,
IkappaB kinase-beta: NF-kappaB activation and complex formation with IkappaB kinase-alpha and NIK.
1997,
Pubmed
Wu,
Structure of a beta-TrCP1-Skp1-beta-catenin complex: destruction motif binding and lysine specificity of the SCF(beta-TrCP1) ubiquitin ligase.
2003,
Pubmed
Xu,
Structural basis for selectivity of the isoquinoline sulfonamide family of protein kinase inhibitors.
1996,
Pubmed
Yamaoka,
Complementation cloning of NEMO, a component of the IkappaB kinase complex essential for NF-kappaB activation.
1998,
Pubmed
Zandi,
Direct phosphorylation of IkappaB by IKKalpha and IKKbeta: discrimination between free and NF-kappaB-bound substrate.
1998,
Pubmed
Zandi,
The IkappaB kinase complex (IKK) contains two kinase subunits, IKKalpha and IKKbeta, necessary for IkappaB phosphorylation and NF-kappaB activation.
1997,
Pubmed
Zheng,
2.2 A refined crystal structure of the catalytic subunit of cAMP-dependent protein kinase complexed with MnATP and a peptide inhibitor.
1993,
Pubmed