XB-ART-44698
J Gen Physiol
2011 Aug 01;1382:179-94. doi: 10.1085/jgp.201110623.
Show Gene links
Show Anatomy links
Local constraints in either the GluN1 or GluN2 subunit equally impair NMDA receptor pore opening.
Talukder I, Wollmuth LP.
???displayArticle.abstract???
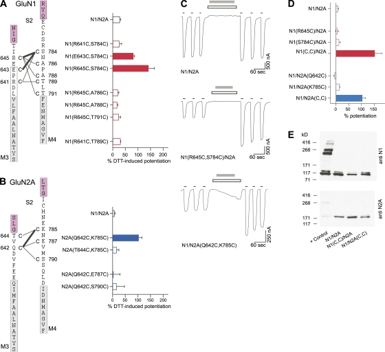
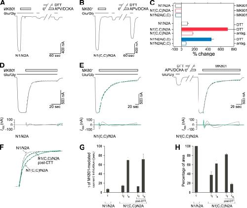
The defining functional feature of N-methyl-d-aspartate (NMDA) receptors is activation gating, the energetic coupling of ligand binding into opening of the associated ion channel pore. NMDA receptors are obligate heterotetramers typically composed of glycine-binding GluN1 and glutamate-binding GluN2 subunits that gate in a concerted fashion, requiring all four ligands to bind for subsequent opening of the channel pore. In an individual subunit, the extracellular ligand-binding domain, composed of discontinuous polypeptide segments S1 and S2, and the transmembrane channel-forming domain, composed of M1-M4 segments, are connected by three linkers: S1-M1, M3-S2, and S2-M4. To study subunit-specific events during pore opening in NMDA receptors, we impaired activation gating via intrasubunit disulfide bonds connecting the M3-S2 and S2-M4 in either the GluN1 or GluN2A subunit, thereby interfering with the movement of the M3 segment, the major pore-lining and channel-gating element. NMDA receptors with gating impairments in either the GluN1 or GluN2A subunit were dramatically resistant to channel opening, but when they did open, they showed only a single-conductance level indistinguishable from wild type. Importantly, the late gating steps comprising pore opening to its main long-duration open state were equivalently affected regardless of which subunit was constrained. Thus, the NMDA receptor ion channel undergoes a pore-opening mechanism in which the intrasubunit conformational dynamics at the level of the ligand-binding/transmembrane domain (TMD) linkers are tightly coupled across the four subunits. Our results further indicate that conformational freedom of the linkers between the ligand-binding and TMDs is critical to the activation gating process.
???displayArticle.pubmedLink??? 21746848
???displayArticle.pmcLink??? PMC3149435
???displayArticle.link??? J Gen Physiol
???displayArticle.grants??? [+]
R01 MH066892 NIMH NIH HHS, T32 GM008444 NIGMS NIH HHS
Species referenced: Xenopus
Genes referenced: tbx2 ttn
???attribute.lit??? ???displayArticles.show???
References [+] :
Auerbach, Gating reaction mechanisms for NMDA receptor channels. 2005, Pubmed , Xenbase
Banke, Activation of NR1/NR2B NMDA receptors. 2003, Pubmed
Benveniste, Kinetic analysis of antagonist action at N-methyl-D-aspartic acid receptors. Two binding sites each for glutamate and glycine. 1991, Pubmed
Benveniste, Structure-activity analysis of binding kinetics for NMDA receptor competitive antagonists: the influence of conformational restriction. 1991, Pubmed
Blanke, The NR1 M3 domain mediates allosteric coupling in the N-methyl-D-aspartate receptor. 2008, Pubmed , Xenbase
Chang, The activation gate and gating mechanism of the NMDA receptor. 2008, Pubmed , Xenbase
Chen, Functional characterization of a potassium-selective prokaryotic glutamate receptor. 1999, Pubmed , Xenbase
Clements, Activation kinetics reveal the number of glutamate and glycine binding sites on the N-methyl-D-aspartate receptor. 1991, Pubmed
Cline, New water-soluble phosphines as reductants of peptide and protein disulfide bonds: reactivity and membrane permeability. 2004, Pubmed
Colquhoun, Stochastic properties of ion channel openings and bursts in a membrane patch that contains two channels: evidence concerning the number of channels present when a record containing only single openings is observed. 1990, Pubmed
Dravid, Activation of recombinant NR1/NR2C NMDA receptors. 2008, Pubmed
Erreger, Mechanism of partial agonism at NMDA receptors for a conformationally restricted glutamate analog. 2005, Pubmed , Xenbase
Erreger, Subunit-specific gating controls rat NR1/NR2A and NR1/NR2B NMDA channel kinetics and synaptic signalling profiles. 2005, Pubmed
Furukawa, Subunit arrangement and function in NMDA receptors. 2005, Pubmed
Gibb, Activation of N-methyl-D-aspartate receptors by L-glutamate in cells dissociated from adult rat hippocampus. 1992, Pubmed
Hilf, X-ray structure of a prokaryotic pentameric ligand-gated ion channel. 2008, Pubmed
Huettner, Block of N-methyl-D-aspartate-activated current by the anticonvulsant MK-801: selective binding to open channels. 1988, Pubmed
Jahr, High probability opening of NMDA receptor channels by L-glutamate. 1992, Pubmed
Jiang, Crystal structure and mechanism of a calcium-gated potassium channel. 2002, Pubmed
Jones, The NMDA receptor M3 segment is a conserved transduction element coupling ligand binding to channel opening. 2002, Pubmed , Xenbase
Kawate, Crystal structure of the ATP-gated P2X(4) ion channel in the closed state. 2009, Pubmed
Kohda, Mutation of a glutamate receptor motif reveals its role in gating and delta2 receptor channel properties. 2000, Pubmed
Kuner, A common architecture for K+ channels and ionotropic glutamate receptors? 2003, Pubmed
Kussius, Kinetic basis of partial agonism at NMDA receptors. 2009, Pubmed
Kussius, NMDA receptors with locked glutamate-binding clefts open with high efficacy. 2010, Pubmed
Lester, Interactions between the glycine and glutamate binding sites of the NMDA receptor. 1993, Pubmed
Mayer, Structure and mechanism of glutamate receptor ion channel assembly, activation and modulation. 2011, Pubmed
Oswald, Structure of glutamate receptors. 2007, Pubmed
Panchenko, Structural similarities between glutamate receptor channels and K(+) channels examined by scanning mutagenesis. 2001, Pubmed , Xenbase
Poon, Characterizing single-channel behavior of GluA3 receptors. 2010, Pubmed
Popescu, Modal gating of NMDA receptors and the shape of their synaptic response. 2003, Pubmed
Prieto, Gating modes in AMPA receptors. 2010, Pubmed
Qian, Channel gating of NMDA receptors. 2002, Pubmed
Regalado, Intersubunit cooperativity in the NMDA receptor. 2001, Pubmed
Rosenmund, The tetrameric structure of a glutamate receptor channel. 1998, Pubmed
Schorge, Maximum likelihood fitting of single channel NMDA activity with a mechanism composed of independent dimers of subunits. 2005, Pubmed , Xenbase
Smith, Concentration-dependent substate behavior of native AMPA receptors. 2000, Pubmed
Sobolevsky, Subunit-specific contribution of pore-forming domains to NMDA receptor channel structure and gating. 2007, Pubmed , Xenbase
Sobolevsky, X-ray structure, symmetry and mechanism of an AMPA-subtype glutamate receptor. 2009, Pubmed
Sobolevsky, Molecular rearrangements of the extracellular vestibule in NMDAR channels during gating. 2002, Pubmed , Xenbase
Stroebel, Functional evidence for a twisted conformation of the NMDA receptor GluN2A subunit N-terminal domain. 2011, Pubmed
Traynelis, Glutamate receptor ion channels: structure, regulation, and function. 2010, Pubmed
Wo, Unraveling the modular design of glutamate-gated ion channels. 1995, Pubmed
Wood, Structural conservation of ion conduction pathways in K channels and glutamate receptors. 1995, Pubmed , Xenbase
Wyllie, Single-channel currents from recombinant NMDA NR1a/NR2D receptors expressed in Xenopus oocytes. 1996, Pubmed , Xenbase
Yuan, Conserved structural and functional control of N-methyl-D-aspartate receptor gating by transmembrane domain M3. 2005, Pubmed
