Click here to close Hello! We notice that you are using Internet Explorer, which is not supported by Xenbase and may cause the site to display incorrectly. We suggest using a current version of Chrome, FireFox, or Safari.
XB-ART-47282
PLoS One 2013 Jun 11;86:e66826. doi: 10.1371/journal.pone.0066826.
Show Gene links Show Anatomy links

A comparative analysis of transcription factor expression during metazoan embryonic development.

Schep AN, Adryan B.


???displayArticle.abstract???
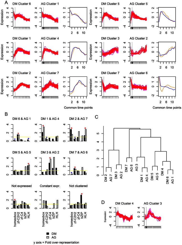
During embryonic development, a complex organism is formed from a single starting cell. These processes of growth and differentiation are driven by large transcriptional changes, which are following the expression and activity of transcription factors (TFs). This study sought to compare TF expression during embryonic development in a diverse group of metazoan animals: representatives of vertebrates (Danio rerio, Xenopus tropicalis), a chordate (Ciona intestinalis) and invertebrate phyla such as insects (Drosophila melanogaster, Anopheles gambiae) and nematodes (Caenorhabditis elegans) were sampled, The different species showed overall very similar TF expression patterns, with TF expression increasing during the initial stages of development. C2H2 zinc finger TFs were over-represented and Homeobox TFs were under-represented in the early stages in all species. We further clustered TFs for each species based on their quantitative temporal expression profiles. This showed very similar TF expression trends in development in vertebrate and insect species. However, analysis of the expression of orthologous pairs between more closely related species showed that expression of most individual TFs is not conserved, following the general model of duplication and diversification. The degree of similarity between TF expression between Xenopus tropicalis and Danio rerio followed the hourglass model, with the greatest similarity occuring during the early tailbud stage in Xenopus tropicalis and the late segmentation stage in Danio rerio. However, for Drosophila melanogaster and Anopheles gambiae there were two periods of high TF transcriptome similarity, one during the Arthropod phylotypic stage at 8-10 hours into Drosophila development and the other later at 16-18 hours into Drosophila development.

???displayArticle.pubmedLink??? 23799133
???displayArticle.pmcLink??? PMC3682979
???displayArticle.link??? PLoS One


Species referenced: Xenopus tropicalis
Genes referenced: tbx2


???attribute.lit??? ???displayArticles.show???
References [+] :
Adryan, The developmental expression dynamics of Drosophila melanogaster transcription factors. 2010, Pubmed