XB-ART-49808
Nucleic Acids Res
2014 May 01;429:5830-45. doi: 10.1093/nar/gku214.
Show Gene links
Show Anatomy links
Molecular dissection of the domain architecture and catalytic activities of human PrimPol.
Keen BA, Jozwiakowski SK, Bailey LJ, Bianchi J, Doherty AJ.
???displayArticle.abstract???
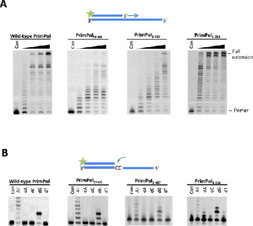
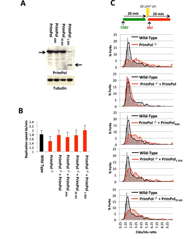
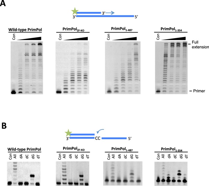
PrimPol is a primase-polymerase involved in nuclear and mitochondrial DNA replication in eukaryotic cells. Although PrimPol is predicted to possess an archaeo-eukaryotic primase and a UL52-like zinc finger domain, the role of these domains has not been established. Here, we report that the proposed zinc finger domain of human PrimPol binds zinc ions and is essential for maintaining primase activity. Although apparently dispensable for its polymerase activity, the zinc finger also regulates the processivity and fidelity of PrimPol's extension activities. When the zinc finger is disrupted, PrimPol becomes more promutagenic, has an altered translesion synthesis spectrum and is capable of faithfully bypassing cyclobutane pyrimidine dimer photolesions. PrimPol's polymerase domain binds to both single- and double-stranded DNA, whilst the zinc finger domain binds only to single-stranded DNA. We additionally report that although PrimPol's primase activity is required to restore wild-type replication fork rates in irradiated PrimPol-/- cells, polymerase activity is sufficient to maintain regular replisome progression in unperturbed cells. Together, these findings provide the first analysis of the molecular architecture of PrimPol, describing the activities associated with, and interplay between, its functional domains and defining the requirement for its primase and polymerase activities during nuclear DNA replication.
???displayArticle.pubmedLink??? 24682820
???displayArticle.pmcLink??? PMC4027207
???displayArticle.link??? Nucleic Acids Res
???displayArticle.grants??? [+]
BB/F01645X/1 Biotechnology and Biological Sciences Research Council , BB/H019723/1 Biotechnology and Biological Sciences Research Council , G080130 Medical Research Council
Species referenced: Xenopus
Genes referenced: cpd primpol
???attribute.lit??? ???displayArticles.show???
References [+] :
Aravind,
Toprim--a conserved catalytic domain in type IA and II topoisomerases, DnaG-type primases, OLD family nucleases and RecR proteins.
1998, Pubmed
Aravind, Toprim--a conserved catalytic domain in type IA and II topoisomerases, DnaG-type primases, OLD family nucleases and RecR proteins. 1998, Pubmed
Bianchi, PrimPol bypasses UV photoproducts during eukaryotic chromosomal DNA replication. 2013, Pubmed , Xenbase
Biertümpfel, Structure and mechanism of human DNA polymerase eta. 2010, Pubmed
Biswas, A mutation in the C-terminal putative Zn2+ finger motif of UL52 severely affects the biochemical activities of the HSV-1 helicase-primase subcomplex. 1999, Pubmed
Bocquier, Archaeal primase: bridging the gap between RNA and DNA polymerases. 2001, Pubmed
Boudsocq, Investigating the role of the little finger domain of Y-family DNA polymerases in low fidelity synthesis and translesion replication. 2004, Pubmed
Brautigam, Structural and functional insights provided by crystal structures of DNA polymerases and their substrate complexes. 1998, Pubmed
Chen, Mutations in the putative zinc-binding motif of UL52 demonstrate a complex interdependence between the UL5 and UL52 subunits of the human herpes simplex virus type 1 helicase/primase complex. 2005, Pubmed
Chen, A mutation in the human herpes simplex virus type 1 UL52 zinc finger motif results in defective primase activity but can recruit viral polymerase and support viral replication efficiently. 2007, Pubmed
Connolly, Uracil recognition by archaeal family B DNA polymerases. 2003, Pubmed
Corn, Crosstalk between primase subunits can act to regulate primer synthesis in trans. 2005, Pubmed
Della, Mycobacterial Ku and ligase proteins constitute a two-component NHEJ repair machine. 2004, Pubmed
Duncan, Mutagenic deamination of cytosine residues in DNA. 1980, Pubmed
Engelke, Purification of Thermus aquaticus DNA polymerase expressed in Escherichia coli. 1990, Pubmed
Fogg, Structural basis for uracil recognition by archaeal family B DNA polymerases. 2002, Pubmed
Frick, DNA primases. 2001, Pubmed
García-Gómez, PrimPol, an archaic primase/polymerase operating in human cells. 2013, Pubmed
Graziewicz, The DNA polymerase gamma Y955C disease variant associated with PEO and parkinsonism mediates the incorporation and translesion synthesis opposite 7,8-dihydro-8-oxo-2'-deoxyguanosine. 2007, Pubmed
Griep, The role of zinc and the reactivity of cysteines in Escherichia coli primase. 1996, Pubmed
Hays, Manganese substantially alters the dynamics of translesion DNA synthesis. 2002, Pubmed
Iyer, Origin and evolution of the archaeo-eukaryotic primase superfamily and related palm-domain proteins: structural insights and new members. 2005, Pubmed
Johnson, Role of DNA polymerase eta in the bypass of a (6-4) TT photoproduct. 2001, Pubmed
Kim, The solution structure of DNA duplex-decamer containing the (6-4) photoproduct of thymidylyl(3'-->5')thymidine by NMR and relaxation matrix refinement. 1995, Pubmed
Lao-Sirieix, The heterodimeric primase of the hyperthermophilic archaeon Sulfolobus solfataricus possesses DNA and RNA primase, polymerase and 3'-terminal nucleotidyl transferase activities. 2004, Pubmed
Lao-Sirieix, Structure of the heterodimeric core primase. 2005, Pubmed
Lehmann, Translesion synthesis: Y-family polymerases and the polymerase switch. 2007, Pubmed
Lipps, Structure of a bifunctional DNA primase-polymerase. 2004, Pubmed
Liu, The archaeal DNA primase: biochemical characterization of the p41-p46 complex from Pyrococcus furiosus. 2001, Pubmed
Maga, 8-oxo-guanine bypass by human DNA polymerases in the presence of auxiliary proteins. 2007, Pubmed
Masutani, The XPV (xeroderma pigmentosum variant) gene encodes human DNA polymerase eta. 1999, Pubmed
Mendelman, Requirement for a zinc motif for template recognition by the bacteriophage T7 primase. 1994, Pubmed
Ohashi, Fidelity and processivity of DNA synthesis by DNA polymerase kappa, the product of the human DINB1 gene. 2000, Pubmed
Pelletier, A structural basis for metal ion mutagenicity and nucleotide selectivity in human DNA polymerase beta. 1996, Pubmed
Pinz, Action of mitochondrial DNA polymerase gamma at sites of base loss or oxidative damage. 1995, Pubmed , Xenbase
Pitcher, Domain structure of a NHEJ DNA repair ligase from Mycobacterium tuberculosis. 2005, Pubmed
Rudd, PPL2 translesion polymerase is essential for the completion of chromosomal DNA replication in the African trypanosome. 2013, Pubmed
Tabor, Effect of manganese ions on the incorporation of dideoxynucleotides by bacteriophage T7 DNA polymerase and Escherichia coli DNA polymerase I. 1989, Pubmed
van Loon, Oxygen as a friend and enemy: How to combat the mutational potential of 8-oxo-guanine. 2010, Pubmed
Wan, hPrimpol1/CCDC111 is a human DNA primase-polymerase required for the maintenance of genome integrity. 2013, Pubmed
Washington, Fidelity and processivity of Saccharomyces cerevisiae DNA polymerase eta. 1999, Pubmed
