Click here to close Hello! We notice that you are using Internet Explorer, which is not supported by Xenbase and may cause the site to display incorrectly. We suggest using a current version of Chrome, FireFox, or Safari.
XB-ART-49993
Dev Cell 2014 Dec 08;315:559-71. doi: 10.1016/j.devcel.2014.10.023.
Show Gene links Show Anatomy links

aPKC phosphorylates p27Xic1, providing a mechanistic link between apicobasal polarity and cell-cycle control.

Sabherwal N, Thuret R, Lea R, Stanley P, Papalopulu N.


???displayArticle.abstract???
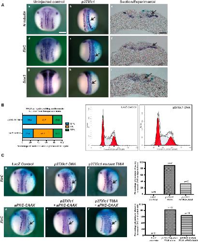
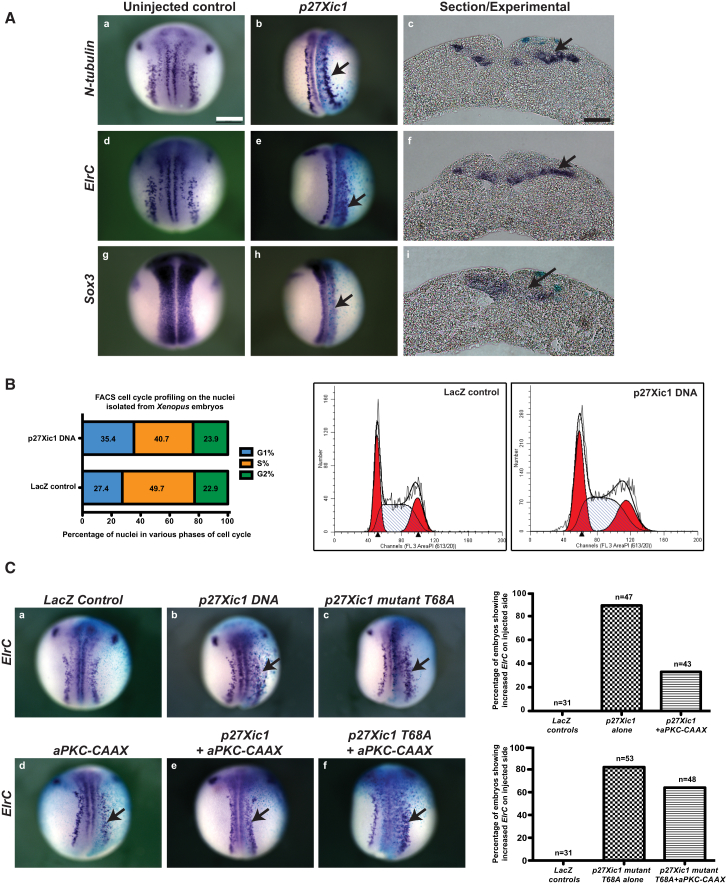
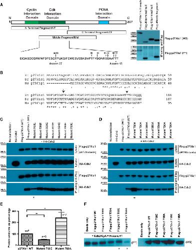
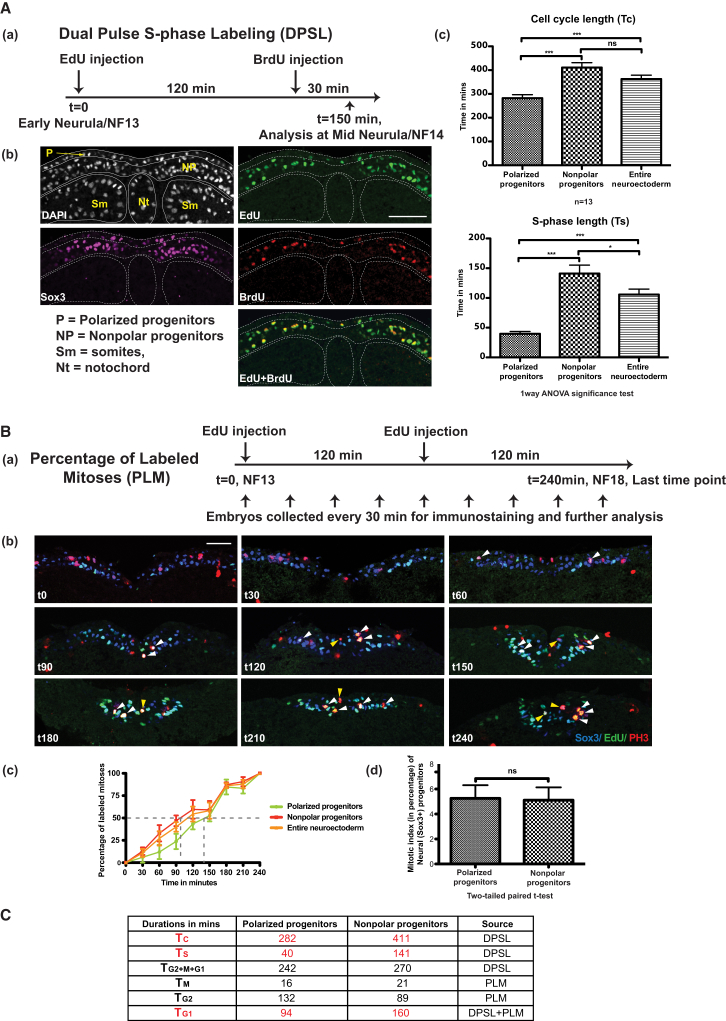
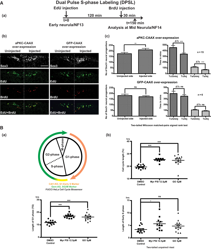
During the development of the nervous system, apicobasally polarized stem cells are characterized by a shorter cell cycle than nonpolar progenitors, leading to a lower differentiation potential of these cells. However, how polarization might be directly linked to the kinetics of the cell cycle is not understood. Here, we report that apicobasally polarized neuroepithelial cells in Xenopus laevis have a shorter cell cycle than nonpolar progenitors, consistent with mammalian systems. We show that the apically localized serine/threonine kinase aPKC directly phosphorylates an N-terminal site of the cell-cycle inhibitor p27Xic1 and reduces its ability to inhibit the cyclin-dependent kinase 2 (Cdk2), leading to shortening of G1 and S phases. Overexpression of activated aPKC blocks the neuronal differentiation-promoting activity of p27Xic1. These findings provide a direct mechanistic link between apicobasal polarity and the cell cycle, which may explain how proliferation is favored over differentiation in polarized neural stem cells.

???displayArticle.pubmedLink??? 25490266
???displayArticle.pmcLink??? PMC4262734
???displayArticle.link??? Dev Cell
???displayArticle.grants??? [+]

Species referenced: Xenopus laevis
Genes referenced: ccna1 ccnd1 ccne1 cdk2 cdk4 cdknx elavl3 fig4 myt1 neurod1 neurog1 pbrm1 prkci sox3 tubb2b wwc1
???displayArticle.antibodies??? BrdU Ab9 Myt1 Ab1 Sox3 Ab1


???attribute.lit??? ???displayArticles.show???
References [+] :
Ali, Cell cycle-regulated multi-site phosphorylation of Neurogenin 2 coordinates cell cycling with differentiation during neurogenesis. 2011, Pubmed, Xenbase