Click here to close
Hello! We notice that you are using Internet Explorer, which is not supported by Xenbase and may cause the site to display incorrectly.
We suggest using a current version of Chrome,
FireFox, or Safari.
???displayArticle.abstract??? Protein phosphatase 2A (PP2A) is an abundant serine/threonine phosphatase that functions as a tumor suppressor in numerous cell-cell signaling pathways, including Wnt, myc, and ras. The B56 subunit of PP2A regulates its activity, and is encoded by five genes in humans. B56 proteins share a central core domain, but have divergent amino- and carboxy-termini, which are thought to provide isoform specificity. We performed phylogenetic analyses to better understand the evolution of the B56 gene family. We found that B56 was present as a single gene in eukaryotes prior to the divergence of animals, fungi, protists, and plants, and that B56 gene duplication prior to the divergence of protostomes and deuterostomes led to the origin of two B56 subfamilies, B56αβε and B56γδ. Further duplications led to three B56αβε genes and two B56γδ in vertebrates. Several nonvertebrate B56 gene names are based on distinct vertebrate isoform names, and would best be renamed. B56 subfamily genes lack significant divergence within primitive chordates, but each became distinct in complex vertebrates. Two vertebrate lineages have undergone B56 gene loss, Xenopus and Aves. In Xenopus, B56δ function may be compensated for by an alternatively spliced transcript, B56δ/γ, encoding a B56δ-like amino-terminal region and a B56γ core.
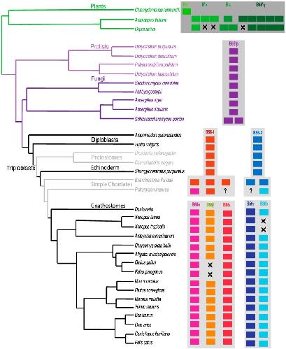
Figure 1. B56 hierarchical cluster based on percent identity. Each B56 protein sequence was chosen in turn as the query sequence in Blastp search. The resultant pair-wise percent identities were plotted. The identity is indicated by color, ranging from the highest to lowest identity, progressively colored light red, red, maroon, black, dark green, medium green, and light green. The B56 isoform designation refers to the vertebrate isoforms; fp refers to fungal and protist B56 genes; plant refers to plant B56 genes.
Figure 2. B56 phylogenetic tree. A B56 phylogenetic tree was built using FastTree 2. A B56 sequence was used in this analysis only if it contained 90% or more of the conserved core domain. Horizontal lines are proportional to the substitution rate. The bar represents 0.3 changes per amino acid. Local support values are marked with ***, **, *, and o for 0.9–1.0, 0.7–0.89, 0.5–0.69, and <0.5, respectively.
Figure 3. The evolution of B56 genes in plants. A plant B' phylogenetic tree was built using FastTree 2. The tree was rooted with C. reinhardtii wdb. Horizontal lines are proportional to the substitution rate. The bar represents 0.3 changes per amino acid. Local support values are marked with ***, **, and o for 0.9–1.0, 0.7–0.89, and <0.5, respectively.
Figure 4. The evolution of B56 genes in fungi and protists. A B56 protist and fungal phylogenetic tree was built using FastTree 2. Each tree was rooted with C. reinhardtii wdb. Horizontal lines are proportional to the substitution rate. The bar represents 0.3 changes per amino acid. Local support values are marked with ***, **, and o for 0.9–1.0, 0.7–0.89, and <0.5, respectively.
Figure 5. The evolution of B56 genes in the simple chordate B. floridae. B. floridae B56 isoforms have diverged into B56αβε and B56γδ subfamilies. The tree was rooted with D. melanogaster wdb. Horizontal lines are proportional to the substitution rate. The bar represents 0.3 changes per amino acid. Local support values are marked with *** and ** for 0.9–1.0 and 0.7–0.89.
Figure 6. The evolution of B56 genes in the simple chordate P. marinus. One P. marinus B56 family member remains undifferentiated in the B56αβε subfamily while two correspond to the vertebrate isoforms B56α and B56δ. The tree was rooted with D. melanogaster wdb. Horizontal lines are proportional to the substitution rate. The bar represents 0.3 changes per amino acid. Local support values are marked with *** and ** for 0.9–1.0 and 0.7–0.89.
Figure 7. Vertebrate B56αβε phylogenetic tree. A B56αβε phylogenetic tree was built using FastTree 2. The tree was rooted with D. melanogaster wdb. Horizontal lines are not proportional to the substitution rate in order to display the clade topology. Local support values are marked with ***, **, and o for 0.9–1.0, 0.7–0.89, and <0.5, respectively.
Figure 8. Vertebrate B56γδ phylogenetic tree. A B56γδ phylogenetic tree was built using FastTree 2. The tree was rooted with D. melanogaster B56-1. Horizontal lines are not proportional to the substitution rate in order to display the clade topology. Local support values are marked with ***, **, * and o for 0.9–1.0, 0.7–0.89, 0.5–0.69, and <0.5, respectively.
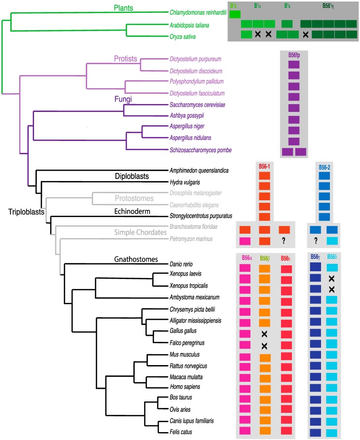
Figure 9. Distribution of B56 genes in plants, protists, fungi, and animals. A species tree was constructed based on the Tree of Life [25]. B56 genes are represented by rectangles; the absence of a B56 gene is signified with an X; uncertainty in the presence of a B56 isoform is signified by a question mark.
Altschul,
Basic local alignment search tool.
1990, Pubmed
Altschul,
Basic local alignment search tool.
1990,
Pubmed Arnold,
Protein phosphatase 2A regulatory subunit B56alpha associates with c-myc and negatively regulates c-myc accumulation.
2006,
Pubmed Baek,
Identification of a novel conserved mixed-isoform B56 regulatory subunit and spatiotemporal regulation of protein phosphatase 2A during Xenopus laevis development.
2007,
Pubmed
,
Xenbase Cegielska,
Different oligomeric forms of protein phosphatase 2A activate and inhibit simian virus 40 DNA replication.
1994,
Pubmed D'haeseleer,
How does gene expression clustering work?
2005,
Pubmed Edgar,
MUSCLE: a multiple sequence alignment method with reduced time and space complexity.
2004,
Pubmed Eisen,
Cluster analysis and display of genome-wide expression patterns.
1998,
Pubmed Fitzpatrick,
Horizontal gene transfer in fungi.
2012,
Pubmed Grigoriev,
The genome portal of the Department of Energy Joint Genome Institute.
2012,
Pubmed Guindon,
Estimating maximum likelihood phylogenies with PhyML.
2009,
Pubmed Hannus,
Planar cell polarization requires Widerborst, a B' regulatory subunit of protein phosphatase 2A.
2002,
Pubmed Ito,
A truncated isoform of the PP2A B56 subunit promotes cell motility through paxillin phosphorylation.
2000,
Pubmed Kearse,
Geneious Basic: an integrated and extendable desktop software platform for the organization and analysis of sequence data.
2012,
Pubmed Kuraku,
Timing of genome duplications relative to the origin of the vertebrates: did cyclostomes diverge before or after?
2009,
Pubmed Latorre,
Differential expression of three Arabidopsis genes encoding the B' regulatory subunit of protein phosphatase 2A.
1997,
Pubmed Li,
Protein phosphatase 2A and its B56 regulatory subunit inhibit Wnt signaling in Xenopus.
2001,
Pubmed
,
Xenbase McCright,
The B56 family of protein phosphatase 2A (PP2A) regulatory subunits encodes differentiation-induced phosphoproteins that target PP2A to both nucleus and cytoplasm.
1996,
Pubmed Price,
FastTree 2--approximately maximum-likelihood trees for large alignments.
2010,
Pubmed Putnam,
The amphioxus genome and the evolution of the chordate karyotype.
2008,
Pubmed Rorick,
PP2A:B56epsilon is required for eye induction and eye field separation.
2007,
Pubmed
,
Xenbase Seeling,
Regulation of beta-catenin signaling by the B56 subunit of protein phosphatase 2A.
1999,
Pubmed
,
Xenbase Slot,
Horizontal transfer of a large and highly toxic secondary metabolic gene cluster between fungi.
2011,
Pubmed Smith,
Sequencing of the sea lamprey (Petromyzon marinus) genome provides insights into vertebrate evolution.
2013,
Pubmed Stamatakis,
RAxML-VI-HPC: maximum likelihood-based phylogenetic analyses with thousands of taxa and mixed models.
2006,
Pubmed Terol,
Molecular characterization and evolution of the protein phosphatase 2A B' regulatory subunit family in plants.
2002,
Pubmed UniProt Consortium,
UniProt: a hub for protein information.
2015,
Pubmed Walter,
Mouse model for probing tumor suppressor activity of protein phosphatase 2A in diverse signaling pathways.
2012,
Pubmed Yang,
PP2A:B56epsilon is required for Wnt/beta-catenin signaling during embryonic development.
2003,
Pubmed
,
Xenbase