Click here to close
Hello! We notice that you are using Internet Explorer, which is not supported by Xenbase and may cause the site to display incorrectly.
We suggest using a current version of Chrome,
FireFox, or Safari.
???displayArticle.abstract???
The importance of Transforming Growth Factor β (TGFβ) signalling during early development has been well established. In particular, Nodal ligands have been shown to play essential roles for the specification and the patterning of the mesendoderm, axes formation and organogenesis. Activin ligands, like Nodal, signal by inducing the phosphorylation of the intracellular signal transducers Smad2 and Smad3. However, the roles of Activins during embryonic development are much less understood. Here, we report that during Xenopus tropicalis development two waves of Smad2 phoshorylation can be observed, first during gastrulation and then a second one after neurulation. Using a knock-down approach, we show that the second wave of Smad2 phosphorylation depends on activinβa (actβa) and activinβb (actβb) expression. Knocking down the expression of actβa, or treating the embryos with a chemical inhibitor inhibiting TGFβ receptor I (TGFβRI) activity after neurulation result in a decrease of the expression of endothelial cell markers and a lack of blood flow in Xenopus tadpoles. Taken together these data suggest that Activin ligands play an important role during vascular development in Xenopus tropicalis embryos.
???displayArticle.pubmedLink???
26154320 ???displayArticle.link???Int J Dev Biol ???displayArticle.grants???[+]
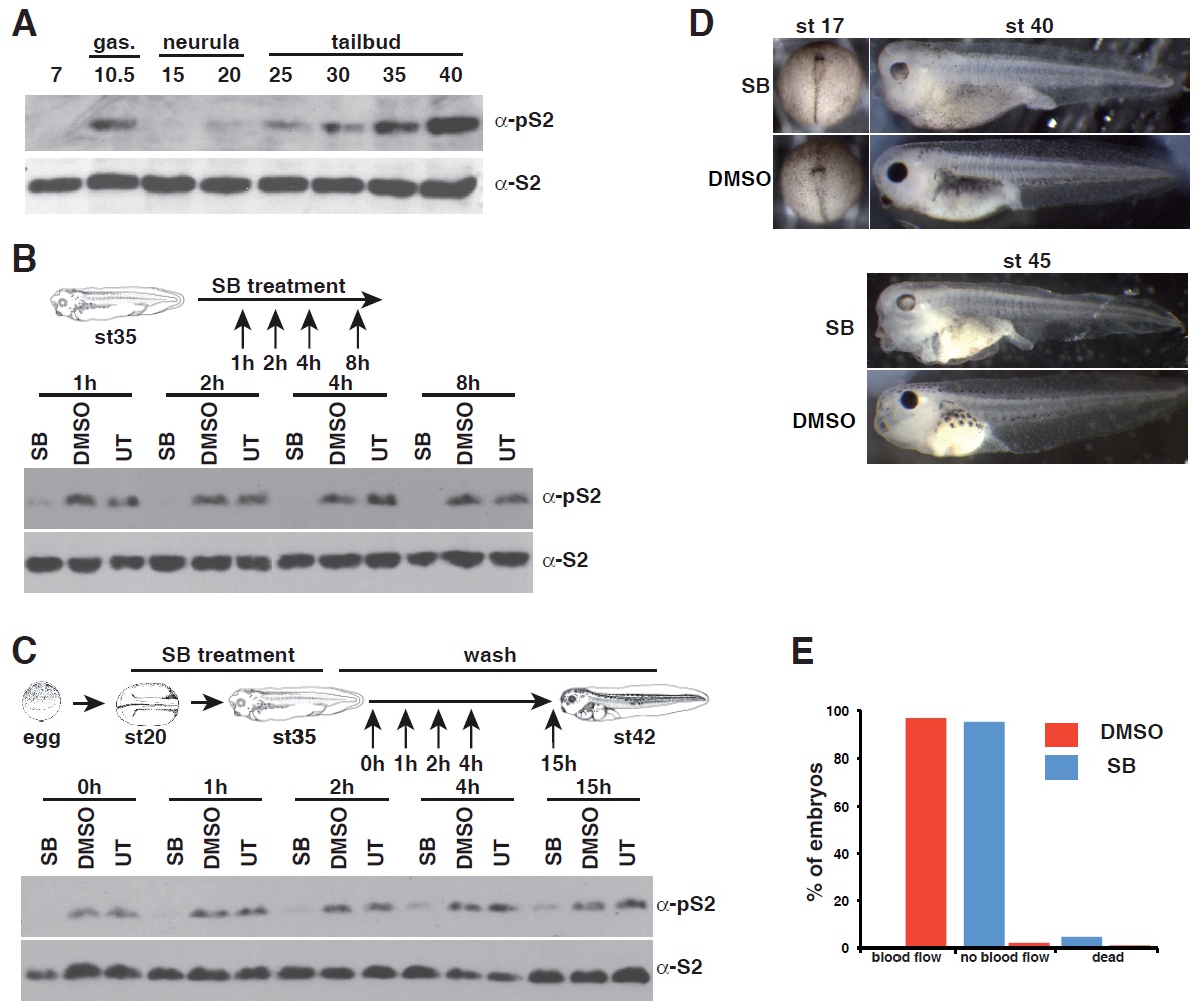
Fig. 1. The second wave of TGFb signalling is necessary for establishing blood circulation in Xenopus embryos. (A) Temporal time course of TGFb activity during early Xenopus development. Total protein extracts from embryos at the indicated stages were analysed by Western blot. Activated Smad2 was detected using anti-phosphorylated Smad2 antibodies (a-pS2, upper panel). The membrane was stripped and reprobed with anti-Smad2 antibodies (a-S2). (B) The small molecule inhibitor SB505124 prevents Smad2 phosphorylation within an hour. Stage NF35 embryos were treated with SB505124 (SB), DMSO (as a control) or untreated (UT) for the indicated amount of time. After protein extraction, the level of Smad2 activity was assayed by Western blotting using antibodies against phosphorylated Smad2 (a-pS2, upper panel). The membrane was stripped and re-probed with anti-Smad2 antibodies (a-S2, lower panel). (C) The SB505124 inhibitor remains active 15h after treatment. Xenopus embryos were treated with the SB505124 inhibitor from stage NF20 to stage NF35 (about 12h for Xenopus tropicalis embryos), washed in 0.01X MMR and collected at the indicated times. After protein extraction, the level of Smad2 activity was assayed by Western blotting using antibodies against phosphorylated Smad2 (a-pS2, upper panel). The membrane was stripped and reprobed with anti-Smad2 antibodies (a-S2, lower panel). In all cases, the experiments were done at least three times and a representative blot is shown. (D) Overall phenotype of SB treated embryos. Embryos were treated with SB505124 (SB) or DMSO (as a negative control) from stage NF15 until stage NF35 and then raised in 0.01X MMR. Pictures were taken at the indicated stages. (E) Effect of the SB505124 treatment on blood flow. Embryos treated with the SB505124 inhibitor (SB, blue bar, n=95) or DMSO (as a negative control, red bar, n=105) were scored at stage 45 for the presence of blood cell circulation in the tail. The graph shows the compounded results of four independent experiments.
Fig. 2. Activinba and Activinbb are responsible for the second wave of Smad2 phosphorylation. (A) Total RNA from embryos at the indicated stages was isolated, reverse transcribed and subjected to real time qPCR for the indicated genes. The graphs show the mean and standard error of three independent experiments with the expression of each gene normalised to 1 at egg stage. (B) Spatial expression of activin genes. In situ hybridisation of stage NF30 and NF40 Xenopus embryos using probes specific for actba and actbb. (C) Activin ligands are also expressed in the ventral side of a tadpole. Stage NF35 embryos were dissected as indicated and RT-PCR perfomed using primers specific for actba, actbb and odc as a loading control. h+v+d is a reconstituted sample from dissected head, ventral and dorsal parts of the embryo, we is whole embryo. (D) Efficacy and specificity of the morpholino against actba. Xenopus tropicalis embryos were injected at the one-cell stage with 17ng of morpholino against actba (MOba), 17ng of morpholino control (MOC) or uninjected (UI) and raised until stage NF35. After extraction of total RNA and reverse transcription, the samples were subjected to real time qPCR using oligonucleotides specific for the indicated gene. The graph shows the mean and standard error of 4 independent experiments (** p<0.01). (E) Knock down of Actba and Actbb expression causes a reduction of phosphorylated Smad2. Embryos were injected with 17 ng of Actba (MOba) morpholino, 17 ng Actbb morpholino (MObb), 10 ng of each (MOba+bb), 20 ng of MO control (MOC) or uninjected (UI). Embryos were collected at the indicated stage and the amount of phosphorylated Smad2 (a-pSmad2) assayed by Western
Fig. 3. Phenotype of Activinba and Activinbb morphants (A) Overall phenotype of Actba and Actbb morphants. Embryos injected at the 1-cell stage with 17 ng of MOba, 17 ng of MObb or 17ng of MOC as a control. Pictures of typical embryos were taken at the indicated stages. (B) Survival rate of embryos morphants for Actba and Actbb. Embryos injected as in (A) were scored for survival. The graph show the compounded result of three independent experiments, n=184 embryos for MOba, 151 for MObb, 182 for MOC and 135 for UI. (C) Activin morphants do not have blood flow. Embryos were injected at the one-cell stage with the indicated morpholinos as in (A) and scored at stage NF40 for the presence of blood flow. The graph shows the compounded result of three independent experiments, n=109 for MO Actba (MOba), 19 for MO Actbb (MObb), 100 for MO Control (MOC) and 53 for uninjected (UI).
Fig. 4. TGFb signalling is necessary for expression of endothelial cell markers. Embryos were injected at the one-cell stage with MOActba (MOba) and a MO control (MOC) or treated at stage NF15 with 100mM of SB505124 (SB) and DMSO (as a negative control). At stage NF35, the embryos were harvested and total RNA isolated. Real time qPCR was then performed using specific primers for the indicated genes. Fli1 and tie2 are endothelial markers, bglobin is a red blood cell marker and mmp7 is expressed in myeloid cells. The graph represents the mean and standard error of three independent experiments. ns, non specific. ** p<0.01.
Fig. 5. Inhibition of TGFb signalling affects endothelial gene expression. (A) In situ hybridisation of stage NF30 embryos treated with the SB505124 inhibitor (SB-treated), DMSO (as a control) or untreated (UT) from stage NF15. b-globin is a marker for red blood cells, mmp7 is a primitive myeloid marker and fli1 labels endothelial cells. (B) Embryos were treated as in (A) but until stage NF35 and subjected for in situ hybridisation using a probe against fli1. The lower panels show a magnification of the black box. (C) Actba morphant have a disrupted vasculature. Embryos injected with the indicated morpholinos were fixed at stage NF35 or NF42 and then processed for fluorescent in situ hybridisation using antisense probes against b-globin (a red blood cell marker, green) and ami (an endothelial cell marker, red). The samples were imaged using confocal microscopy and a maximal projection is shown. In all cases, anterior is left, dorsal up. The scale bar represents 200 mm.
Fig. 6. The organisation of endothelial cells in disrupted in Actba morphants. Embryos injected with the indicated morpholinos were fixed at stage NF35 or NF42 and then processed for fluorescent in situ hybridisation using antisense probes against b-globin (a red blood cell marker, green) and ami (an endothelial cell marker, red). After embedding and cryosection, the sections were stained for DAPI (blue) to label the nuclei. The sections are at the level of the trunk and the tail. The white boxes show a close up of the dorsal aorta (DA) and the posterior cardinal vein (PCV). Dorsal is up and the scale bar represents 50mm.