XB-ART-51453
J Biol Chem
2015 Dec 18;29051:30351-65. doi: 10.1074/jbc.M115.668749.
Show Gene links
Show Anatomy links
Alternatively Spliced Isoforms of KV10.1 Potassium Channels Modulate Channel Properties and Can Activate Cyclin-dependent Kinase in Xenopus Oocytes.
Ramos Gomes F, Romaniello V, Sánchez A, Weber C, Narayanan P, Psol M, Pardo LA.
???displayArticle.abstract???
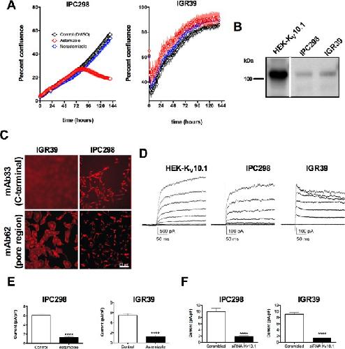
KV10.1 is a voltage-gated potassium channel expressed selectively in the mammalian brain but also aberrantly in cancer cells. In this study we identified short splice variants of KV10.1 resulting from exon-skipping events (E65 and E70) in human brain and cancer cell lines. The presence of the variants was confirmed by Northern blot and RNase protection assays. Both variants completely lacked the transmembrane domains of the channel and produced cytoplasmic proteins without channel function. In a reconstituted system, both variants co-precipitated with the full-length channel and induced a robust down-regulation of KV10.1 current when co-expressed with the full-length form, but their effect was mechanistically different. E65 required a tetramerization domain and induced a reduction in the overall expression of full-length KV10.1, whereas E70 mainly affected its glycosylation pattern. E65 triggered the activation of cyclin-dependent kinases in Xenopus laevis oocytes, suggesting a role in cell cycle control. Our observations highlight the relevance of noncanonical functions for the oncogenicity of KV10.1, which need to be considered when ion channels are targeted for cancer therapy.
???displayArticle.pubmedLink??? 26518875
???displayArticle.pmcLink??? PMC4683259
???displayArticle.link??? J Biol Chem
Species referenced: Xenopus laevis
Genes referenced: jak3 kcnh1
???attribute.lit??? ???displayArticles.show???
References [+] :
Adaixo,
Structural properties of PAS domains from the KCNH potassium channels.
2013, Pubmed
Adaixo, Structural properties of PAS domains from the KCNH potassium channels. 2013, Pubmed
Adaixo, Crystallization and preliminary crystallographic characterization of the PAS domains of EAG and ELK potassium channels. 2010, Pubmed
Barash, Deciphering the splicing code. 2010, Pubmed
Bidaux, Regulation of activity of transient receptor potential melastatin 8 (TRPM8) channel by its short isoforms. 2012, Pubmed
Brelidze, Absence of direct cyclic nucleotide modulation of mEAG1 and hERG1 channels revealed with fluorescence and electrophysiological methods. 2009, Pubmed
Brelidze, Structure of the carboxy-terminal region of a KCNH channel. 2012, Pubmed
Brüggemann, Mitosis-promoting factor-mediated suppression of a cloned delayed rectifier potassium channel expressed in Xenopus oocytes. 1997, Pubmed , Xenbase
Camacho, Cytoskeletal interactions determine the electrophysiological properties of human EAG potassium channels. 2000, Pubmed
Chen, Functional K(v)10.1 channels localize to the inner nuclear membrane. 2011, Pubmed
Chen, Functionally diverse complement of large conductance calcium- and voltage-activated potassium channel (BK) alpha-subunits generated from a single site of splicing. 2005, Pubmed
Chiu, Dominant-negative regulation of cell surface expression by a pentapeptide motif at the extreme COOH terminus of an Slo1 calcium-activated potassium channel splice variant. 2010, Pubmed
Chu, Identification of an N-terminal TRPC2 splice variant which inhibits calcium influx. 2005, Pubmed
de Guadalupe Chávez-López, Antiproliferative and proapoptotic effects of astemizole on cervical cancer cells. 2014, Pubmed
Downie, Eag1 expression interferes with hypoxia homeostasis and induces angiogenesis in tumors. 2008, Pubmed
Erxleben, Interacting effects of N-terminal variation and strex exon splicing on slo potassium channel regulation by calcium, phosphorylation, and oxidation. 2002, Pubmed
Fletcher, Alternative splicing modulates inactivation of type 1 voltage-gated sodium channels by toggling an amino acid in the first S3-S4 linker. 2011, Pubmed
Frings, Characterization of ether-à-go-go channels present in photoreceptors reveals similarity to IKx, a K+ current in rod inner segments. 1998, Pubmed
García-Ferreiro, Mechanism of block of hEag1 K+ channels by imipramine and astemizole. 2004, Pubmed
Gavrilova-Ruch, Effects of imipramine on ion channels and proliferation of IGR1 melanoma cells. 2002, Pubmed
Gómez-Varela, Monoclonal antibody blockade of the human Eag1 potassium channel function exerts antitumor activity. 2007, Pubmed
Gonçalves, Calmodulin interaction with hEAG1 visualized by FRET microscopy. 2010, Pubmed
Guasti, Identification of a posttranslational mechanism for the regulation of hERG1 K+ channel expression and hERG1 current density in tumor cells. 2008, Pubmed
Haitin, The structural mechanism of KCNH-channel regulation by the eag domain. 2013, Pubmed
Hartung, Tumor cell-selective apoptosis induction through targeting of K(V)10.1 via bifunctional TRAIL antibody. 2011, Pubmed
Heinemann, Nonstationary noise analysis and application to patch clamp recordings. 1992, Pubmed
Hemmerlein, Overexpression of Eag1 potassium channels in clinical tumours. 2006, Pubmed
Herrmann, Cortactin controls surface expression of the voltage-gated potassium channel K(V)10.1. 2012, Pubmed
Herrmann, PIST (GOPC) modulates the oncogenic voltage-gated potassium channel KV10.1. 2013, Pubmed
Hoshi, KCR1, a membrane protein that facilitates functional expression of non-inactivating K+ currents associates with rat EAG voltage-dependent K+ channels. 1998, Pubmed , Xenbase
Hsu, 14-3-3θ is a binding partner of rat Eag1 potassium channels. 2012, Pubmed
Jenke, C-terminal domains implicated in the functional surface expression of potassium channels. 2003, Pubmed , Xenbase
Kohl, Rapid internalization of the oncogenic K+ channel K(V)10.1. 2011, Pubmed
Kupershmidt, A K+ channel splice variant common in human heart lacks a C-terminal domain required for expression of rapidly activating delayed rectifier current. 1998, Pubmed
Kuzhikandathil, Dominant-negative mutants identify a role for GIRK channels in D3 dopamine receptor-mediated regulation of spontaneous secretory activity. 2000, Pubmed
Lin, The subfamily-specific assembly of Eag and Erg K+ channels is determined by both the amino and the carboxyl recognition domains. 2014, Pubmed , Xenbase
Ludwig, Carboxy-terminal domain mediates assembly of the voltage-gated rat ether-à-go-go potassium channel. 1997, Pubmed
Martin, Eag1 potassium channel immunohistochemistry in the CNS of adult rat and selected regions of human brain. 2008, Pubmed
McCartney, A cysteine-rich motif confers hypoxia sensitivity to mammalian large conductance voltage- and Ca-activated K (BK) channel alpha-subunits. 2005, Pubmed
Meyer, Identification of ether à go-go and calcium-activated potassium channels in human melanoma cells. 1999, Pubmed
Mortensen, KV 10.1 opposes activity-dependent increase in Ca²⁺ influx into the presynaptic terminal of the parallel fibre-Purkinje cell synapse. 2015, Pubmed
Muskett, Mechanistic insight into human ether-à-go-go-related gene (hERG) K+ channel deactivation gating from the solution structure of the EAG domain. 2011, Pubmed
Napp, Glycosylation of Eag1 (Kv10.1) potassium channels: intracellular trafficking and functional consequences. 2005, Pubmed , Xenbase
Ninkovic, Physical and functional interaction of KV10.1 with Rabaptin-5 impacts ion channel trafficking. 2012, Pubmed
Occhiodoro, Cloning of a human ether-a-go-go potassium channel expressed in myoblasts at the onset of fusion. 1998, Pubmed
Ohya, Involvement of dominant-negative spliced variants of the intermediate conductance Ca2+-activated K+ channel, K(Ca)3.1, in immune function of lymphoid cells. 2011, Pubmed , Xenbase
Pardo, Oncogenic potential of EAG K(+) channels. 1999, Pubmed
Pardo, Cell cycle-related changes in the conducting properties of r-eag K+ channels. 1998, Pubmed , Xenbase
Piros, Purification of an EH domain-binding protein from rat brain that modulates the gating of the rat ether-à-go-go channel. 1999, Pubmed , Xenbase
Schönherr, Inhibition of human ether à go-go potassium channels by Ca(2+)/calmodulin. 2000, Pubmed , Xenbase
Schroeter, Structure and function of splice variants of the cardiac voltage-gated sodium channel Na(v)1.5. 2010, Pubmed
Shi, A new rapid amplification of cDNA ends method for extremely guanine plus cytosine-rich genes. 2006, Pubmed
Stevens, Roles of surface residues of intracellular domains of heag potassium channels. 2009, Pubmed , Xenbase
Sun, The eag potassium channel binds and locally activates calcium/calmodulin-dependent protein kinase II. 2004, Pubmed
Sun, Alternative splicing of the eag potassium channel gene in Drosophila generates a novel signal transduction scaffolding protein. 2009, Pubmed
Tan, Functional characterization of alternative splicing in the C terminus of L-type CaV1.3 channels. 2011, Pubmed
Tian, Alternative splicing switches potassium channel sensitivity to protein phosphorylation. 2001, Pubmed
Veale, Dominant negative effects of a non-conducting TREK1 splice variant expressed in brain. 2010, Pubmed
Wagner, Cloning and characterisation of GIRK1 variants resulting from alternative RNA editing of the KCNJ3 gene transcript in a human breast cancer cell line. 2010, Pubmed , Xenbase
Warmke, A family of potassium channel genes related to eag in Drosophila and mammals. 1994, Pubmed
Weber, Silencing the activity and proliferative properties of the human EagI Potassium Channel by RNA Interference. 2006, Pubmed
Zarei, An endoplasmic reticulum trafficking signal prevents surface expression of a voltage- and Ca2+-activated K+ channel splice variant. 2004, Pubmed
Zhang, Alternative splicing modulates diltiazem sensitivity of cardiac and vascular smooth muscle Ca(v)1.2 calcium channels. 2010, Pubmed
Ziechner, Inhibition of human ether à go-go potassium channels by Ca2+/calmodulin binding to the cytosolic N- and C-termini. 2006, Pubmed
