Click here to close Hello! We notice that you are using Internet Explorer, which is not supported by Xenbase and may cause the site to display incorrectly. We suggest using a current version of Chrome, FireFox, or Safari.
XB-ART-52074
Nat Commun 2015 Oct 06;6:8160. doi: 10.1038/ncomms9160.
Show Gene links Show Anatomy links

Kinesin-5 is a microtubule polymerase.

Chen Y, Hancock WO.


???displayArticle.abstract???
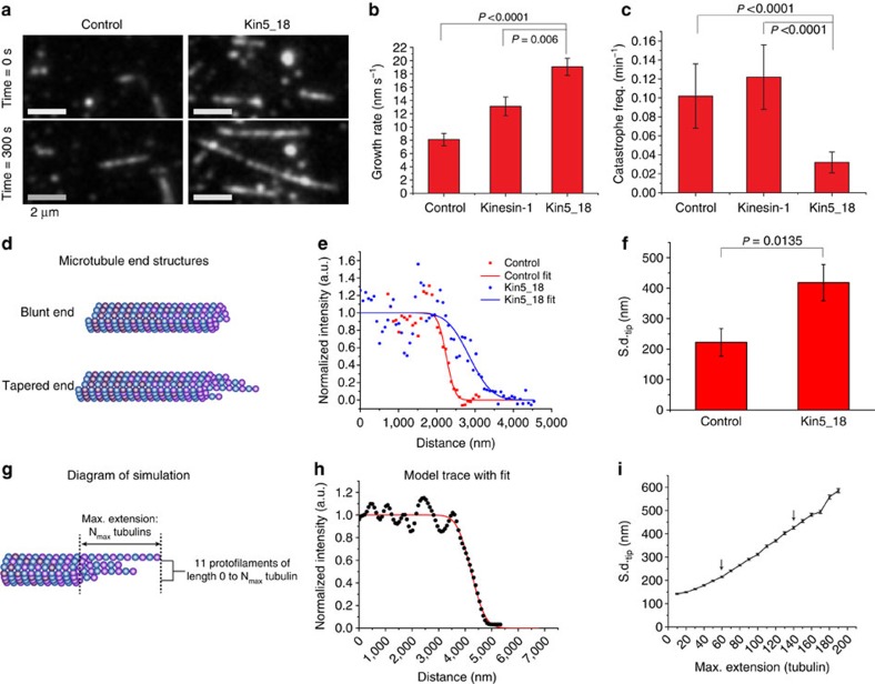
Kinesin-5 slides antiparallel microtubules during spindle assembly, and regulates the branching of growing axons. Besides the mechanical activities enabled by its tetrameric configuration, the specific motor properties of kinesin-5 that underlie its cellular function remain unclear. Here by engineering a stable kinesin-5 dimer and reconstituting microtubule dynamics in vitro, we demonstrate that kinesin-5 promotes microtubule polymerization by increasing the growth rate and decreasing the catastrophe frequency. Strikingly, microtubules growing in the presence of kinesin-5 have curved plus ends, suggesting that the motor stabilizes growing protofilaments. Single-molecule fluorescence experiments reveal that kinesin-5 remains bound to the plus ends of static microtubules for 7 s, and tracks growing microtubule plus ends in a manner dependent on its processivity. We propose that kinesin-5 pauses at microtubule plus ends and enhances polymerization by stabilizing longitudinal tubulin-tubulin interactions, and that these activities underlie the ability kinesin-5 to slide and stabilize microtubule bundles in cells.

???displayArticle.pubmedLink??? 26437877
???displayArticle.pmcLink??? PMC4600729
???displayArticle.link??? Nat Commun
???displayArticle.grants??? [+]

Species referenced: Xenopus laevis


???attribute.lit??? ???displayArticles.show???
References [+] :
Ayaz, A tethered delivery mechanism explains the catalytic action of a microtubule polymerase. 2014, Pubmed, Xenbase