XB-ART-52370
Biochim Biophys Acta
2016 Nov 01;186311:2766-2783. doi: 10.1016/j.bbamcr.2016.08.010.
Show Gene links
Show Anatomy links
Dysregulation of a potassium channel, THIK-1, targeted by caspase-8 accelerates cell shrinkage.
Sakamaki K, Ishii TM, Sakata T, Takemoto K, Takagi C, Takeuchi A, Morishita R, Takahashi H, Nozawa A, Shinoda H, Chiba K, Sugimoto H, Saito A, Tamate S, Satou Y, Jung SK, Matsuoka S, Koyamada K, Sawasaki T, Nagai T, Ueno N.
???displayArticle.abstract???
Activation of caspases is crucial for the execution of apoptosis. Although the caspase cascade associated with activation of the initiator caspase-8 (CASP8) has been investigated in molecular and biochemical detail, the physiological role of CASP8 is not fully understood. Here, we identified a two-pore domain potassium channel, tandem-pore domain halothane-inhibited K+ channel 1 (THIK-1), as a novel CASP8 substrate. The intracellular region of THIK-1 was cleaved by CASP8 in apoptotic cells. Overexpression of THIK-1, but not its mutant lacking the CASP8-target sequence in the intracellular portion, accelerated cell shrinkage in response to apoptotic stimuli. In contrast, knockdown of endogenous THIK-1 by RNA interference resulted in delayed shrinkage and potassium efflux. Furthermore, a truncated THIK-1 mutant lacking the intracellular region, which mimics the form cleaved by CASP8, led to a decrease of cell volume of cultured cells without apoptotic stimulation and excessively promoted irregular development of Xenopus embryos. Taken together, these results indicate that THIK-1 is involved in the acceleration of cell shrinkage. Thus, we have demonstrated a novel physiological role of CASP8: creating a cascade that advances the cell to the next stage in the apoptotic process.
???displayArticle.pubmedLink??? 27566292
???displayArticle.link??? Biochim Biophys Acta
Species referenced: Xenopus laevis
Genes referenced: casp8 cfp eea1 fas kcnk13 nudt6 parp1
???attribute.lit??? ???displayArticles.show???
|
|
Graphical abstract |
|
|
Fig. 1. Characterization of the THIK-1 molecule. (A) The amino acid sequence of mouse THIK-1. The putative pore-forming segment containing the GFG signature sequence and the transmembrane region are indicated by the black and shaded boxes, respectively. The CASP8 recognition sequence, IETD, and the HAMP-like domain are underscored with a bold line and a dotted line, respectively. Putative intracellular phosphorylation sites are indicated in violet based on the previous study [20]. (B) Predicted topology of THIK-1. THIK-1 is a member of the two-pore domain potassium channel (K2P) family and contains four transmembrane segments and two-pore-forming domains. The pore-forming segment, the IETD sequence and the HAMP-like domain are indicated in orange, red, and blue, respectively. (C) In vitro cleavage assay of THIK-1 by active CASP8. The protease activity of active CASP8 against recombinant THIK-1 and its mutant was examined. Both recombinant THIK-1 and THIK1(DA) proteins, which were synthesized by in vitro translation as described in the Materials and methods section, were incubated with or without active CASP8 in the presence or absence of zVAD-fmk. After 1 h, the reaction mixture was resolved by SDS-PAGE and analyzed using an image analyzer. The sizes of molecular weight standards are shown at the left side. The arrow indicates full-length THIK-1 and THIK1(DA) and white arrowheads identify the cleaved peptide fragments. (D) Multiple alignment of the amino acid sequences for the region containing the IETD sequence from several vertebrate species. Amino acids that are identical or similar in all animals are indicated in bold black or bold dark gray, respectively. |
|
|
Fig. 2. Immunoblot analyses of proteolytic processing of THIK-1 in dying cells. (A) A schematic diagram of constructs. THIK1-Venus and THIK1(DA)-Venus are fusion proteins consisting of mouse THIK-1 and a fluorescent protein, Venus. THIK1(DA)-Venus is a mutant with the IETD sequence replaced by IETA. Gray boxes indicate transmembrane regions. (B) Immunoblot analysis of the cleavage of THIK-1 during apoptosis. Cell extracts from HeLa cells expressing EGFP or THIK1-Venus were prepared at the indicated times after Fas ligation. A cleaved fragment containing the C-terminal portion of THIK-1 fused with Venus was detected by immunoblotting with an anti-GFP antibody. Arrows indicate intact proteins while a white arrowhead identifies the cleaved fragments. (C) Detection of sequence-specific processing of THIK-1. Cell extracts from HeLa cells expressing THIK1-Venus or THIK1(DA)-Venus were prepared at the indicated times after Fas ligation. The cleaved fragment containing the C-terminal portion of THIK-1 fused with Venus was detected by immunoblotting with an anti-GFP antibody. Endogenous CASP8, CASP3, PARP, and actin were also examined by immunoblotting with suitable specific antibodies. (D) Detection of the cleaved fragment of endogenous THIK-1. Cell extracts from HeLa cells were prepared at the indicated times after Fas ligation. A cleaved fragment consisting of the C-terminal 78 amino acids of human THIK-1 was detected by immunoblotting with an anti-human THIK-1 antibody. (E) Detection of the processing of THIK-1 by AP20187-induced active CASP8. Cell extracts from MCF-7 cells expressing EGFP or THIK1-Venus together with FKBP-CASP8 were prepared at the indicated times after the addition of AP20187. As a control, half of the transfectants expressing THIK1-Venus were co-incubated with zVAD-fmk. |
|
|
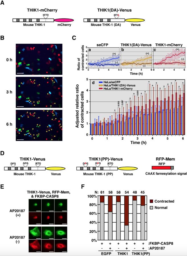
Fig. 3. Promotion of cell shrinkage in THIK-1-overexpressing cells. (A) A schematic diagram of the construct. THIK1-mCherry is a fusion protein consisting of mouse THIK-1 and a fluorescent protein, mCherry instead of Venus. Gray boxes indicate transmembrane regions. (B) Morphological analysis of HeLa cells expressing THIK1-mCherry, THIK1(DA)-Venus, or control seCFP during apoptosis. Fluorescence images of transfectants treated with an anti-Fas antibody were captured at indicated times using a cellular fluorescence image analyzer. Asterisks indicate contracted cells. Scale bar indicates 100 μm. (C) The effect of THIK-1 on cell shrinkage in apoptotic induction. HeLa cells expressing seCFP (panel a), THIK1(DA)-Venus (panel b), or THIK1-mCherry (panel c) in the same field were automatically examined with the instrument for morphological contraction in the presence (+) or absence (â) of anti-Fas antibody. The relative ratio of contracted cells detected by Fas-ligation to contracted cells without treatment is summarized in panel d. Data are representative of two independent experiments and presented as the means and standard deviations of samples counted from six different fields in the plate. Student's t-test was performed between seCFP- and THIK1-mCherry-expressing cells. Asterisks show p < 0.05. (D) A schematic diagram of the construct. THIK1(PP)-Venus is a channel-inactive THIK-1 mutant generated by exchanging both phenylalanine residues, which localize in the pore segment essential for the current of potassium ions, with prolines. Gray boxes indicate transmembrane regions. RFP-Mem, which consists of a RFP fused with the Ha-ras farnesylation CAAX sequence, localizes on the plasma membrane. (E) Morphological analysis of MCF-7 cells expressing THIK1-Venus together with both FKBP-CASP8 and RFP-Mem proteins after incubation with or without a dimerizer, AP20187. Both yellow and red fluorescence images of transfected cells were captured by fluorescence microscopy. Scale bar indicates 20 μm. (F) A summary of the morphological analysis. The numbers of both RFP- and Venus-positive cells displaying either a normal (gray) or a contracted (red) shape were counted under the microscope, and the corresponding percentages were calculated. N indicates the total number of transfected cells examined in three independent experiments. |
|
|
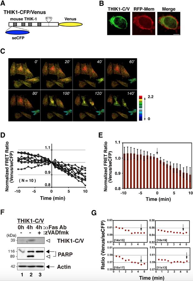
Fig. 4. Monitoring of the structural alterations of THIK-1 during apoptosis. (A) A schematic diagram of the constructs. THIK1-CFP/Venus is a variant with seCFP inserted into the N-terminal cytoplasmic region of THIK1-Venus. (B) Cellular localization of THIK1-CFP/Venus. The fluorescent images of HeLa cells expressing both THIK1-CFP/Venus and RFP-Mem proteins were captured through green and red fluorescence channels using a confocal microscope, and representative and merged images are displayed. Scale bar indicates 10 μm. (C) The structural alteration of THIK-1 during apoptosis was monitored by cytological analysis. A series of fluorescence emission ratio images (Venus/seCFP) of dying cells are displayed in intensity-modulated display mode, where warmer hues indicate a higher Venus/seCFP ratio or higher FRET efficiency, and brightness indicates the intensity of the Venus channel. Numbers in each panel indicate time after taking the first image. (D) The adjusted profiles of FRET ratios before and after cell shrinkage. Normalized FRET ratios were plotted over a time frame 10 min before and after cell shrinkage, based on time courses from single cells. Time zero indicates the moment when cell shrinkage began. N indicates the number of cells examined. (E) A summary of the FRET analysis. The bar graph indicates the means and standard deviations based on the data in (D). The arrow indicates the beginning of cell shrinkage. (F) Detection of the caspase-specific cleavage of THIK1-CFP/Venus. Cell extracts from HeLa cells expressing THIK1-CFP/Venus were prepared at the indicated times after Fas ligation. As a control, half of the transfectants were co-incubated with zVAD-fmk. The cleaved fragments were detected by immunoblotting with an anti-GFP antibody. PARP and actin were also examined by immunoblotting with suitable specific antibodies. Arrows indicate intact proteins while white arrowheads identify the cleaved fragments through all experiments. (G) The graphical representation of the FRET ratio of HeLa cells expressing THIK1-CFP/Venus during apoptosis. The time course runs 5 min before and after cell shrinkage. The temporal fluctuations of the Venus/seCFP ratio in four single cells are plotted in each panel. The arrow indicates the beginning of cell shrinkage, and the numbers in parentheses indicate the pixel size selected for detection. |
|
|
Fig. 5. Assessment of the direct involvement of THIK-1 in cell shrinkage and potassium leakage during apoptosis. (A) Immunoblot analysis of human THIK-1 proteins downregulated by RNA interference. Cell extracts from HeLa stable transfectants HeLa/Control and HeLa/THIK1-KD carrying either pSilencer or pSi-shTHIK1 were prepared and analyzed by SDS-PAGE, followed by immunoblotting with anti-human THIK-1 and anti-actin antibodies. The numbers indicate the ratio of endogenous THIK-1 between two stable lines after calculating the amounts of THIK-1 relative to actin using an image analyzer. (B) The effect of THIK-1 knockdown on cell shrinkage in apoptotic induction. Stable transfectants carrying plasmids, either pSilencer (panel a) or pSi-shTHIK1 (panel b), in combination with pCAGGS-EGFP/IRES-Neo, were automatically measured for morphological changes in the presence (+) or absence (â) of anti-Fas antibody. The extent of cell contraction is summarized in panel c. Data are representative of two independent experiments and presented as the means and standard deviations of samples counted from ten different fields in the plate. Statistical analysis was performed by Student's t-test. Asterisks show p < 0.05. (C) Conceptual structure of the biologically coupled field effect transistor (bioFET). Schematic illustration for measurement of the surface potential of the bioFET is shown. A shift of the threshold voltage VT can be determined from the gate voltage (VG)-drain current (ID) characteristics in a phosphate buffer solution [25 mM Na2HPO4 and 25 mM KH2PO4, (pH 6.86)]. (D) Photograph of the fabricated FET chip. Four N-channel depletion mode bioFETs were prepared in a 5 mm à 5 mm chip and mounted on a flexible polyimide film with patterned copper electrodes and wire-bonded. Measurements were performed by use of the two kinds of FETs: the trans-bioFET for stable transfectants and the cont-bioFET for parental HeLa cells. (E) Monitoring of the potassium leakage in dying cells using the bioFET. Stable transfectants HeLa/Control and HeLa/THIK1-KD carrying plasmids pSilencer (blue line) or pSi-shTHIK1 (red line) were placed in trans-bioFETs, and their surface potential changes were monitored during anti-Fas antibody treatment. Parental HeLa cells (moss-green line) placed in the cont-bioFET were also monitored with apoptotic stimulation. The electrical potentials were determined using a real-time semiconductor analyzer. Each arrow indicates a maximum point of the surface potential in transfectants and parental HeLa cells. The data are representative of three independent experiments. (F) A summary of the monitoring data related to the potassium leakage. Times to reach a maximum point of the surface potential in cell samples are indicated as the means and standard deviations from three independent experiments. Statistical validation was performed by Student's t-test. A double asterisk indicates p < 0.01 and n.s. is not significant. |
|
|
Fig. 6. Physiological function analysis of THIK-1 as a potassium channel. (A) A schematic diagram of the constructs. THIK1 â C-Venus is a truncated form lacking the HAMP-like domain. THIK1(DA)-Venus and THIK1(PP)-Venus are the same as shown in Figs. 2A and 3D, respectively. Gray boxes indicate transmembrane regions. (B) Representative current recordings of THIK-1 and its mutants. The current-voltage (IV) relationships of transfectants expressing either THIK1-Venus, THIK1(DA)-Venus, THIK1(PP)-Venus, or THIK1 â C-Venus were measured from â 120 mV to 60 mV using the inside-out patch-clamp technique. In Cos-7 transfectants expressing either THIK1-Venus, THIK1(DA)-Venus, or THIK1 â C-Venus, the IV were also measured in the presence of 1.75 mM halothane. (C) A summary of the data in (B) is presented. Data measured at â 60 mV are indicated as means with standard error of the mean. Numbers in parentheses indicate the numbers of cells examined. Statistical validation was performed by Student's t-test. A double asterisk shows p < 0.01 and n.s. is not significant. |
|
|
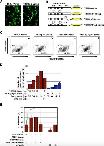
Fig. 7. Functional analyses of the truncated form of THIK-1. (A) Morphological analysis of HeLa cells transiently expressing either THIK1-Venus or THIK1 â C-Venus. Two days after transfection, cells were photographed by fluorescence microscopy. Scale bar indicates 100 μm. (B) A schematic diagram of the constructs. THIK1(PP)âC-Venus is a mutant possessing the characteristics of both THIK1 â C-Venus and THIK1(PP)-Venus. Gray boxes indicate transmembrane regions. (C) Assessment of the cell volume of transfectants by flow cytometric analysis. To evaluate the cellular size of transfectants expressing either THIK1-Venus, THIK1(PP)-Venus, THIK1 â C-Venus, or THIK1(PP)âC-Venus, Venus-positive cells gated in Supplemental Fig. S4B were analyzed using a flow cytometer. Percentages indicate the populations detected in both small and normal-size fractions of the Venus-positive cells. Data are representative of three independent experiments. (D) The effect of the cytoplasmic region of THIK-1 on cell volume. Approximately 1 à 105 cells were seeded in a 12-well plate and transfected with 1.0 μg of plasmid DNAs. After removing floating cells on the following day, cells were further cultured in the presence or absence of 50 μM zVAD-fmk for 24 h. At 2 days post-transfection, the number of Venus-positive cells present in the small-volume fraction was counted by flow cytometry in each experiment. Data are presented as the means and standard deviations from three independent experiments. (E) LDH enzymatic assay. At 2 days post-transfection of plasmid DNAs, the LDH activity in both the culture medium and the cytosol of transfected cells was measured as described in the Materials and methods section. The LDH activity of cells subjected to apoptotic stimuli by Fas ligation was also measured at the indicated times. The vertical line indicates the percentage of LDH in the culture medium relative to total LDH. Data are presented as the means and standard deviations from three independent experiments. Statistical analysis was performed by Student's t-test. A single asterisk and a double asterisk indicate p < 0.05 and p < 0.01, respectively, and n.s. is not significant. |
|
|
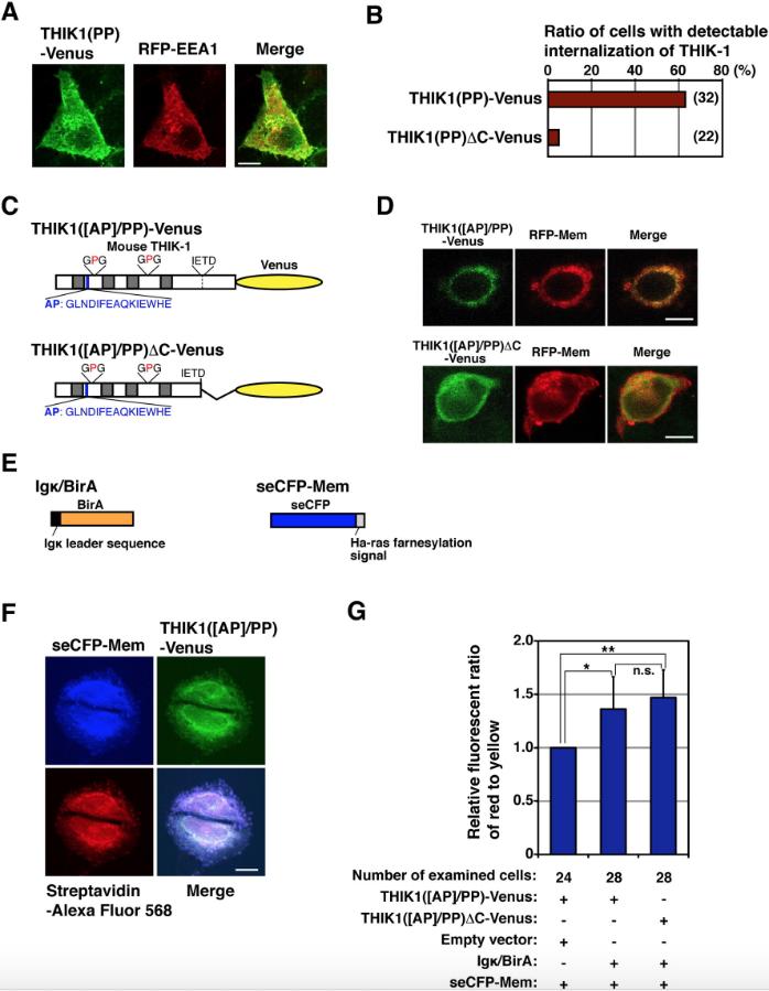
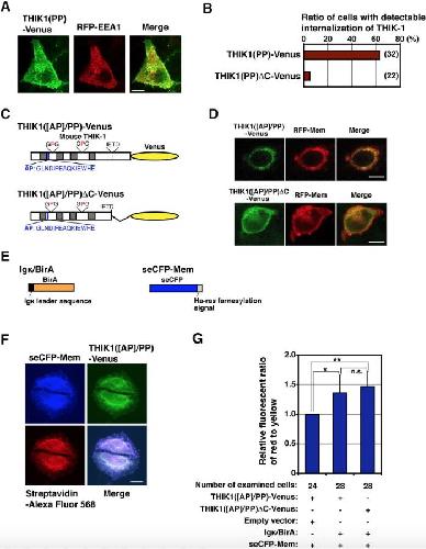
Fig. 8. Subcellular localization of mutant and truncated THIK-1. (A) Detection of endocytosis of THIK1(PP)-Venus by confocal microscopic analysis. The images of HeLa cells expressing both THIK1(PP)-Venus and RFP-EEA1 proteins were captured through green and red fluorescence channels using a confocal microscope, and representative and merged images are displayed. Scale bar indicates 10 μm. (B) A summary of the assessment of THIK-1 internalization. The numbers of transfected cells displaying overlap of green and red fluorescence were counted under the microscope and those percentages were calculated. Numbers in parentheses indicate the numbers of transfected cells examined in two independent experiments. (C) A schematic diagram of the constructs. Both THIK1([AP]/PP)-Venus and THIK1([AP]/PP)âC-Venus contain the AP amino acid acceptor sequence (GLNDIFEAQKIEWHE) in the first extracellular loop domain. (D) Membrane expression of the modified THIK-1 proteins. The fluorescence images of HeLa cells expressing either THIK1([AP]/PP)-Venus or THIK1([AP]/PP)âC-Venus with RFP-Mem were captured through green and red fluorescence channels using a confocal microscope, and representative and merged images are displayed. Scale bar indicates 10 μm. (E) A schematic diagram of the constructs. Igκ/BirA expressed in cells is able to biotinylate THIK-1 carrying the AP sequence. seCFP-Mem carrying the Ha-ras farnesylation sequence was generated for labeling of the plasma membrane. (F) Detection of THIK1([AP]/PP)-Venus localizing on the cell surface by microscopy. The images of HeLa cells expressing seCFP-Mem, THIK1([AP]/PP)-Venus, and Igκ/BirA were captured through blue, green, and red fluorescence channels using a confocal microscope, and the representative and merged images are displayed. Scale bar indicates 10 μm. (G) Comparison of the expression levels of THIK1([AP]/PP)-Venus and THIK1([AP]/PP)âC-Venus proteins on the cell surface. Both yellow (Venus) and red (Alexa Fluor 568) fluorescence images of CFP-positive cells were captured by microscopy and the fluorescence ratio of red to yellow was estimated using MetaMorph software. Note that even in BirA-nonexpressing transfected cells, the red fluorescent dye conjugated to streptavidin nonspecifically bound to the cell surfaceâred fluorescence was detectable at a high background level. A total of twenty-four to twenty-eight transfected cells were examined in four independent experiments. Statistical validation was performed by Student's t-test. A single asterisk indicates p < 0.05, a double asterisk shows p < 0.01, and n.s. is not significant. |
|
|
Fig. 9. In vivo assessment of the effects of the truncated form of THIK-1 in the developing Xenopus embryos. (A) The morphology of developing embryos subjected to mRNA microinjection. Uninjected embryo (panel a) and THIK1-Venus (panel b), THIK1ÎC-Venus (panel c), or THIK1(PP)-Venus (panel d) mRNA-injected embryos were allowed to develop to stage 38 and photographed under a stereo microscope. Scale bars represent 1 mm. (B) A summary of the morphological analysis. The numbers of embryos displaying normal (white), growth arrest and death (red), bent/curved body axis (blue), and other uncharacterized abnormalities (gray) were counted under the microscope and those percentages were calculated. The numbers of collapsed embryos (orange) were estimated by subtraction of embryos counted at stage 38 from embryos counted at stage 11. The number in parentheses indicates the total number of embryos examined in three independent experiments. |
|
|
Fig. S1. Molecular phylogenetic analysis of THIK proteins. (A) Based on amino acid sequences cited from the NCBI and Ensembl databases, a molecular phylogenetic tree of THIK-1, THIK-2 and THIK1/2-like molecules of several animals was constructed by the maximum likelihood method based on an alignment generated with the T-Coffee program [1]. The number noted at branches indicates the percentage of each node that was supported in 100 bootstrap pseudo-replicates. The scale bar indicates an evolutionary distance of 0.1 amino acid substitutions per position. (B) The alignment of the THIK-1 HAMP-like domain and the HAMP domain of E. coli methyl-accepting chemotaxis protein I (MCP-I) (UniProtKB: P02942). Identical or similar amino acids are indicated in bold black or bold dark gray, respectively. Two amphipathic α-helices (AS1 and AS2) and a connector are shown under the amino acid sequence, based on a previous study [4]. The asterisk indicates a conserved Gly in all HAMP domains. |
|
|
Fig. S2. Characterization of the THIK1-CFP/Venus fusion protein. (A) A schematic diagram of the construct. GsSCAT8 is a membrane-bound FRET-based biosensor for the detection of CASP8 activation [5]. GsSCAT8 contains the amino-terminal 20 amino acids of growth associated protein-43 (Gap-43) and the CASP8 recognition sequence, IETD in the hinge region. (B) Cellular localization of GsSCAT8. The fluorescent images of HeLa cells expressing GsSCAT8 and RFP-Mem were captured through green and red fluorescence channels using a confocal microscope, and representative and merged images are displayed. Scale bar indicates 10 μm. (C) Monitoring of the conformational dynamics of GsSCAT8 and THIK1-CFP/Venus by FRET. Transfected HeLa cells expressing either GsSCAT8 or THIK1-CFP/Venus were treated with 200 ng/ml anti-Fas antibody in the presence of 5 μg/ml CHX and FRET efficiency was monitored during apoptosis. The line in each graph indicates the emission ratio based on the fluorescence intensity of GsSCAT8 and THIK1-CFP/Venus detected through wavelength regions, 476-507 nm (for seCFP) and 515-615 nm (for Venus) in single cells. The normalization of the FRET ratio was carried out based on the initial value. Time zero indicates the moment when apoptotic stimulants are added. A red cross indicates the beginning of cell shrinkage. N indicates the number of cells examined. |
|
|
Fig. S3. Morphological observation of THIK-1-knockdown cells during apoptosis. After addition of anti-Fas antibody, parental HeLa cells and stable transfectants carrying plasmids, either pSilencer (Control) or pSi-shTHIK1 (THIK1-KD) were monitored for morphological changes every hour for a duration of 8 h. Representative microscopic images from the indicated time points are shown. |
|
|
Fig. S4. Flow cytometric analyses of transfectants expressing either THIK-1 or its mutants. (A, B) Expression levels of THIK1-Venus, THIK1(DA)-Venus, THIK1(PP)-Venus, THIK1 â C-Venus, or THIK1(PP)âC-Venus in Cos-7 (A) and HeLa (B) transfectants were analyzed by a flow cytometer. Histograms show the fluorescence intensity of Venus in transfected cells. |
|
|
Fig. S5. Examination of K+ efflux through THIK-1, THIK1 â C, and THIK1(PP) with a cell-attached configuration. (A) Representative current recordings of THIK-1 and its mutants. The current-voltage (IV) relationships of Cos-7 transfectants expressing either Venus, THIK1-Venus, THIK1 â C-Venus, or THIK1(PP)-Venus were measured from â 120 mV to 60 mV using the whole-cell patch-clamp technique. (B) A summary of the data in (A) is presented. Both the data (panel a) and the compiled data based on the fluorescence intensity of Venus in cells (panel b) measured at â 0 mV are indicated as means with SEM, respectively. Numbers in parentheses indicate the numbers of cells examined. Statistical validation was performed by Student's t-test. n.s. is not significant. |
|
|
Fig. S6. Morphological analysis of Xenopus embryos expressing mouse THIK-1 and its mutants. (A) Measurements of the fluorescence intensity in embryo extracts. Microinjection into a single blastomere was performed at the two-cell stage either with 0.5 ng of THIK1-Venus, THIK1ÎC-Venus, or THIK1(PP)-Venus mRNA for 20 embryos each. Uninjected and injected embryos were then allowed to develop to stage 11 and extracts were prepared after subdividing into 5 subgroups with 4 embryos each. The relative fluorescence intensity of each sample was measured by a fluorescence plate reader. The means and standard deviations are shown in pink. The p-value was estimated by ANOVA among four groups. (B) Morphological observation of embryos subjected to mRNA microinjection. Embryos microinjected either with 2.5 ng of THIK1-Venus (panel a), THIK1ÎC-Venus (panel b), or THIK1(PP)-Venus (panel c) mRNA, were photographed at the stage 11 with both bright-field (upper panels) and fluorescent (lower panels) conditions. (C) A magnified view of the embryo injected with THIK1ÎC-Venus mRNA. The image magnifies the region identified by a white box in (B). The arrow indicates the irregular morphology of THIK1-positive cells. |
