Click here to close Hello! We notice that you are using Internet Explorer, which is not supported by Xenbase and may cause the site to display incorrectly. We suggest using a current version of Chrome, FireFox, or Safari.
XB-ART-53307
PLoS Genet 2015 Jul 01;117:e1005345. doi: 10.1371/journal.pgen.1005345.
Show Gene links Show Anatomy links

Aurora-A-Dependent Control of TACC3 Influences the Rate of Mitotic Spindle Assembly.

Burgess SG, Peset I, Joseph N, Cavazza T, Vernos I, Pfuhl M, Gergely F, Bayliss R.


???displayArticle.abstract???
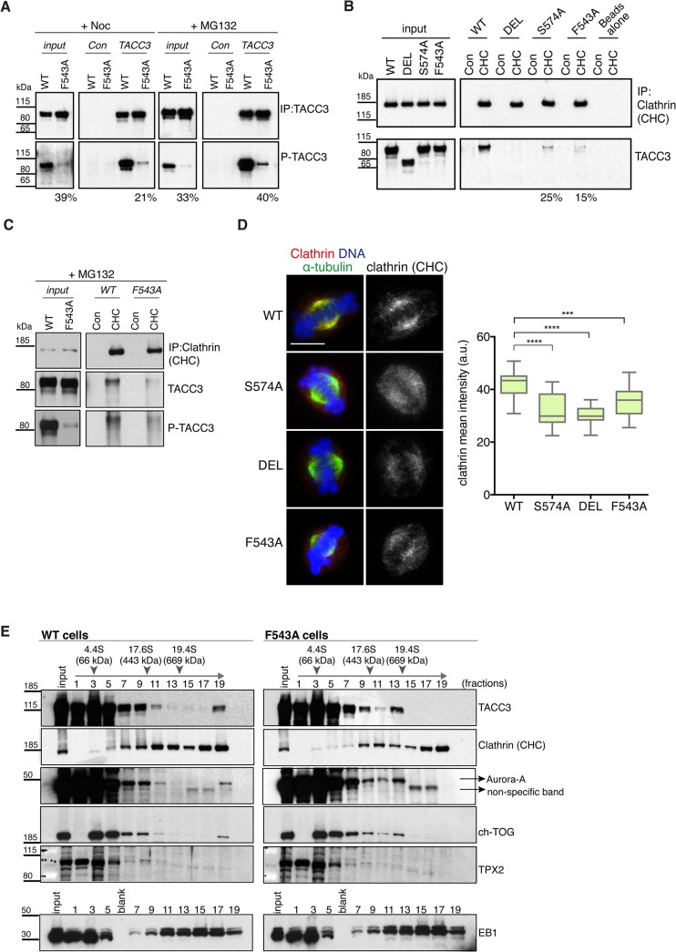
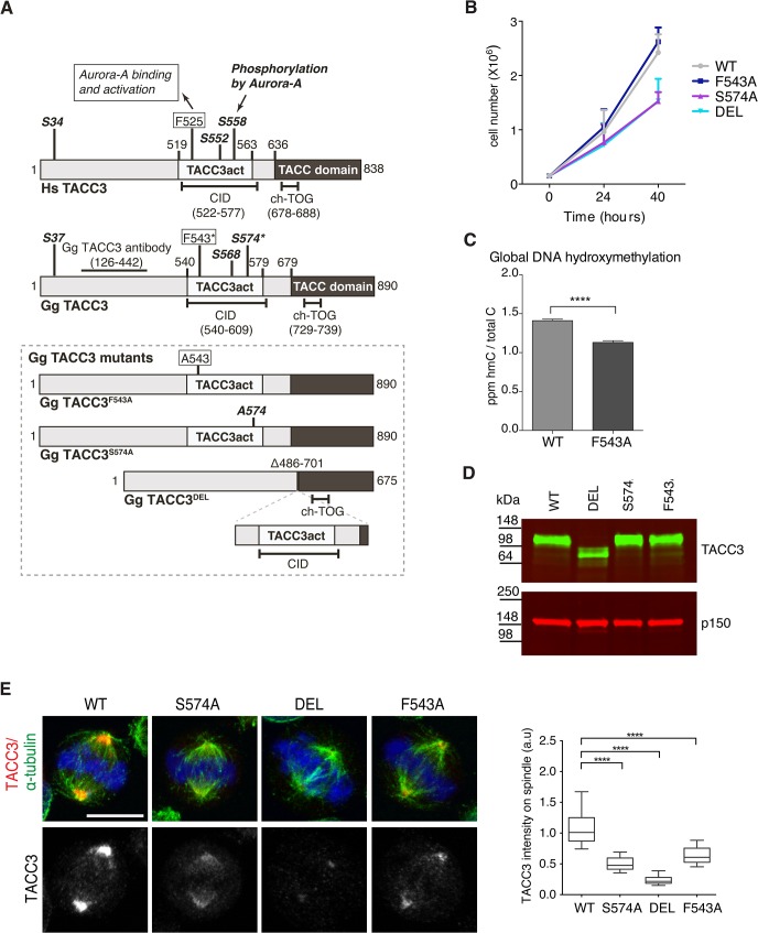
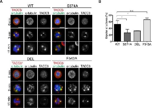
The essential mammalian gene TACC3 is frequently mutated and amplified in cancers and its fusion products exhibit oncogenic activity in glioblastomas. TACC3 functions in mitotic spindle assembly and chromosome segregation. In particular, phosphorylation on S558 by the mitotic kinase, Aurora-A, promotes spindle recruitment of TACC3 and triggers the formation of a complex with ch-TOG-clathrin that crosslinks and stabilises kinetochore microtubules. Here we map the Aurora-A-binding interface in TACC3 and show that TACC3 potently activates Aurora-A through a domain centered on F525. Vertebrate cells carrying homozygous F525A mutation in the endogenous TACC3 loci exhibit defects in TACC3 function, namely perturbed localization, reduced phosphorylation and weakened interaction with clathrin. The most striking feature of the F525A cells however is a marked shortening of mitosis, at least in part due to rapid spindle assembly. F525A cells do not exhibit chromosome missegregation, indicating that they undergo fast yet apparently faithful mitosis. By contrast, mutating the phosphorylation site S558 to alanine in TACC3 causes aneuploidy without a significant change in mitotic duration. Our work has therefore defined a regulatory role for the Aurora-A-TACC3 interaction beyond the act of phosphorylation at S558. We propose that the regulatory relationship between Aurora-A and TACC3 enables the transition from the microtubule-polymerase activity of TACC3-ch-TOG to the microtubule-crosslinking activity of TACC3-ch-TOG-clathrin complexes as mitosis progresses. Aurora-A-dependent control of TACC3 could determine the balance between these activities, thereby influencing not only spindle length and stability but also the speed of spindle formation with vital consequences for chromosome alignment and segregation.

???displayArticle.pubmedLink??? 26134678
???displayArticle.pmcLink??? PMC4489650
???displayArticle.link??? PLoS Genet
???displayArticle.grants??? [+]

Species referenced: Xenopus laevis
Genes referenced: abl1 aurka ckap5 cltc fth1 mapre1 mapre3 mbp npy4r pigy tacc3 tpx2


???attribute.lit??? ???displayArticles.show???
References [+] :
Asteriti, Aurora-A inactivation causes mitotic spindle pole fragmentation by unbalancing microtubule-generated forces. 2011, Pubmed