|
Fig. 1. Pgam5 physically interacts with Arrb2 and Dvl2. (A) Interactome analysis by quantitative HPLC-MS-MS with Arrb2 as a bait and the corresponding
back-tagging experiments yielded various protein kinases and identified Pgam5 as a novel binding partner of Dvl2 and Arrb2. Relative abundances are
summarized. Asterisks indicate that proteins were detected in only one biological replicate. The interaction network with selected preys was illustrated using
Cytoscape; the bait proteins Dvl2 and Arrb2 are colored yellow and orange, respectively; kinases are shown in green; phosphatases in red. The line width
indicates the abundance of the respective preys relative to Dvl2 or Arrb2 as bait. (B) Co-immunoprecipitation of overexpressed proteins confirms the interaction of
Pgam5 with Dvl2 and the Dvl2-Arrb2 complex. (C) Endogenous co-immunoprecipitation of human PGAM5 and ARRB2 with DVL2. Band intensities have been
quantified and relative intensities are given below the respective blots. (D) The binding site of Pgam5 to Dvl2 was mapped to the region interspacing the PDZ and
DEP domains of Dvl2 by co-immunoprecipitation of Pgam5-HA with a series of truncated Myc-Dvl2 constructs, as illustrated.
|
|
Fig. 2. DVL2 is a substrate of PGAM5.
(A) Knockdown of PGAM5 in HEK 293T cells was
sufficient to induce hyperphosphorylation of DVL2.
(B) Overexpressed HA-DVL2 yielded two distinct
bands on western blots. Co-expression of PGAM5-Flag
visibly diminished the slower migrating,
hyperphosphorylated band, whereas the phosphatasedeficient
mutant PGAM5-H105A-Flag did not affect
electrophoretic mobility of HA-DVL2. (C) Cell lysates
were incubated with recombinant GST (control) or
GST-tagged PGAM5δ (lacking the N-terminal
mitochondrial targeting sequence) for 30 min. In the
presence of recombinant GST-PGAM5δ, DVL2 was
gradually dephosphorylated. For B and C, intensities
have been quantified and the ratio between the
hyperphosphorylated band (a) and the faster-migrating
band (b) is provided below the corresponding blots.
|
|
Fig. 3. pgam5 is expressed in the anterior neuroectoderm and is required for head induction in Xenopus laevis. (A) pgam5 mRNAwas detected by wholemount
in situ hybridization in Xenopus embryos at Nieuwkoop and Faber (NF) stages 6.5 (i), 9 (ii,iiâ²), 11.5 (iii,iiiâ²), 13 (iv,ivâ²), 20 (v,vâ²), 24 (vi) and 35 (vii). Expression
was detected in the animal ectoderm at blastula stages and was more ubiquitous from gastrula to early tadpole stages, although strongest in the anterior
neuroectoderm. At stage 35, pgam5 was detected in the central nervous system (arrowheads), neural crest (arrows), eye (open arrowhead), otic vesicle and
weakly in the ventral part of somites. Scale bar: 500 μm. arch., archenteron; bc, blastocoel; bp, blastopore; e, ectoderm; fb, forebrain; hb, hindbrain; m, mesoderm;
n, notochord; ne, neuroectoderm; nt, neural tube; oe, oral evagination; sc, spinal cord. (B) Phenotypes of embryos injected with 0.4 pmol Pgam5 MO1 or control
MO in both blastomeres at the two-cell stage followed by injection with 100 pg PGAM5 or PGAM5-H105A RNA (H105A RNA) into both dorso-animal blastomeres
at the eight-cell stage. Scale bar: 500 μm. The frequencies of the indicated phenotypes from at least three independent experiments with the indicated total
numbers of embryos are summarized in the graph (**P<0.01, Ï2-test; n.s., not significant).
|
|
Fig. 4. Pgam5 modulates Wnt/β-Catenin signaling in Xenopus laevis. Embryos were injected with 0.4 pmol Pgam5 MO1 or control MO in both blastomeres at
the two-cell stage. (A) The Pgam5 MO1 phenotypes are rescued by co-injection of either 100 pg MO-insensitve Xenopus pgam5 RNA or 10 pg dkk1-gfp DNA,
as indicated. Scale bar: 500 μm. The frequencies of the indicated phenotypes from at least three independent experiments with the indicated total numbers of
embryos are summarized in the graph (**P<0.01, Ï2-test). (B) Pgam5 depletion resulted in overall elevated levels of active dephosphorylated β-Catenin (ABC) and
hyperphosphorylation of Dvl2 in NF stage 11.5 embryos. Band intensities of ABC, β-Catenin (BC), hyperphosphorylated and dephosphorylated Dvl2 (a and b,
respectively) have been quantified and the intensity ratios for ABC/BC and Dvl2 a/b are given below the respective blots. Pgam5 knockdown resulted in
upregulation of endogenous Wnt/β-Catenin target genes. (C,D) Relative expression of the indicated genes from four independent experiments (data are average
±s.d.). Statistically significant deviations are indicated by asterisks [**P<0.01, *P<0.05, (*)P<0.1, t-test for the hypothesis of the mean]. (E) Knockdown of PGAM5
also strongly enhanced responsiveness of HEK 293T cells to WNT3A stimulation, as determined by TOP-Flash reporter gene assays.
|
|
Fig. 5. Pgam5 is required for anterior inhibition of Wnt/β-Catenin signaling and ectodermal anterior-posterior patterning. (A) The prospective neural plate
was explanted from embryos injected with 0.4 pmol Pgam5 MO1 or controlMOat NF stage 11.5 and dissected into anterior, mid and posterior thirds as indicated in
the schematic. Active dephosphorylated β-Catenin (ABC) was detected in an anterior to posterior gradient in lysates from control dorsal explants. The blots
show one representative experiment; data in the graph are average ratios±s.d. of ABC/β-Catenin from four independent experiments (*P<0.05, separate variances
t-test). (B) Embryos were injected into one dorsal blastomere at the four-cell stage with 0.4 pmol Pgam5 MO1 or control MO, pCS2+ lacZ as lineage tracer and
PGAM5 RNAor PGAM5-H105ARNAas indicated.Embryoswere stained for β-galactosidase to identify the injected side (asterisk) and analyzed for the expression
of krox20 and otx2 at NF stage 21 by in situ hybridization. Images show representative embryos; the corresponding pattern is schematically shown in the upper right
corner. The graph summarizes the results from five independent experiments (**P<0.01, *P<0.05, n.s. not significant, Wilcoxon-Rank-Sum test).
|
|
Fig. 6. PGAM5 overexpression inhibits Wnt/β-Catenin signaling in Xenopus embryos and human cells. (A) Secondary body axes were induced in Xenopus
laevis embryos by injection of 5 pg wnt8 RNA and 100 pg PGAM5 or PGAM5-H105A RNAwere co-injected as indicated into both ventral blastomeres at the fourcell
stage. Images show representative examples of embryos; filled arrowheads indicate primary axes, open arrowheads indicate secondary axes. The graph
shows the frequency of complete and partial axis duplication from five independent experiments. (B) Phenotypes of embryos injected with 200 pg egfp, PGAM5
RNA or PGAM5-H105A RNA (H105A RNA) in both blastomeres at the two-cell stage. Arrowheads indicate the dorsal fin and somites. The frequencies of the
indicated phenotypes from at least three independent experiments are summarized in the graph. The statistical significance of deviations in A and B was
calculated using theWilcoxon Rank Sum test; **P<0.01, *P<0.05. (C) Pgam5 overexpression reduced nuclear β-Catenin levels in Xenopus embryonic fibroblasts
(XTC cells). Cells were transfected as indicated, stimulated with WNT3A-conditioned medium for 1 h and immunostained for endogenous β-Catenin. Scale bar:
50 μm. The graph summarizes nuclear β-Catenin intensity of at least 20 GFP-positive and GFP-negative cells (**P<0.01, separate variance t-test).
|
|
Fig. 7. PGAM5 interferes with Wnt/β-Catenin signaling downstream of β-Catenin stabilization. (A) PGAM5, but not PGAM5-H105A, antagonized TOPFlash
activation by LRP6, DVL2 and stabilized β-Catenin. (B) Xenopus Pgam5 blocked stimulation of the TOP-Flash reporter by WNT3A in the presence of
exogenous Tcf1. Normalized average Luciferase activity±s.d. from at least three independent experiments are shown in A and B (**P<0.01, *P<0.05, n.s. not
significant, separate variances t-test). (C) WNT3A stimulation enhanced interaction of Tcf1-Flag with endogenous β-Catenin in HEK 293T cells, which was
attenuated by co-expression of Pgam5-HA. (D) Tcf1-Flag co-precipitated with stabilized β-Catenin 4ST/A-Myc irrespective of WNT3A stimulation. Co-expression
of Pgam5-HA strongly reduced interaction between Tcf1-Flag and β-Catenin 4ST/A-Myc.
|
|
Fig. 8. PGAM5-mediated dephosphorylation inhibits nuclear function of DVL2. (A) Endogenous β-Catenin and DVL2 were detected in the cytoplasmic and
nuclear fractions from WNT3A stimulated HEK293T cells transfected as indicated. GAPDH, LAMIN-B and pan-Cadherin were used as markers for cytoplasm,
nuclei and membrane fractions, respectively. The ratio between the hyperphosphorylated band (a) and the faster migrating band (b) of DVL2 in nuclear and
cytoplasmic fractions are plotted in the graph (data are average±s.d. from at least three independent experiments; *P<0.05; n.s., not significant; separate
variances t-test). (B) In whole-cell lysates of HEK293T cells, Xenopus Tcf1-Flag co-precipitated with overexpressed Myc-Dvl2 and endogenous β-Catenin
irrespective of WNT3A stimulation. Co-expression of Pgam5-HA strongly reduced interaction between Tcf1-Flag, Myc-Dvl2 and endogenous β-Catenin;
WNT3A stimulation moderately enhanced interaction of Tcf1 with Dvl2, but not β-Catenin in the presence of exogenous Pgam5. (C) In the inverse
co-immunoprecipitation experiment Myc-Dvl2 was immunoprecipitated. The WNT3A-induced interaction of Tcf1-Flag with Myc-Dvl2 was blocked by
co-expression of Pgam5.
|
|
Supplementary Figure 1
Alignment of Xenopus tropicalis Pgam5, Xenopus laevis Pgam5.S and Pgam5.L to the zebrafish, human and
mouse orthologs (Uniprot Accession Numbers X. tropicalis Pgam5 Q6GL33, X. laevis Pgam5.S Q5FWM4, X.
laevis Pgam5 was translated from XB-GENE-17344731, D. rerio Pgam5 Q502L2, H. sapiens PGAM5 Q96HS1, M.
musculus Pgam5 Q8BX10). Identical amino acids are shaded grey. The boxes mark functional features: blue –
mitochondrial targeting sequence (Lo and Hannink, 2008), black: predicted transmembrane helix, green – PGAM
domain. Histidine 105 (human numbering) in the catalytic center is labeled with an asterisk.
|
|
Supplementary Figure 2
(A) Co-immunoprecipitation of overexpressed proteins shows a weak interaction of Pgam5 with Arrb2, which is
slightly increased by co-expression of Dvl2. (B) Western blot corresponding to Fig. 1D. The binding site of Pgam5
to Dvl2 was mapped to the region interspacing the PDZ and DEP domain of Dvl2 by co-immunoprecipitation of
Pgam5-HA with a series of truncated Dvl2-Myc constructs (1-8) as illustrated.
(C) Overexpression of PGAM5 partially reverted WNT3A niduced electrophoretic mobility shifts of endogenous
DVL2 in HEK 293T cells, indicating that PGAM5 dephosphorylates DVL2. (D) HA-DVL2 was immunoprecipitated,
washed with high stringency to remove bound proteins and incubated with recombinant GST, GST-PGAM5δ
(lacking the N-terminal mitochondrial targeting sequence) or Calf Intestinal Alkaline Phosphatase (CIP) for 30
min at 37°C. The sample incubated with GST showed two bands. After incubation with GST-PGAM5δ or CIP
only one band with higher electrophoretic mobility remained, which confirmed that DVL2 is directly
dephosphorylated by PGAM5.
|
|
Supplementary Figure 3
(A) Transcripts of pgam5.S and pgam5.L homeologs were amplified by RT-PCR from whole embryos of the
indica-ted stages; ornithine decarboxylase (odc) was used as house-keeping gene. The arrows indicate the
expected fragment size. In contrast to pgam5.S, transcripts of pgam5.L were barely detectable and only in stage
4 embryos. (B) pgam5.S transcripts were present maternally (NF stage 4) and throughout early embryonic
development (NF stages 9-24).
(C) Supplementary in situ hybridization data. Maternal pgam5.S transcripts were detected predominantly in the
animal blastomeres at NF stage 4 (8-cell stage) and at early blastula stage 6.5. At stage 18/19 pgam5 was broadly
expressed in the dorsal ectoderm and the neural tube (nt). A sagittal section showed that expression was strongest
in the anterior neural tube and gradually decreased towards posterior (arrowheads indicate neural tube (nt), n â
notochord, arch. â archenteron). The archenteron cavity appears stained due to trapped dye.
(D) Sense controls corresponding to images in (A) and in Figure 3A.
|
|
Supplementary Figure 4
(A) Translation-blocking antisense morpholino oligonucleotides were used to knock-down Pgam5 in
Xenopus laevis embryos. Pgam5 MO1 and Pgam5 MO2 target two non-overlapping sites in pgam5.S
transcripts at and close to the translation start respectively. The alignment shows the binding sites of MO1 and
MO2 to the pgam5.S mRNA and base exchanges in the Pgam5 5-mismatch Control MO. (B) Alignment of Pgam5
MO1 and Pgam5 MO2 to pgam5.L. Pgam5 MO1 aligns with only two mismatches also to pgam5.L and therefore
MO1 can be expected to suppress also translation from pgam5.L. The sequence in pgam5.L corresponding to the
Pgam5 MO2 binding site contains seven nucleotide exchanges, therefore Pgam5 MO2 is not expected to affect
pgam5.L translation. (C) Injection of either Pgam5 MO1 or Pgam5 MO2 into both blastomeres at the two-cell
stage resulted in knock-down of Pgam5 at stage 11.5.
(D) Representative phenotypes of embryos injected with 0.4 pmol Pgam5 MO2 or co-injected with MO-insensitive
pgam5 RNA as indicated. Co-injection of pgam5 RNA rescues the phenotype of Pgam5 morphant embryos.
Frequencies of phenotypes from at least three independent experiments are summarized in the graph; the total
numbers of embryos are provided below each column. The Ï2-test was used for statistical analysis (** p-value <
0.01).
|
|
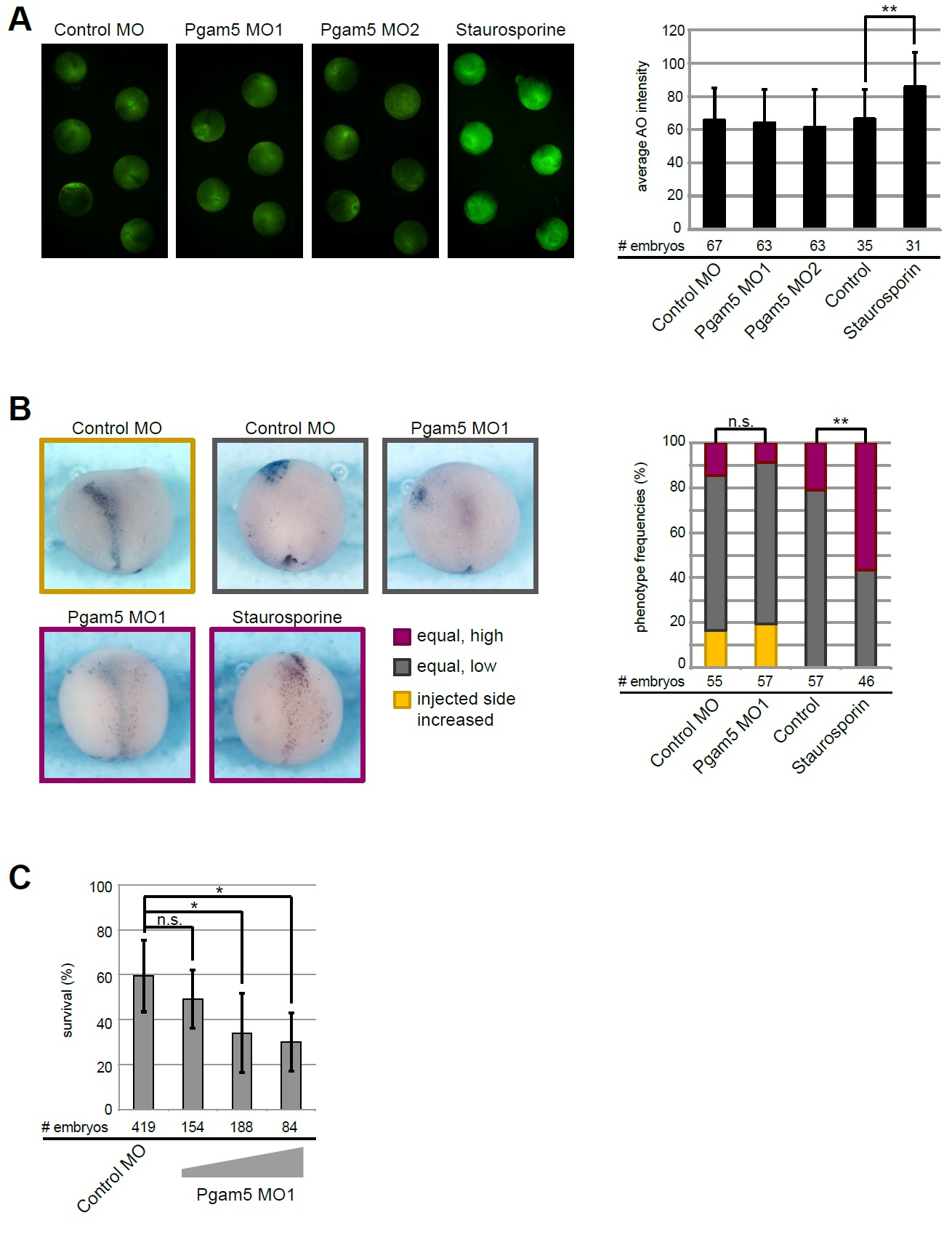
Supplementary Figure 5
Knock-down of Pgam5 did not cause increased cell death.
(A) Embryos were injected with 0.4 pmol Control MO, Pgam5 MO1 or Pgam5 MO2 into both
blastomeres at the two-cell stage. At NF stage 12.5 embryos were stained for dead cells with 1 μg/ml
Acridine Orange in 0.1x MBSH for 30 min, washed three times with 0.1x MBSH and imaged using a
Leica M165FC stereomicroscope equipped with epifluorescence optics and a Jenoptik ProgRes C14
camera. As positive control, embryos were treated at NF stage 11.5 for 2h with 1μM staurosporine or
buffer only, stained with Acridine Orange and imaged as described above. Image acquisition
parameters were kept constant for all images. Mean fluorescence intensities were measured for each
embryo using the Image J software package. The images show representative embryos injected with
Control MO, Pgam5 MO1 or Pgam5 MO2 as well as staurosporine-treated embryos. The average
fluorescence intensities ± SD are plotted in the graph; values did not differ significantly between Control
MO, MO1 and MO2 (separate variances t-test, p-values > 0.7), staurosporine treatment significantly
increased Acridine Orange fluorescence intensity compared to control embryos (** p-value < 0.01). The
total numbers of analyzed embryos from four independent experiments are given below each column.
(B) Embryos were injected with 0.4 pmol Control MO or Pgam5 MO1 and co-injected with 100 pg pCS2
LacZ into one blastomere at the four-cell stage. As positive control, embryos were treated with 1μM
staurosporine for 1h at NF stage 19. At NF stage 20 embryos were fixed and stained for β-
Galactodidase. Cleaved Caspase 3 (Cleaved Casp3) was detected by whole-mount immunostaining
and colorimetric Alkaline Phosphatase staining (NBT/BCIP). For MO-injected embryos Cleaved Casp3-
positive cells on injected and uninjected sides were compared and categorized into equal (low/high) or
increased numbers in the injected side. Staurosporine-treated embryos were compared with control
embryos and categorized into low or high number of Cleaved Casp3-positive cells. The graph
summarizes the results from four independent experiments (** p-value < 0.01 Ï2-test). The total
numbers of embryos are provided below each column.
(C) Embryos were injected with 1.6 pmol Control MO or 0.4 pmol, 0.8 pmol or 1.6 pmol Pgam5 MO1
and cultured till NF stage 40. The graph shows the average survival rates from at least three
independent experiments. The total numbers of embryos are provided below each column. Injection of
0.4 pmol MO1 did not significantly affect survival, whereas survival rates dropped significantly after
injection of higher doses of MO1 (separate variances t-test, * p-value < 0.05).
|
|
Supplementary Figure 6
(A) Knock-down of PGAM5 by siRNA transfection strongly enhanced responsiveness of murine C2C12 cells to
WNT3A stimulation as determined by TOP-Flash reporter gene assays normalized to β-Galactosidase. (B) PGAM5
knock-down in HEK293T cells resulted in stabilization of cytoplasmic β-Catenin and upregulation of the feedback
target AXIN2.
|
|
Supplementary Figure 7
(A) Expression of overexpressed proteins corresponding to Figure 7A was confirmed by Western Blot. Filled
arrowheads indicate endogenous proteins, open arrowheads indicate overexpressed proteins. (B) Xenopus
Pgam5 antagonized TOP-Flash activation by constitutively-active LRP6, Dvl2, β-Catenin or stabilized β-Catenin
4ST/A-Myc. The graph shows average ± SD from at least three independent experiments. Statistical significance
of deviations was calculated using the t-test for the hypothesis of the mean (* p-value < 0.05). Expression of
overexpressed proteins was confirmed by Western Blot; corresponding blots are provided below the respective
columns. (C) Overexpression of PGAM5 in SW480 colon carcinoma cells suppressed constitutive Wnt/β-Catenin
activity; the phosphatase-inactive mutant PGAM5-H105A had no effect. Overexpression of AXIN downregulated
TOP-Flash activity comparable to PGAM5. TOP-Flash values were normalized to β-Galactosidase. (D) Secondary
body axes were induced in Xenopus laevis embryos by injection of 400 pg β-catenin RNA and 100 pg pgam5 RNA
was co-injected as indicated into both ventral blastomeres at the four-cell stage. The graph shows the frequency
of axis duplication from four independent experiments; statistical significance of deviations was calculated using
the Ï2-test; ** p-value < 0.01. Images show representative examples of embryos; arrows indicate neural tubes in
the primary and â if present â in the secondary axis.
|
|
pgam5 (PGAM family member 5, serine/threonine protein phosphatase, mitochondrial) gene expression in Xenopus laevis embryo, assayed via in situ hybridization, NF stage 6.5, horizontal view.
|
|
pgam5 (PGAM family member 5, serine/threonine protein phosphatase, mitochondrial) gene expression in bissected Xenopus laevis embryo, assayed via in situ hybridization, NF stage 11.5, horizontal view, dorsal right.
|
|
pgam5 (PGAM family member 5, serine/threonine protein phosphatase, mitochondrial) gene expression in Xenopus laevis embryo, assayed via in situ hybridization, NF stage 20, dorsal view, anterior left.
|
|
pgam5 (PGAM family member 5, serine/threonine protein phosphatase, mitochondrial) gene expression in Xenopus laevis embryo, assayed via in situ hybridization, NF stage 35, lateral view, anterior left, dorsal up.
|