Click here to close Hello! We notice that you are using Internet Explorer, which is not supported by Xenbase and may cause the site to display incorrectly. We suggest using a current version of Chrome, FireFox, or Safari.
XB-ART-54900
Sci Rep 2016 Nov 16;6:37029. doi: 10.1038/srep37029.
Show Gene links Show Anatomy links

Modulation of NMDA channel gating by Ca2+ and Cd2+ binding to the external pore mouth.

Tu YC, Yang YC, Kuo CC.


???displayArticle.abstract???
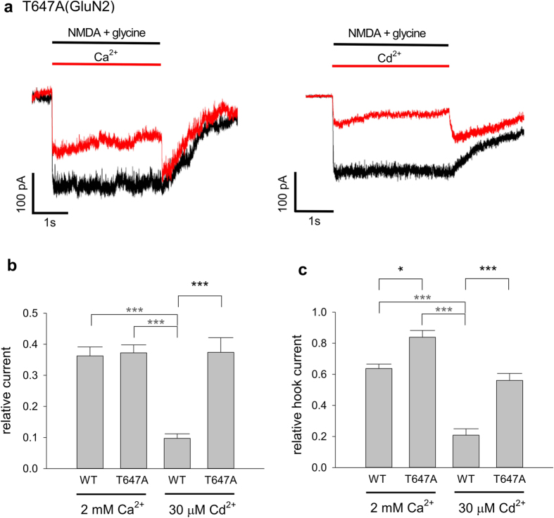
NMDA receptor channels are characterized by high Ca2+ permeability. It remains unclear whether extracellular Ca2+ could directly modulate channel gating and control Ca2+ influxes. We demonstrate a pore-blocking site external to the activation gate for extracellular Ca2+ and Cd2+, which has the same charge and radius as Ca2+ but is impermeable to the channel. The apparent affinity of Cd2+ or Ca2+ is higher toward the activated (a steady-state mixture of the open and desensitized, probably chiefly the latter) than the closed states. The blocking effect of Cd2+ is well correlated with the number of charges in the DRPEER motif at the external pore mouth, with coupling coefficients close to 1 in double mutant cycle analyses. The effect of Ca2+ and especially Cd2+ could be allosterically affected by T647A mutation located just inside the activation gate. A prominent "hook" also develops after wash-off of Cd2+ or Ca2+, suggesting faster unbinding rates of Cd2+ and Ca2+ with the mutation. We conclude that extracellular Ca2+ or Cd2+ directly binds to the DRPEER motif to modify NMDA channel activation (opening as well as desensitization), which seems to involve essential regional conformational changes centered at the bundle crossing point A652 (GluN1)/A651(GluN2).

???displayArticle.pubmedLink??? 27848984
???displayArticle.pmcLink??? PMC5111045
???displayArticle.link??? Sci Rep




???attribute.lit??? ???displayArticles.show???
References [+] :
Ascher, The role of divalent cations in the N-methyl-D-aspartate responses of mouse central neurones in culture. 1988, Pubmed