Click here to close
Hello! We notice that you are using Internet Explorer, which is not supported by Xenbase and may cause the site to display incorrectly.
We suggest using a current version of Chrome,
FireFox, or Safari.
PLoS One
2018 Jun 21;136:e0199227. doi: 10.1371/journal.pone.0199227.
Show Gene links
Show Anatomy links
Influenza D virus M2 protein exhibits ion channel activity in Xenopus laevis oocytes.
Kesinger E, Liu J, Jensen A, Chia CP, Demers A, Moriyama H.
???displayArticle.abstract???
BACKGROUND: A new type of influenza virus, known as type D, has recently been identified in cattle and pigs. Influenza D virus infection in cattle is typically asymptomatic; however, its infection in swine can result in clinical disease. Swine can also be infected with all other types of influenza viruses, namely A, B, and C. Consequently, swine can serve as a "mixing vessel" for highly pathogenic influenza viruses, including those with zoonotic potential. Currently, the only antiviral drug available targets influenza M2 protein ion channel is not completely effective. Thus, it is necessary to develop an M2 ion channel blocker capable of suppressing the induction of resistance to the genetic shift. To provide a basis for developing novel ion channel-blocking compounds, we investigated the properties of influenza D virus M2 protein (DM2) as a drug target.
RESULTS: To test the ion channel activity of DM2, the DNA corresponding to DM2 with cMyc-tag conjugated to its carboxyl end was cloned into the shuttle vector pNCB1. The mRNA of the DM2-cMyc gene was synthesized and injected into Xenopus oocytes. The translation products of DM2-cMyc mRNA were confirmed by immunofluorescence and mass spectrometry analyses. The DM2-cMyc mRNA-injected oocytes were subjected to the two-electrode voltage-clamp (TEVC) method, and the induced inward current was observed. The midpoint (Vmid) values in Boltzmann modeling for oocytes injected with DM2-cMyc RNA or a buffer were -152 and -200 mV, respectively. Assuming the same expression level in the Xenopus oocytes, DM2 without tag and influenza C virus M2 protein (CM2) were subjected to the TEVC method. DM2 exhibited ion channel activity under the condition that CM2 ion channel activity was reproduced. The gating voltages represented by Vmid for CM2 and DM2 were -141 and -146 mV, respectively. The reversal potentials observed in ND96 for CM2 and DM2 were -21 and -22 mV, respectively. Compared with intact DM2, DM2 variants with mutation in the YxxxK motif, namely Y72A and K76A DM2, showed lower Vmid values while showing no change in reversal potential.
CONCLUSION: The M2 protein from newly isolated influenza D virus showed ion channel activity similar to that of CM2. The gating voltage was shown to be affected by the YxxxK motif and by the hydrophobicity and bulkiness of the carboxyl end of the molecule.
???displayArticle.pubmedLink???
29927982 ???displayArticle.pmcLink???PMC6013169 ???displayArticle.link???PLoS One ???displayArticle.grants???[+]
Fig 1. Amino acid sequences.A. Primary structures of influenza C virus M2 protein (CM2; Sequence ID, YP_089658.1 (C/Ann Arbor/1/1950)) and influenza D virus M2 protein (DM2; AFJ19025 (D/Swine/Oklahoma/1334/2011)). CM2 contains a 24-amino acid signal sequence (â24 to â1). Mature CM2 starts with Cys1 and contains extracellular, transmembrane (underlined), and internal domains in order from the amino to carboxyl terminals. Amino acid substitutions between Yamagata [BAA03793.1 (C/Yamagata/1/1988)] and Ann Arbor isolates are indicated in brackets. CM2 has disulfide-linked oligomerization sites (â*â; Cys1, Cys6, Cys20), a glycosylation site (Asn11, âgâ), and a palmitoylation site (Cys65, âpâ). A phosphorylation site involved in efficient virus replication is also indicated (Ser68, âkâ) [11]. In DM2, the predicted transmembrane domain is indicated by an underline. The YxxxK motif, Tyr72, and Lys76 in D is indicated by bold face. DM2 has a potential glycosylation site at Asn39 indicated by âgâ. A C-terminal variant in D cMyc has a spacer GAG and a cMyc-tag EQKLISEEDL. A readthrough C-terminal variant of DM2, DM2 RT, has an extra peptide from the vector pNCB1. B. Structures of M2 proteins. AM2. The NMR structure (residues 22â62; PDB ID, 2L0J) and crystallographic structure (21â46; 4QKL) of influenza A virus M2 protein [AAA43303 [A/Udorn/1972(H3N2)]]. BM2. The NMR structure (1â33; 2KIX) of influenza B virus M2 protein [ACF54325.1 (B/Taiwan/70061/2006)]. CM2. The structure of influenza C virus M2 protein (27â46) was obtained by site-specific infrared dichroism [12]. DM2. Influenza D virus M2 protein is focused on in this study. Solved or predicted structures are underlined. Amino acid residues providing experimental structure information are indicated by underlines. Primary structures of mutated DM2 are added with the isoelectric point (pI) and the hydrophobicity value (GRAVY) for the shaded helix domain. In GRAVY, greater positive values indicate higher hydrophobicity. C. Predicted secondary structure of carboxyl ends in DM2 constructs. Predicted secondary structures E and H correspond to β-strand and α-helix, respectively.
Fig 2. 3D structure of M2 protein.A. The structure of AM2 was solved experimentally by nuclear magnetic resonance spectroscopy (NMR; structures were deposited in the Protein Data Bank with ID code 2L0J; model 1 is shown while the NMR structure contains 8 isomers). AM2 adopts a homo-tetramer configuration, and the middle of the assembly contains a pore. The valve residues His37 and Trp41 face inward within the pore on each monomer. B. The monomer structure of AM2 with valve residues, which control ion flow by pseudo-cationâpi interaction. C. A theoretical model of DM2 in monomer format.
Fig 3. Confocal microscopy of oocytes.A. An oocyte injected with phosphate-buffered saline. B. An oocyte injected with RNA encoding c-Myc-tagged DM2. Oocytes were treated with anti-cMyc antibodies (mouse 9E10) and then donkey anti-mouse Alexa Fluor 488 antibodies.
Fig 4. Mass spectrometry and peptide identification.Presented the MS/MS fragmentation spectrum of the 36 amino acids peptide identified, Arg123 âLys158. The oocyte injected with RNA encoding DM2âcMyc was subjected to tryptic digestion followed by mass spectrometry using a nano-LC-MS/MS set-up. At 1255.91, a peptide of 36-amino acid long which includes the C-terminal region, the linker, and a portion of the cMyc sequence (Fig 1) was confidently identified with m/z value. The 20 and 17 successive peptide N-terminus retaining Y (blue) and peptide N-terminus retaining B fragment ions (red) matched the peptide sequence with a parent ion mass error of 1.5 ppm. The identified amino acid sequence for Y peptide shown is backward (blue). The S1 Table shows the fragmentation table for the corresponding peptide Arg123 âLys158 representing both b- and y-ions.
Fig 5. Western blot analysis.One each of the uninjected and the DM2cMyc RNA injected oocyte was subjected to the Western Blot. The cMyc tag specific mouse monoclonal antibody 9E 10 was used to detect the expressed protein. The protein size is given in kDa.
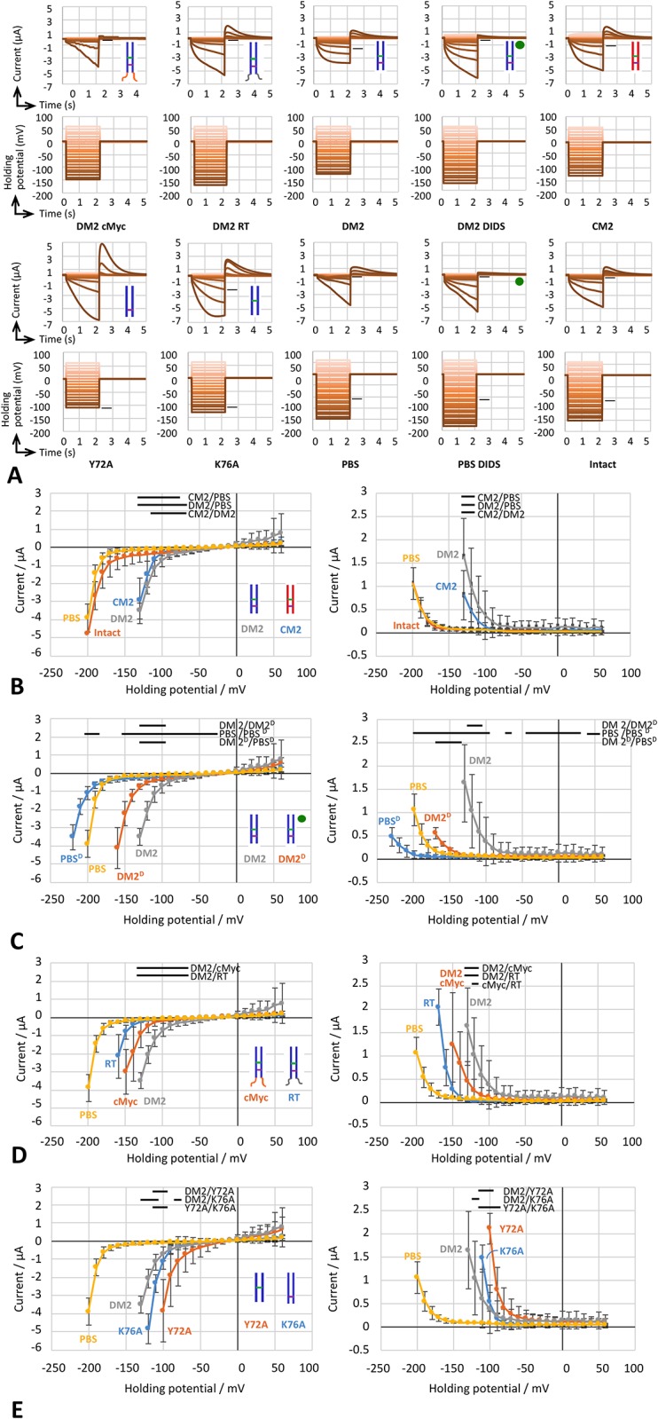
Fig 6. Induced current recorded by two-electrode voltage-clamp (TEVC) method at pH 8.5.A. Induced current and given membrane potential. An oocyte injected with either RNA or phosphate-buffered saline was subjected to a TEVC recording, and the current was measured for 2 s while the potential was kept constant at each of several membrane potentials with 10 mV intervals. A relaxation time of 5 s was set before the next measurement while the membrane was held at Vm = 0 mV. Short bars indicate values at -110 mV and the corresponding current for eye references. B-E. Overlapping traces for activating and tail current vs. holding potential. An average of 5 measurements were plotted with the SD. Solid bars indicate p<0.05 in the t-test. Cartoons represent the molecular organizations of M2 proteins. The green circle and D represents DIDS.
Biasini,
SWISS-MODEL: modelling protein tertiary and quaternary structure using evolutionary information.
2014, Pubmed
Biasini,
SWISS-MODEL: modelling protein tertiary and quaternary structure using evolutionary information.
2014,
Pubmed Bron,
Role of the M2 protein in influenza virus membrane fusion: effects of amantadine and monensin on fusion kinetics.
1993,
Pubmed Ciampor,
Regulation of pH by the M2 protein of influenza A viruses.
1992,
Pubmed Ciampor,
Evidence that the amantadine-induced, M2-mediated conversion of influenza A virus hemagglutinin to the low pH conformation occurs in an acidic trans Golgi compartment.
1992,
Pubmed COMMITTEE ON INFECTIOUS DISEASES,
Recommendations for Prevention and Control of Influenza in Children, 2017 - 2018.
2017,
Pubmed Drozdetskiy,
JPred4: a protein secondary structure prediction server.
2015,
Pubmed Ferguson,
Pathogenesis of Influenza D Virus in Cattle.
2016,
Pubmed Gallivan,
Cation-pi interactions in structural biology.
1999,
Pubmed Gaspari,
Nano LC-MS/MS: a robust setup for proteomic analysis.
2011,
Pubmed Goto,
Effect of Phosphorylation of CM2 Protein on Influenza C Virus Replication.
2017,
Pubmed Hass,
The role of swine as "mixing vessel" for interspecies transmission of the influenza A subtype H1N1: a simultaneous Bayesian inference of phylogeny and ancestral hosts.
2011,
Pubmed Hause,
Isolation of a novel swine influenza virus from Oklahoma in 2011 which is distantly related to human influenza C viruses.
2013,
Pubmed Hause,
Characterization of a novel influenza virus in cattle and Swine: proposal for a new genus in the Orthomyxoviridae family.
2014,
Pubmed Holsinger,
Influenza A virus M2 ion channel protein: a structure-function analysis.
1994,
Pubmed
,
Xenbase Hongo,
Identification of a second protein encoded by influenza C virus RNA segment 6.
1994,
Pubmed Hongo,
Detection of ion channel activity in Xenopus laevis oocytes expressing Influenza C virus CM2 protein.
2004,
Pubmed
,
Xenbase Hongo,
Characterization of a second protein (CM2) encoded by RNA segment 6 of influenza C virus.
1997,
Pubmed Keller,
Empirical statistical model to estimate the accuracy of peptide identifications made by MS/MS and database search.
2002,
Pubmed Koster,
A selective class of inhibitors for the CLC-Ka chloride ion channel.
2018,
Pubmed
,
Xenbase Kowdley,
Hyperpolarization-activated chloride currents in Xenopus oocytes.
1994,
Pubmed
,
Xenbase Krogh,
Predicting transmembrane protein topology with a hidden Markov model: application to complete genomes.
2001,
Pubmed Kukol,
Structure of the influenza C virus CM2 protein transmembrane domain obtained by site-specific infrared dichroism and global molecular dynamics searching.
2000,
Pubmed Liang,
Acid activation mechanism of the influenza A M2 proton channel.
2016,
Pubmed Liman,
Subunit stoichiometry of a mammalian K+ channel determined by construction of multimeric cDNAs.
1992,
Pubmed
,
Xenbase Lin-Moshier,
A rapid Western blotting protocol for the Xenopus oocyte.
2013,
Pubmed
,
Xenbase Miller,
Xenopus oocytes as an expression system for plant transporters.
2000,
Pubmed
,
Xenbase Muraki,
Palmitoylation of CM2 is dispensable to influenza C virus replication.
2011,
Pubmed Muraki,
Identification of an amino acid residue on influenza C virus M1 protein responsible for formation of the cord-like structures of the virus.
2004,
Pubmed Muraki,
Effect of cysteine mutations in the extracellular domain of CM2 on the influenza C virus replication.
2013,
Pubmed Nakachi,
Identification of guanylate cyclases and related signaling proteins in sperm tail from sea stars by mass spectrometry.
2008,
Pubmed Parker,
A calcium-independent chloride current activated by hyperpolarization in Xenopus oocytes.
1988,
Pubmed
,
Xenbase Parrish,
Influenza virus reservoirs and intermediate hosts: dogs, horses, and new possibilities for influenza virus exposure of humans.
2015,
Pubmed Pekosz,
The CM2 protein of influenza C virus is an oligomeric integral membrane glycoprotein structurally analogous to influenza A virus M2 and influenza B virus NB proteins.
1997,
Pubmed Pielak,
Influenza M2 proton channels.
2011,
Pubmed Prajapati,
Contribution of cation-pi interactions to protein stability.
2006,
Pubmed Ran,
Domestic pigs are susceptible to infection with influenza B viruses.
2015,
Pubmed Rewar,
Treatment and Prevention of Pandemic H1N1 Influenza.
2015,
Pubmed Ritchey,
RNAs of influenza A, B, and C viruses.
1976,
Pubmed Robinson,
Electrical currents through full-grown and maturing Xenopus oocytes.
1979,
Pubmed
,
Xenbase Samji,
Influenza A: understanding the viral life cycle.
2009,
Pubmed Schroeder,
Heterologous expression of higher plant transport proteins and repression of endogenous ion currents in Xenopus oocytes.
1995,
Pubmed
,
Xenbase Sharma,
Insight into the mechanism of the influenza A proton channel from a structure in a lipid bilayer.
2010,
Pubmed Takeuchi,
Roles of the histidine and tryptophan side chains in the M2 proton channel from influenza A virus.
2003,
Pubmed Taubenberger,
The pathology of influenza virus infections.
2008,
Pubmed Taubenberger,
Influenza viruses: breaking all the rules.
2013,
Pubmed Tayubi,
Nature of cation-pi interactions and their role in structural stability of immunoglobulin proteins.
2010,
Pubmed Thomaston,
High-resolution structures of the M2 channel from influenza A virus reveal dynamic pathways for proton stabilization and transduction.
2015,
Pubmed Wang,
Structure and inhibition of the drug-resistant S31N mutant of the M2 ion channel of influenza A virus.
2013,
Pubmed Wang,
Solution structure and functional analysis of the influenza B proton channel.
2009,
Pubmed White,
Serologic evidence of exposure to influenza D virus among persons with occupational contact with cattle.
2016,
Pubmed Wilkins,
Protein identification and analysis tools in the ExPASy server.
1999,
Pubmed Wintjens,
Contribution of cation-pi interactions to the stability of protein-DNA complexes.
2000,
Pubmed Zhang,
Voltage-gated potassium currents in stratum oriens-alveus inhibitory neurones of the rat CA1 hippocampus.
1995,
Pubmed