XB-ART-55386
Mol Biol Cell
2018 Dec 15;2926:3155-3167. doi: 10.1091/mbc.E18-05-0277.
Show Gene links
Show Anatomy links
Emerin induces nuclear breakage in Xenopus extract and early embryos.
Dilsaver MR
,
Chen P
,
Thompson TA
,
Reusser T
,
Mukherjee RN
,
Oakey J
,
Levy DL
.
???displayArticle.abstract???
Emerin is an inner nuclear membrane protein often mutated in Emery-Dreifuss muscular dystrophy. Because emerin has diverse roles in nuclear mechanics, cytoskeletal organization, and gene expression, it has been difficult to elucidate its contribution to nuclear structure and disease pathology. In this study, we investigated emerin's impact on nuclei assembled in Xenopus laevis egg extract, a simplified biochemical system that lacks potentially confounding cellular factors and activities. Notably, these extracts are transcriptionally inert and lack endogenous emerin and filamentous actin. Strikingly, emerin caused rupture of egg extract nuclei, dependent on the application of shear force. In egg extract, emerin localized to nonnuclear cytoplasmic membranes, and nuclear rupture was rescued by targeting emerin to the nucleus, disrupting its membrane association, or assembling nuclei with lamin A. Furthermore, emerin induced breakage of nuclei in early-stage X. laevis embryo extracts, and embryos microinjected with emerin were inviable, with ruptured nuclei. We propose that cytoplasmic membrane localization of emerin leads to rupture of nuclei that are more sensitive to mechanical perturbation, findings that may be relevant to early development and certain laminopathies.
???displayArticle.pubmedLink??? 30332321
???displayArticle.pmcLink??? PMC6340207
???displayArticle.link??? Mol Biol Cell
???displayArticle.grants??? [+]
Species referenced: Xenopus laevis
Genes referenced: emd
???attribute.lit??? ???displayArticles.show???
|
|
FIGURE 1: Emerin induces breakage of X. laevis egg extract nuclei. (A) Experimental approach. See Materials and Methods for further details. (B) Representative images of nuclei treated with dialysis buffer or 5 nM recombinant emerin. (C) Quantification of the nuclear breakage phenotype. The intact GFP+ nuclei were counted for buffer- or emerin-treated nuclei in eight different X. laevis egg extracts. Above each pair of bars is the percentage of intact emerin-treated nuclei compared with the buffer control. Above the graph is the average of all data. |
|
|
FIGURE 2: TRC40 rescues emerinâs nuclear localization. (A) Experiments were performed as in Figure 1, except that the extract was supplemented with 1 µM DiI and 0.4 µM SNAP-emerin conjugated to Alexa Fluor 488. Representative images of small and large emerin puncta are shown. (B) Nuclei assembled in X. laevis egg extract as shown in Figure 1 were supplemented with 8 nM TRC40-EMD or an equivalent volume of dialysis buffer. After a 30-min incubation, nuclei were fixed, spun down onto coverslips, and stained with an anti-emerin antibody and Hoechst. Emerin images were acquired with the same exposure time. Representative images are shown. |
|
|
FIGURE 3: Rescue of nuclear breakage. Experiments and quantification were performed as in Figure 1. Data are plotted as the mean and SD from multiple independent experiments. The wild-type emerin data are the same as presented in Figure 1C (n = 8 extracts). TRC40-emerin was added at 5 nM (n = 6 extracts). For the âemerin + lamin A experiment,â recombinant lamin A was added during nuclear assembly at 1 nM before the addition of 5 nM emerin (n = 5 extracts). The emerin-ÎTM protein (deletion of transmembrane domain amino acids 228â242) was added at 5 nM (n = 4 extracts). The Sec61β protein was added at 5 nM (n = 2 extracts), and 50 nM Sec61β also did not induce nuclear breakage (unpublished data). Across all experiments, the average number of intact nuclei for buffer controls was 240. Statistical analysis was performed relative to the buffer control, which was normalized to 100% intact nuclei (bold horizontal line). ***p < 0.005; NS, not significant. |
|
|
FIGURE 4: Early stage X. laevis embryonic nuclei are susceptible to emerin-induced breakage. (A) Embryo extracts containing endogenous embryonic nuclei were prepared from different-stage X. laevis embryos. At least 30 embryos were used per extract. Extracts were supplemented with 5 nM emerin or an equivalent volume of dialysis buffer as a control and incubated at room temperature for 30 min. Nuclei were stained with Hoechst and visualized as in Figure 1. Representative images from one experiment out of three are shown. Average nuclear cross-sectional area at each developmental stage is indicated in µm2 (Jevtic and Levy, 2015). (B) Experiments were performed with X. laevis egg extract as in Figure 1, except that the lengths of nuclear assembly and emerin incubation were varied as indicated, so that the nuclei were different sizes when emerin was added. Representative images from one experiment out of three are shown. Average nuclear cross-sectional area for each condition is indicated in µm2. |
|
|
FIGURE 5: Microinjected emerin protein induces nuclear breakage and death in X. laevis embryos. (A) One-cell embryos were microinjected with emerin to achieve a final concentration of 0.5 nM within the embryo or an equivalent volume of dialysis buffer and allowed to develop at room temperature. Representative images at different developmental stages are shown. (B) At the indicated developmental stages, the viable embryos were counted. Inviable embryos were those that had stopped dividing or exhibited a puffy white appearance indicative of apoptosis (Johnson et al., 2010; Du Pasquier et al., 2011; Tokmakov et al., 2011; Gillespie et al., 2012; Willis et al., 2012; Iguchi et al., 2013; Broadus et al., 2015). The number of viable embryos was normalized to the buffer control. From 30 to 60 embryos were analyzed per condition per experiment. Averages from three independent experiments are shown. Error bars represent SD. Statistical analysis was performed relative to the stage 5â6 embryos. ***p < 0.005; NS, not significant. (C) Nuclei in buffer- or emerin-microinjected embryos were visualized with Hoechst at stage 12. Representative images from one experiment out of three are shown. |
|
|
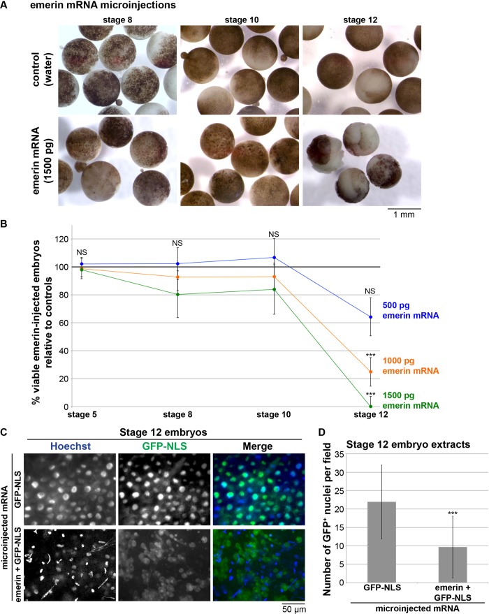
FIGURE 6: Microinjected emerin mRNA induces loss of nuclear integrity and death in X. laevis embryos. (A) One-cell embryos were microinjected with 1500 pg of emerin mRNA (dissolved in water) or an equivalent volume of water as a control and allowed to develop. Representative images at different developmental stages are shown. (B) One-cell embryos were microinjected with the indicated amounts of emerin mRNA or an equivalent volume of water as a control and allowed to develop. At the indicated developmental stages, the viable embryos were counted. Inviable embryos were those that had stopped dividing or exhibited a puffy white appearance indicative of apoptosis (Johnson et al., 2010; Du Pasquier et al., 2011; Tokmakov et al., 2011; Gillespie et al., 2012; Willis et al., 2012; Iguchi et al., 2013; Broadus et al., 2015). The number of viable embryos was normalized to water-microinjected controls. From 11 to 89 embryos were analyzed per condition per experiment (43 embryos on the average). Averages from three independent experiments are shown. Error bars represent SD. Statistical analysis was performed relative to the water-microinjected control embryos. ***p < 0.005; NS, not significant. Injection with 100 pg emerin mRNA had no effect on embryo viability, and 2000 pg emerin mRNA exerted an effect similar to 1500 pg (unpublished data). (C) One-cell embryos were microinjected with 1000 pg GFP-NLS mRNA with or without 1500 pg emerin mRNA and allowed to develop. When control embryos reached stage 12, nuclei in microinjected embryos were visualized with Hoechst and GFP-NLS. Representative images from one experiment out of two are shown. (D) When control embryos reached stage 12, extracts were prepared from equivalent numbers of microinjected embryos described in C. Equivalent volumes of extract were supplemented with Hoechst, applied to a slide, overlaid with a coverslip, and incubated for 15 min. Images were acquired and the intact GFP+ nuclei per â¼660 à 660 µm field were counted. Nuclei from at least six fields were counted per experiment and condition. Averages from two independent experiments are shown. Error bars represent SD. ***p < 0.005. |
|
|
FIGURE 1:. Emerin induces breakage of X. laevis egg extract nuclei. (A) Experimental approach. See Materials and Methods for further details. (B) Representative images of nuclei treated with dialysis buffer or 5 nM recombinant emerin. (C) Quantification of the nuclear breakage phenotype. The intact GFP+ nuclei were counted for buffer- or emerin-treated nuclei in eight different X. laevis egg extracts. Above each pair of bars is the percentage of intact emerin-treated nuclei compared with the buffer control. Above the graph is the average of all data. |
|
|
FIGURE 2:. TRC40 rescues emerinâs nuclear localization. (A) Experiments were performed as in Figure 1, except that the extract was supplemented with 1 µM DiI and 0.4 µM SNAP-emerin conjugated to Alexa Fluor 488. Representative images of small and large emerin puncta are shown. (B) Nuclei assembled in X. laevis egg extract as shown in Figure 1 were supplemented with 8 nM TRC40-EMD or an equivalent volume of dialysis buffer. After a 30-min incubation, nuclei were fixed, spun down onto coverslips, and stained with an anti-emerin antibody and Hoechst. Emerin images were acquired with the same exposure time. Representative images are shown. |
|
|
FIGURE 3:. Rescue of nuclear breakage. Experiments and quantification were performed as in Figure 1. Data are plotted as the mean and SD from multiple independent experiments. The wild-type emerin data are the same as presented in Figure 1C (n = 8 extracts). TRC40-emerin was added at 5 nM (n = 6 extracts). For the âemerin + lamin A experiment,â recombinant lamin A was added during nuclear assembly at 1 nM before the addition of 5 nM emerin (n = 5 extracts). The emerin-ÎTM protein (deletion of transmembrane domain amino acids 228â242) was added at 5 nM (n = 4 extracts). The Sec61β protein was added at 5 nM (n = 2 extracts), and 50 nM Sec61β also did not induce nuclear breakage (unpublished data). Across all experiments, the average number of intact nuclei for buffer controls was 240. Statistical analysis was performed relative to the buffer control, which was normalized to 100% intact nuclei (bold horizontal line). ***p < 0.005; NS, not significant. |
|
|
FIGURE 4:. Early stage X. laevis embryonic nuclei are susceptible to emerin-induced breakage. (A) Embryo extracts containing endogenous embryonic nuclei were prepared from different-stage X. laevis embryos. At least 30 embryos were used per extract. Extracts were supplemented with 5 nM emerin or an equivalent volume of dialysis buffer as a control and incubated at room temperature for 30 min. Nuclei were stained with Hoechst and visualized as in Figure 1. Representative images from one experiment out of three are shown. Average nuclear cross-sectional area at each developmental stage is indicated in µm2 (Jevtic and Levy, 2015). (B) Experiments were performed with X. laevis egg extract as in Figure 1, except that the lengths of nuclear assembly and emerin incubation were varied as indicated, so that the nuclei were different sizes when emerin was added. Representative images from one experiment out of three are shown. Average nuclear cross-sectional area for each condition is indicated in µm2. |
|
|
FIGURE 5:. Microinjected emerin protein induces nuclear breakage and death in X. laevis embryos. (A) One-cell embryos were microinjected with emerin to achieve a final concentration of 0.5 nM within the embryo or an equivalent volume of dialysis buffer and allowed to develop at room temperature. Representative images at different developmental stages are shown. (B) At the indicated developmental stages, the viable embryos were counted. Inviable embryos were those that had stopped dividing or exhibited a puffy white appearance indicative of apoptosis (Johnson et al., 2010; Du Pasquier et al., 2011; Tokmakov et al., 2011; Gillespie et al., 2012; Willis et al., 2012; Iguchi et al., 2013; Broadus et al., 2015). The number of viable embryos was normalized to the buffer control. From 30 to 60 embryos were analyzed per condition per experiment. Averages from three independent experiments are shown. Error bars represent SD. Statistical analysis was performed relative to the stage 5â6 embryos. ***p < 0.005; NS, not significant. (C) Nuclei in buffer- or emerin-microinjected embryos were visualized with Hoechst at stage 12. Representative images from one experiment out of three are shown. |
|
|
FIGURE 6:. Microinjected emerin mRNA induces loss of nuclear integrity and death in X. laevis embryos. (A) One-cell embryos were microinjected with 1500 pg of emerin mRNA (dissolved in water) or an equivalent volume of water as a control and allowed to develop. Representative images at different developmental stages are shown. (B) One-cell embryos were microinjected with the indicated amounts of emerin mRNA or an equivalent volume of water as a control and allowed to develop. At the indicated developmental stages, the viable embryos were counted. Inviable embryos were those that had stopped dividing or exhibited a puffy white appearance indicative of apoptosis (Johnson et al., 2010; Du Pasquier et al., 2011; Tokmakov et al., 2011; Gillespie et al., 2012; Willis et al., 2012; Iguchi et al., 2013; Broadus et al., 2015). The number of viable embryos was normalized to water-microinjected controls. From 11 to 89 embryos were analyzed per condition per experiment (43 embryos on the average). Averages from three independent experiments are shown. Error bars represent SD. Statistical analysis was performed relative to the water-microinjected control embryos. ***p < 0.005; NS, not significant. Injection with 100 pg emerin mRNA had no effect on embryo viability, and 2000 pg emerin mRNA exerted an effect similar to 1500 pg (unpublished data). (C) One-cell embryos were microinjected with 1000 pg GFP-NLS mRNA with or without 1500 pg emerin mRNA and allowed to develop. When control embryos reached stage 12, nuclei in microinjected embryos were visualized with Hoechst and GFP-NLS. Representative images from one experiment out of two are shown. (D) When control embryos reached stage 12, extracts were prepared from equivalent numbers of microinjected embryos described in C. Equivalent volumes of extract were supplemented with Hoechst, applied to a slide, overlaid with a coverslip, and incubated for 15 min. Images were acquired and the intact GFP+ nuclei per â¼660 à 660 µm field were counted. Nuclei from at least six fields were counted per experiment and condition. Averages from two independent experiments are shown. Error bars represent SD. ***p < 0.005. |
References [+] :
Barton,
Networking in the nucleus: a spotlight on LEM-domain proteins.
2015, Pubmed
Barton, Networking in the nucleus: a spotlight on LEM-domain proteins. 2015, Pubmed
Beckhelling, Pre-M phase-promoting factor associates with annulate lamellae in Xenopus oocytes and egg extracts. 2003, Pubmed , Xenbase
Bengtsson, Barrier-to-autointegration factor phosphorylation on Ser-4 regulates emerin binding to lamin A in vitro and emerin localization in vivo. 2006, Pubmed , Xenbase
Berk, The nuclear envelope LEM-domain protein emerin. 2013, Pubmed
Berk, The molecular basis of emerin-emerin and emerin-BAF interactions. 2014, Pubmed
Bione, Identification of a novel X-linked gene responsible for Emery-Dreifuss muscular dystrophy. 1994, Pubmed
Broadus, Small-molecule high-throughput screening utilizing Xenopus egg extract. 2015, Pubmed , Xenbase
Burke, Functional architecture of the cell's nucleus in development, aging, and disease. 2014, Pubmed
Chang, Emerin organizes actin flow for nuclear movement and centrosome orientation in migrating fibroblasts. 2013, Pubmed
Chen, Nucleus Assembly and Import in Xenopus laevis Egg Extract. 2018, Pubmed , Xenbase
Chien, Mechanical strain determines the axis of planar polarity in ciliated epithelia. 2015, Pubmed , Xenbase
Chow, The nuclear envelope environment and its cancer connections. 2012, Pubmed
Collart, High-resolution analysis of gene activity during the Xenopus mid-blastula transition. 2014, Pubmed , Xenbase
Cordes, High content of a nuclear pore complex protein in cytoplasmic annulate lamellae of Xenopus oocytes. 1995, Pubmed , Xenbase
Dabauvalle, Spontaneous assembly of pore complex-containing membranes ("annulate lamellae") in Xenopus egg extract in the absence of chromatin. 1991, Pubmed , Xenbase
Davidson, Broken nuclei--lamins, nuclear mechanics, and disease. 2014, Pubmed
Demmerle, The nuclear envelope protein emerin binds directly to histone deacetylase 3 (HDAC3) and activates HDAC3 activity. 2012, Pubmed
Denais, Nuclear mechanics in cancer. 2014, Pubmed
Denais, Nuclear envelope rupture and repair during cancer cell migration. 2016, Pubmed
Dreger, Investigation of nuclear architecture with a domain-presenting expression system. 2002, Pubmed , Xenbase
Du Pasquier, Unfertilized Xenopus eggs die by Bad-dependent apoptosis under the control of Cdk1 and JNK. 2011, Pubmed , Xenbase
Edens, A Cell-Free Assay Using Xenopus laevis Embryo Extracts to Study Mechanisms of Nuclear Size Regulation. 2016, Pubmed , Xenbase
Edens, cPKC regulates interphase nuclear size during Xenopus development. 2014, Pubmed , Xenbase
Ellis, Aberrant intracellular targeting and cell cycle-dependent phosphorylation of emerin contribute to the Emery-Dreifuss muscular dystrophy phenotype. 1998, Pubmed
Fairley, The cell cycle dependent mislocalisation of emerin may contribute to the Emery-Dreifuss muscular dystrophy phenotype. 2002, Pubmed
Fairley, The Emery-Dreifuss muscular dystrophy phenotype arises from aberrant targeting and binding of emerin at the inner nuclear membrane. 1999, Pubmed
Gareiss, Emerin expression in early development of Xenopus laevis. 2005, Pubmed , Xenbase
Gillespie, Preparation and use of Xenopus egg extracts to study DNA replication and chromatin associated proteins. 2012, Pubmed , Xenbase
Gnyawali, Stable microfluidic flow focusing using hydrostatics. 2017, Pubmed
Grimm, A general method to improve fluorophores for live-cell and single-molecule microscopy. 2015, Pubmed
Gruenbaum, The nuclear lamina comes of age. 2005, Pubmed
Guilluy, Isolated nuclei adapt to force and reveal a mechanotransduction pathway in the nucleus. 2014, Pubmed
Hampoelz, Pre-assembled Nuclear Pores Insert into the Nuclear Envelope during Early Development. 2016, Pubmed
Haque, Mammalian SUN protein interaction networks at the inner nuclear membrane and their role in laminopathy disease processes. 2010, Pubmed
Haraguchi, BAF is required for emerin assembly into the reforming nuclear envelope. 2001, Pubmed
Haraguchi, Emerin binding to Btf, a death-promoting transcriptional repressor, is disrupted by a missense mutation that causes Emery-Dreifuss muscular dystrophy. 2004, Pubmed
Hatch, Nuclear envelope rupture: little holes, big openings. 2018, Pubmed
Helbling-Leclerc, Emery-Dreifuss muscular dystrophy. 2002, Pubmed
Herrada, Muscular Dystrophy Mutations Impair the Nuclear Envelope Emerin Self-assembly Properties. 2015, Pubmed
Hirano, Dissociation of emerin from barrier-to-autointegration factor is regulated through mitotic phosphorylation of emerin in a xenopus egg cell-free system. 2005, Pubmed , Xenbase
Ho, Lamin A/C and emerin regulate MKL1-SRF activity by modulating actin dynamics. 2013, Pubmed
Holaska, Lmo7 is an emerin-binding protein that regulates the transcription of emerin and many other muscle-relevant genes. 2006, Pubmed
Holaska, An emerin "proteome": purification of distinct emerin-containing complexes from HeLa cells suggests molecular basis for diverse roles including gene regulation, mRNA splicing, signaling, mechanosensing, and nuclear architecture. 2007, Pubmed
Holaska, Emerin caps the pointed end of actin filaments: evidence for an actin cortical network at the nuclear inner membrane. 2004, Pubmed
Iguchi, Unlaid Xenopus eggs degrade by apoptosis in the genital tract. 2013, Pubmed , Xenbase
Janin, Nuclear envelopathies: a complex LINC between nuclear envelope and pathology. 2017, Pubmed
Jevtić, Mechanisms of nuclear size regulation in model systems and cancer. 2014, Pubmed , Xenbase
Jevtić, Concentration-dependent Effects of Nuclear Lamins on Nuclear Size in Xenopus and Mammalian Cells. 2015, Pubmed , Xenbase
Jevtić, Nuclear size scaling during Xenopus early development contributes to midblastula transition timing. 2015, Pubmed , Xenbase
Johnson, Features of programmed cell death in intact Xenopus oocytes and early embryos revealed by near-infrared fluorescence and real-time monitoring. 2010, Pubmed , Xenbase
Kauffmann, Lifetimes of intermediates in the beta -sheet to alpha -helix transition of beta -lactoglobulin by using a diffusional IR mixer. 2001, Pubmed
Koch, Emerin in health and disease. 2014, Pubmed
Komeya, Pumpless microfluidic system driven by hydrostatic pressure induces and maintains mouse spermatogenesis in vitro. 2017, Pubmed
Kranzusch, Structure of human cGAS reveals a conserved family of second-messenger enzymes in innate immunity. 2013, Pubmed
Lammerding, Abnormal nuclear shape and impaired mechanotransduction in emerin-deficient cells. 2005, Pubmed
Lammerding, Lamins A and C but not lamin B1 regulate nuclear mechanics. 2006, Pubmed
Lammerding, Lamin A/C deficiency causes defective nuclear mechanics and mechanotransduction. 2004, Pubmed
Le, Mechanical regulation of transcription controls Polycomb-mediated gene silencing during lineage commitment. 2016, Pubmed
Lee, Distinct functional domains in emerin bind lamin A and DNA-bridging protein BAF. 2001, Pubmed
Levy, Nuclear size is regulated by importin α and Ntf2 in Xenopus. 2010, Pubmed , Xenbase
Markiewicz, The inner nuclear membrane protein emerin regulates beta-catenin activity by restricting its accumulation in the nucleus. 2006, Pubmed
Neelam, Direct force probe reveals the mechanics of nuclear homeostasis in the mammalian cell. 2015, Pubmed
Newport, A major developmental transition in early Xenopus embryos: II. Control of the onset of transcription. 1982, Pubmed , Xenbase
Pajerowski, Physical plasticity of the nucleus in stem cell differentiation. 2007, Pubmed
Peshkin, On the Relationship of Protein and mRNA Dynamics in Vertebrate Embryonic Development. 2015, Pubmed , Xenbase
Pfaff, Emery-Dreifuss muscular dystrophy mutations impair TRC40-mediated targeting of emerin to the inner nuclear membrane. 2016, Pubmed
Prokocimer, Nuclear lamins: key regulators of nuclear structure and activities. 2009, Pubmed
Raab, ESCRT III repairs nuclear envelope ruptures during cell migration to limit DNA damage and cell death. 2016, Pubmed
Razafsky, Bringing KASH under the SUN: the many faces of nucleo-cytoskeletal connections. 2009, Pubmed
Reil, Essential roles of LEM-domain protein MAN1 during organogenesis in Xenopus laevis and overlapping functions of emerin. 2013, Pubmed , Xenbase
Rowat, Mechanical properties of the cell nucleus and the effect of emerin deficiency. 2006, Pubmed
Salpingidou, A novel role for the nuclear membrane protein emerin in association of the centrosome to the outer nuclear membrane. 2007, Pubmed
Samson, Emerin self-assembly mechanism: role of the LEM domain. 2017, Pubmed
Segura-Totten, Barrier-to-autointegration factor: major roles in chromatin decondensation and nuclear assembly. 2002, Pubmed , Xenbase
Shimi, Dynamic interaction between BAF and emerin revealed by FRAP, FLIP, and FRET analyses in living HeLa cells. 2004, Pubmed
Shimojima, Emerin plays a crucial role in nuclear invagination and in the nuclear calcium transient. 2017, Pubmed
Stephens, Chromatin and lamin A determine two different mechanical response regimes of the cell nucleus. 2017, Pubmed
Sullivan, Loss of A-type lamin expression compromises nuclear envelope integrity leading to muscular dystrophy. 1999, Pubmed
Tapley, Connecting the nucleus to the cytoskeleton by SUN-KASH bridges across the nuclear envelope. 2013, Pubmed
Tokmakov, Unfertilized frog eggs die by apoptosis following meiotic exit. 2011, Pubmed , Xenbase
Vargas, Transient nuclear envelope rupturing during interphase in human cancer cells. 2012, Pubmed
Vuković, Nuclear size is sensitive to NTF2 protein levels in a manner dependent on Ran binding. 2016, Pubmed , Xenbase
Willer, Substrate stiffness-dependent regulation of the SRF-Mkl1 co-activator complex requires the inner nuclear membrane protein Emerin. 2017, Pubmed
Willis, Study of the DNA damage checkpoint using Xenopus egg extracts. 2012, Pubmed , Xenbase
Wilson, Lamin-binding Proteins. 2010, Pubmed
Wolin, A new lamin in Xenopus somatic tissues displays strong homology to human lamin A. 1987, Pubmed , Xenbase
Worman, Diseases of the nuclear envelope. 2010, Pubmed
Yamamoto, Molecular machinery for insertion of tail-anchored membrane proteins into the endoplasmic reticulum membrane in mammalian cells. 2012, Pubmed
Zhou, Nanoliter dispensing method by degassed poly(dimethylsiloxane) microchannels and its application in protein crystallization. 2007, Pubmed
Zuela, Matefin/SUN-1 Phosphorylation on Serine 43 Is Mediated by CDK-1 and Required for Its Localization to Centrosomes and Normal Mitosis in C. elegans Embryos. 2016, Pubmed
