Click here to close
Hello! We notice that you are using Internet Explorer, which is not supported by Xenbase and may cause the site to display incorrectly.
We suggest using a current version of Chrome,
FireFox, or Safari.
Sci Rep
2018 Oct 18;81:15348. doi: 10.1038/s41598-018-33468-x.
Show Gene links
Show Anatomy links
Functional Analysis of Human Pathological Semen Samples in an Oocyte Cytoplasmic Ex Vivo System.
Amargant F, García D, Barragán M, Vassena R, Vernos I.
???displayArticle.abstract???
Human fertilization and embryo development involve a wide range of critical processes that determine the successful development of a new organism. Although Assisted Reproduction Technologies (ART) may help solve infertility problems associated to severe male factor, the live birth rate is still low. A high proportion of ART failures occurs before implantation. Understanding the causes for these failures has been difficult due to technical and ethical limitations. Diagnostic procedures on human spermatozoa in particular have been limited to morphology and swimming behaviours while other functional requirements during early development have not been addressed due to the lack of suitable assays. Here, we have established a quantitative system based on the use of Xenopus egg extracts and human spermatozoa. This system provides novel possibilities for the functional characterization of human spermatozoa. Using clinical data we show that indeed this approach offers a set of complementary data for the functional evaluation of spermatozoa from patients.
2014 DI 065 Departament d'Innovació, Universitats i Empresa, Generalitat de Catalunya (Department of Innovation, Education and Enterprise, Government of Catalonia), 4363 Ministerio de Ciencia y Tecnología (Ministry of Science and Technology)
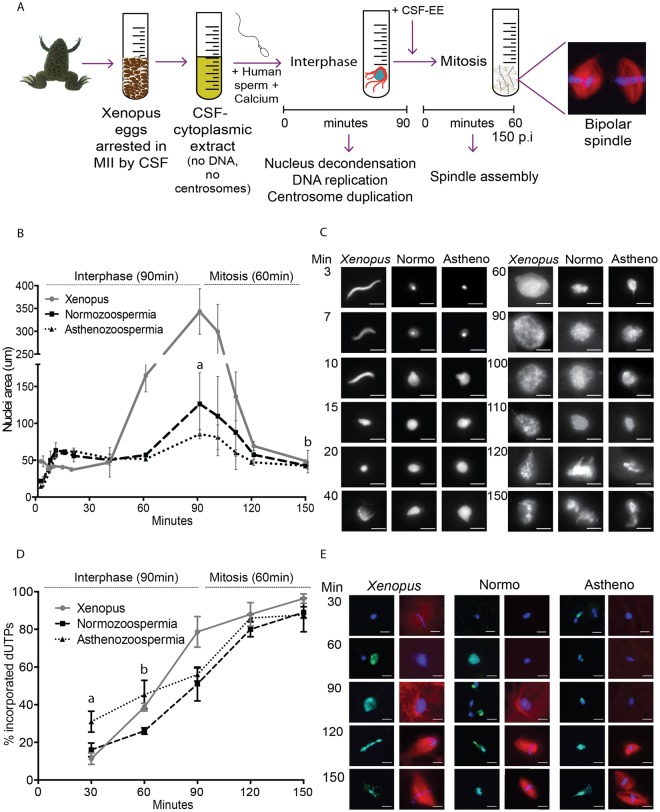
Figure 1. Human spermatozoa nuclei reorganise and replicate their DNA in XEE. (A) Schematic representation of the experimental design. 3,000 human (or Xenopus) sperm nuclei and calcium were incubated in the XEE to mimic fertilization. These incorporations induce the resumption of the cell cycle, first by 90âmin of interphase followed by 60âmin of mitosis. (B,C) Time course of spermnucleus decondensation. Xenopus and human spermatozoa (normozoospermic and asthenozoospermic) incubated in XEE were retrieved at different time points along the 150âmin of the experiment, to measure the nuclei area. The graph shows the area evolution in µm2 of the three different sperm samples. aSignificantly different p-value of 0.010. bNo significantly different p-value of 0.89. Dispersion data are given as SD. The images on the right are representative pictures of the nuclei decondensation per time point. Scale bar, 10âµm. (D,E) Time course of sperm DNA replication. Xenopus and human (normozoospermic and asthenozoospermic) spermatozoa, calcium and biotin-labelled dUTPs were incubated in the XEE and retrieved every 30-min. The graph shows the percentage of incorporated dUTPs per sample. aSignificantly different p-value of 0.017. bSignificantly different p-value of 0.013. Dispersion data are given as Standard Deviation (SD). The images are representative pictures of the dUTPs incorporation. dUTPs are in green, DNA in blue and microtubules in red. Scale bar, 10âµm.
Figure 2. The human sperm basal body is converted into a fully functional centrosome in the oocytecytoplasm. (A) Human sperm basal body actively nucleates microtubules in XEE. Immunofluorescence images of KI treated sperm samples incubated with XEE and pure tubulin. Microtubule asters are in red and centrioles in green. Scale bar, 5âµm. (B,C) Capacity of the Xenopus and human spermatozoa to assemble microtubule mitotic structures. The microtubules are in red and the DNA in blue. The structures associated with the DNA were classified as bipolar spindles, abnormal structures and no structures as shown in the images on the right. Scale bar, 10âµm. The graph on the left shows the analysis of 100 and 200 sperm nuclei for Xenopus and human samples respectively. No significant differences were found in any of the samples and microtubule structures. Dispersion data are given as Standard Deviation (SD).
Figure 3. Human spermatozoa are able to assemble bipolar spindles in XEE independently of the sperm diagnosis. (A) Capacity to assemble microtubule mitotic structures of human spermatozoa samples with different diagnosis. The graph shows the percentage of bipolar spindles, abnormal structures and no structures per sample. Only significant differences were detected when comparing abnormal structures with normozoospermic and asthenozoospermic samples (pâ=â0.010). Dispersion data are given as Standard Deviation (SD). (B,C) Human basal body duplicates in XEE. Bipolar spindles assembled in XEE were treated with Nocodazole and processed for immunofluorescence. The number of bipolar spindles with centrosomes at both poles were analysed in 2 normozoospermic and 2 asthenozoospermic samples and normalised by the number of bipolar spindles with centrosomes at both poles in Xenopus spermatozoa. Dispersion data are given as Standard Deviation (SD). DNA is in blue, microtubules in red and the centrosome in green. Scale bar, 10âµm.
Figure 4. Human sperm samples have different capacities to trigger functional bipolar spindles. (AâD) The percentage of bipolar spindles per XEE was normalised by the percentage of bipolar spindles triggered by Xenopus spermatozoa in the same XEE. The average of bipolar spindles of each sample in the four XEE was correlated with each sperm sample characteristics and clinical outcomes for their respective IVF/ICSI cycle.
Avidor-Reiss,
Atypical centrioles during sexual reproduction.
2015, Pubmed
Avidor-Reiss,
Atypical centrioles during sexual reproduction.
2015,
Pubmed Bettencourt-Dias,
Centrosome biogenesis and function: centrosomics brings new understanding.
2007,
Pubmed Cavazza,
From meiosis to mitosis - the sperm centrosome defines the kinetics of spindle assembly after fertilization in Xenopus.
2016,
Pubmed
,
Xenbase Clift,
Restarting life: fertilization and the transition from meiosis to mitosis.
2013,
Pubmed Desai,
The use of Xenopus egg extracts to study mitotic spindle assembly and function in vitro.
1999,
Pubmed
,
Xenbase Ebner,
Planar embryos have poor prognosis in terms of blastocyst formation and implantation.
2012,
Pubmed Ford,
Comments on the release of the 5th edition of the WHO Laboratory Manual for the Examination and Processing of Human Semen.
2010,
Pubmed Gannon,
The sperm epigenome: implications for the embryo.
2014,
Pubmed Hannak,
Investigating mitotic spindle assembly and function in vitro using Xenopus laevis egg extracts.
2006,
Pubmed
,
Xenbase Hewitson,
Inheritance defects of the sperm centrosome in humans and its possible role in male infertility.
1997,
Pubmed
,
Xenbase Jin,
Embryo developmental potential of microsurgically corrected human three-pronuclear zygotes.
2015,
Pubmed Joergensen,
Altered cleavage patterns in human tripronuclear embryos and their association to fertilization method: a time-lapse study.
2014,
Pubmed Johnson,
The sperm nucleus: chromatin, RNA, and the nuclear matrix.
2011,
Pubmed Karsenti,
The mitotic spindle: a self-made machine.
2001,
Pubmed
,
Xenbase Liu,
Clinical outcome of cycles with oocyte degeneration after intracytoplasmic sperm injection.
2017,
Pubmed Lohka,
Induction of metaphase chromosome condensation in human sperm by Xenopus egg extracts.
1988,
Pubmed
,
Xenbase Moritz,
Recruitment of the gamma-tubulin ring complex to Drosophila salt-stripped centrosome scaffolds.
1998,
Pubmed
,
Xenbase Murray,
Cell cycle extracts.
1991,
Pubmed Navara,
The sperm centrosome during fertilization in mammals: implications for fertility and reproduction.
1995,
Pubmed Ohsumi,
Human sperm nuclei can transform into condensed chromosomes in Xenopus egg extracts.
1988,
Pubmed
,
Xenbase Palermo,
Sperm characteristics and outcome of human assisted fertilization by subzonal insemination and intracytoplasmic sperm injection.
1993,
Pubmed Rawe,
Cytoskeletal organization defects and abortive activation in human oocytes after IVF and ICSI failure.
2000,
Pubmed Rawe,
A pathology of the sperm centriole responsible for defective sperm aster formation, syngamy and cleavage.
2002,
Pubmed Simerly,
The paternal inheritance of the centrosome, the cell's microtubule-organizing center, in humans, and the implications for infertility.
1995,
Pubmed Simerly,
Biparental inheritance of gamma-tubulin during human fertilization: molecular reconstitution of functional zygotic centrosomes in inseminated human oocytes and in cell-free extracts nucleated by human sperm.
1999,
Pubmed
,
Xenbase Simon,
Paternal influence of sperm DNA integrity on early embryonic development.
2014,
Pubmed Steptoe,
Birth after the reimplantation of a human embryo.
1978,
Pubmed Templado,
New insights on the origin and relevance of aneuploidy in human spermatozoa.
2013,
Pubmed Van Blerkom,
Occurrence of maternal and paternal spindles in unfertilized human oocytes: possible relationship to nucleation defects after silent fertilization.
2004,
Pubmed Yoshimoto-Kakoi,
Assessing centrosomal function of infertile males using heterologous ICSI.
2008,
Pubmed