XB-ART-55467
Nat Commun
2017 May 23;8:15222. doi: 10.1038/ncomms15222.
Show Gene links
Show Anatomy links
Molecular basis for PrimPol recruitment to replication forks by RPA.
Guilliam TA, Brissett NC, Ehlinger A, Keen BA, Kolesar P, Taylor EM, Bailey LJ, Lindsay HD, Chazin WJ, Doherty AJ.
???displayArticle.abstract???
DNA damage and secondary structures can stall the replication machinery. Cells possess numerous tolerance mechanisms to complete genome duplication in the presence of such impediments. In addition to translesion synthesis (TLS) polymerases, most eukaryotic cells contain a multifunctional replicative enzyme called primase-polymerase (PrimPol) that is capable of directly bypassing DNA damage by TLS, as well as repriming replication downstream of impediments. Here, we report that PrimPol is recruited to reprime through its interaction with RPA. Using biophysical and crystallographic approaches, we identify that PrimPol possesses two RPA-binding motifs and ascertained the key residues required for these interactions. We demonstrate that one of these motifs is critical for PrimPol's recruitment to stalled replication forks in vivo. In addition, biochemical analysis reveals that RPA serves to stimulate the primase activity of PrimPol. Together, these findings provide significant molecular insights into PrimPol's mode of recruitment to stalled forks to facilitate repriming and restart.
???displayArticle.pubmedLink??? 28534480
???displayArticle.pmcLink??? PMC5457501
???displayArticle.link??? Nat Commun
???displayArticle.grants??? [+]
S10 RR025677 NCRR NIH HHS , T32 CA009582 NCI NIH HHS , R01 GM065484 NIGMS NIH HHS , F32 GM116302 NIGMS NIH HHS , R35 GM118089 NIGMS NIH HHS , P01 CA092584 NCI NIH HHS , BB/H019723/1 Biotechnology and Biological Sciences Research Council , T32 GM008320 NIGMS NIH HHS
Species referenced: Xenopus
Genes referenced: primpol rpa1
???attribute.lit??? ???displayArticles.show???
|
|
Figure 1. PrimPol possesses a conserved RBM that binds to the basic cleft of RPA70N.(a) Schematic showing the sequence of PrimPol's RBM-A (residues 510â528), located in the C-terminal RBD (residues 480â560). (b) 15N-1H HSQC spectra showing RPA70N in the absence (black) or presence (red) of twofold molar excess of unlabelled RBM-A peptide. (c) Electrostatic surface model of RPA70N with RBM-A (green) bound in the basic cleft. Basic and acidic surfaces are coloured blue and red, respectively. (d) Key stabilizing interactions of RBM-A (green) in the RPA70N basic cleft (purple). RBM-A binds between β sheets in the β barrel of RPA70N. Of particular importance for binding are the electrostatic interactions of D519 with the side chains of two arginines (R31 and R43) in the RPA70N basic cleft. |
|
|
Figure 2. PrimPol possesses a second RBM that also binds to the basic cleft of RPA70N.(a) The sequence of PrimPol's RBM-B (residues 542â560), located in the C-terminal RBD (residues 480â560). (b) The continuous electron density of RBM-B residues 548â556 in the complex with RPA70N. (c) Electrostatic surface model of RPA70N with RBM-B (green) bound in the basic cleft. Basic and acidic surfaces are coloured blue and red, respectively. (d) 15N-1H HSQC spectra showing RPA70N in the absence (black) or presence (red) of a twofold molar excess of unlabelled RBM-B peptide. (e) Key stabilizing interactions of RBM-B (green) in the RPA70N basic cleft (purple). RBM-B binds between β sheets in the β barrel of RPA70N. D551 is of particular importance as it forms a number of electrostatic interactions with both the side chains and a backbone amide NH of the RPA70N peptide. |
|
|
Figure 3. RPA70N dynamically interacts with both RBM-A and RBM-B.(a) Mutation of RBM-A does not abolish binding of PrimPol's RBD to RPA70N. Chromatographs showing the retention volumes of RBDA-KO (purple), RPA70N (black) and RBDA-KO with RPA70N in a 1:1 ratio (green). (b) 15N-1H HSQC spectra showing RPA70N alone (black), in the presence of twofold molar excess of either RBDA-KO (green) or RBM-B peptide (residues 542–560) (red). The perturbations observed for RBDA-KO are similar to those induced by the RBM-B peptide. (c) Truncation of RBM-B does not prevent binding of PrimPol's RBD to RPA70N. Chromatographs showing the retention volumes of RBDB-KO (purple), RPA70N (black) and RBDB-KO with RPA70N in a 1:1 ratio (blue). (d) 15N-1H HSQC spectra showing RPA70N alone (black) or in the presence of twofold molar excess of RBDB-KO (blue) or RBM-A peptide (residues 510–528) (red). The perturbations observed for RBDB-KO are similar to those induced by the RBM-A peptide. (e) Mutation of both RBM-A and RBM-B abolishes the binding of PrimPol's RBD to RPA70N. Chromatographs showing the retention volumes of RBDA/B-KO (purple), RPA70N (black) and RBDA/B-KO with RPA70N in a 1:1 ratio (red). (f) 15N-1H HSQC spectra showing RPA70N alone (black) or in the presence of twofold molar excess of RBDA/B-KO (red). The near identity of the two spectra indicates there is no interaction. |
|
|
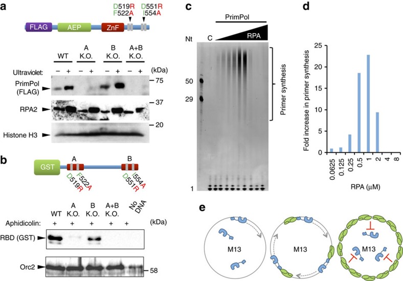
Figure 4. PrimPol RBM-A is critical for RPA-binding in vivo.(a) Schematic detailing the domain architecture of N-terminal FLAG-tagged PrimPol transfected into HEK-293 derivative cells (Flp-In T-Rex-293). The RBD (480â560) containing the RBM-A and B sites is shown below with the mutations forming the A-KO (D519R and F522A) and B-KO (D551R and I554A) highlighted. (b) Flp-In T-Rex-293 cells were transfected with wild-type and RBM-A and B mutated PrimPol. Expression was confirmed by addition of 10ângâmlâ1 doxycycline (indicated by Dox ± on figure) for 24âh and subsequent western blotting. (c) Flp-In T-Rex-293 cells transfected with FLAG-tagged wild-type (WT) PrimPol were grown in the presence or absence of doxycycline (10ângâmlâ1, 24âh), FLAG-PrimPol was immunoprecipitated from the soluble cell lysate using anti-FLAG antibody and western blotted for PrimPol (anti-FLAG) and RPA (anti-RPA2). The presence and absence of doxycycline is indicated by ± Dox, âIn' indicates the input, âE1', âE2' and âE3', indicate elutions 1, 2 and 3, respectively. (d) Immunoprecipitation of FLAG-PrimPolA-KO (D519R/F522A) from Flp-In T-Rex-293 cells grown in the presence and absence of doxycycline. (e) Immunoprecipitation of FLAG-PrimPolB-KO (D551R/I554A) from Flp-In T-Rex-293 cells grown in the presence and absence of doxycycline. (f) Immunoprecipitation of FLAG-PrimPolA+B-KO (D519R/F522A and D551R/I554A) from Flp-In T-Rex-293 cells grown in the presence and absence of doxycycline. |
|
|
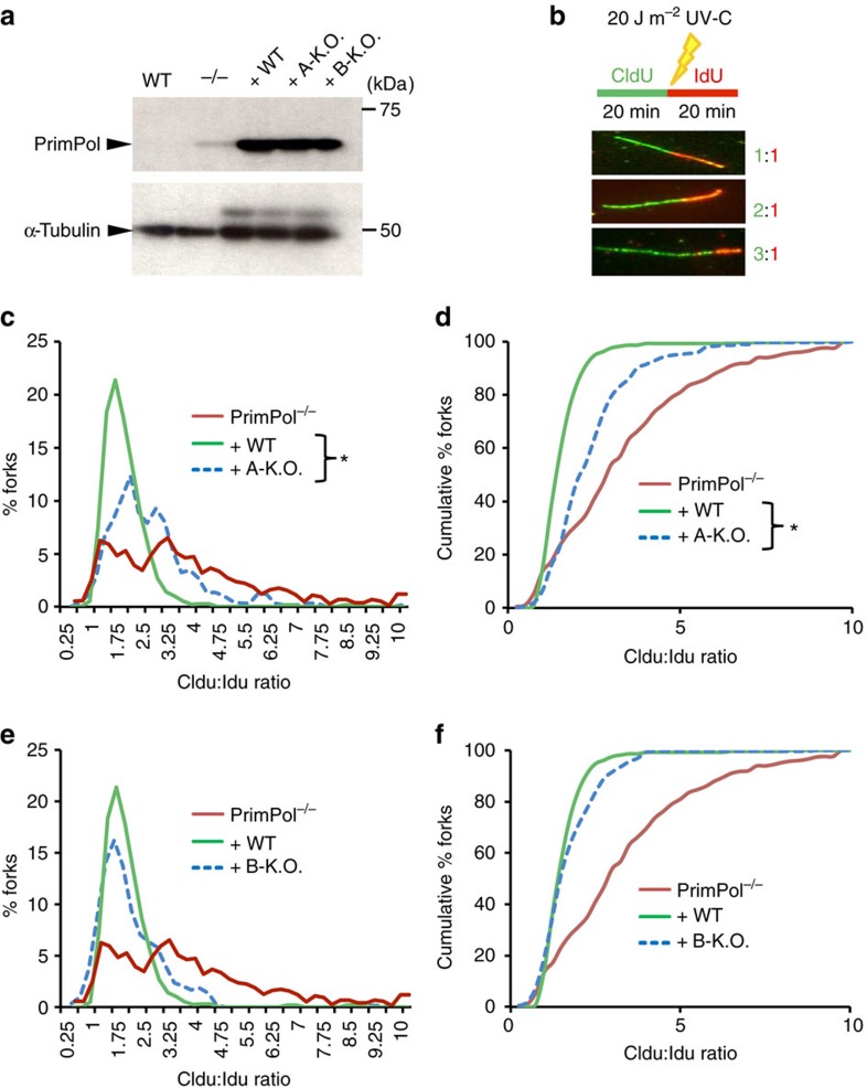
Figure 5. RBM-A is required for PrimPol function in DNA replication restart.(a) PrimPolâ/â DT40 cells were complemented with un-tagged human PrimPol constructs; wild-type hPrimPol (+ WT), hPrimPolD519R/F522A (+ A-KO) and hPrimPolD551R/I554A (+ B-KO). âWT' indicates lysate from wild-type DT40 cells, ââ/ââ indicates lysate from PrimPolâ/â DT40 cells. (b) DNA fibre analysis was performed on DT40 cells expressing each PrimPol construct. Cells were ultraviolet-C irradiated (20âJâmâ2) between the CldU and IdU labelling periods (each 20âmin). Representative DNA fibres showing 1:1, 2:1 and 3:1 CldU:IdU ratios are presented; >100 individual DNA fibres were scored for each experiment. (c) Mutation of RBM-A causes increased fork stalling following ultraviolet-C irradiation. Data are representative of the means of three individual experiments and were subject to an unpaired t-test showing a significant difference between the mean CldU/IdU ratio for the â+ WT hPrimPol' and â+ A-KO hPrimPol' data sets (P<0.05). (d) DNA fibre analysis from the â+ A-KO hPrimPol' DT40 cells presented as a cumulative percentage of forks at each ratio. (e) Mutation of RBM-B does not significantly alter the level of fork stalling following ultraviolet-C irradiation. DNA fibre analysis of the â+ B-KO hPrimPol' DT40 cells, showing the percentage of forks at each CldU:IdU ratio. Data are representative of the means of three individual experiments. (f) DNA fibre analysis from the â+ B-KO hPrimPol' DT40 cells presented as a cumulative percentage of forks at each ratio. |
|
|
Figure 6. RPA recruits PrimPol to stalled replication forks in vivo.(a) PrimPol's RBM-A, but not RBM-B, is critical for recruitment to chromatin. Flp-In T-Rex-293 cells transfected with WT and RBM-A and B mutant PrimPol constructs were either mock (â) or ultraviolet-C (30âJâmâ2) (+) irradiated before separation into Triton X-100 (0.5%) soluble and insoluble fractions. Samples were analysed by western blot alongside whole-cell extracts. Only insoluble samples are presented here, whole-cell extracts and soluble blots can be found in Supplementary Fig. 6. (b) PrimPol's RBD is recruited to Xenopus egg extract chromatin in response to aphidicolin treatment, RBM-A is critical for this recruitment. Recombinant hPrimPol GST constructs (4ângâμlâ1) were added to Xenopus egg extract supplemented with sperm nuclei (3 à 103âμlâ1). Extract was treated with aphidicolin 100âμgâmlâ1 and incubated at 21â°C for 80âmin. Chromatin was isolated and associated proteins analysed by SDSâPAGE and western blotting using the antibodies indicated. (c) Low concentrations of RPA stimulate PrimPol's primase activity, high concentrations inhibit. Primer synthesis by WT hPrimPol (400ânM) on M13 ssDNA templates (20ângâμlâ1) in the presence of increasing concentrations of RPA. âC' indicates the no enzyme control, oligonucleotide (Nt) length markers are shown on the left of the gel. (d) Quantification of data shown in âc'. For each RPA concentration the fold increase in primer synthesis relative to reactions containing no RPA was calculated. Data are representative of three repeat experiments. (e) Schematic showing the effect of increasing RPA concentrations on PrimPol's primase activity. When no RPA is present a proportion of PrimPol binds to the M13 template and facilitates primer synthesis (left). When low/moderate concentrations of RPA are present PrimPol is recruited to the RPA/ssDNA interface causing an increase in primer synthesis activity (middle). At high RPA concentrations the M13 DNA template is fully saturated, blocking access of PrimPol to the DNA and inhibiting primer synthesis (right). |
|
|
Figure 7. Model for PrimPol recruitment to stalled replication forks by RPA.(a) Unrepaired DNA damage lesions, or DNA secondary structures, in the leading strand template lead to stalling of polymerase É. This causes uncoupling of replication, generating ssDNA downstream of the DNA damage lesion/structure and facilitating binding of RPA. Note that for simplicity other replisome components and lagging strand synthesis machinery are not shown. (b) PrimPol is recruited to the ssDNA interface uncovered by the replicative helicase through the interaction of its RBM-A with RPA70N. This interaction is stabilized by the binding of the ZnF and AEP domains to ssDNA. (c) PrimPol catalyses the synthesis of a new DNA primer, before further extension is prevented by the restraining effect of the RPA interaction and ZnF domain, coupled with the enzyme's low processivity. (d) Unable to continue with primer extension, PrimPol dissociates from the template strand. Re-binding upstream is prevented by RPA. (e) The nascent primer is utilized by the replicative polymerase for continued DNA replication. This leaves behind a short RPA-coated ssDNA region opposite the lesion to be filled in by template switching or TLS. |
References [+] :
Adams,
PHENIX: a comprehensive Python-based system for macromolecular structure solution.
2010, Pubmed
Adams, PHENIX: a comprehensive Python-based system for macromolecular structure solution. 2010, Pubmed
Bianchi, PrimPol bypasses UV photoproducts during eukaryotic chromosomal DNA replication. 2013, Pubmed , Xenbase
Blow, How dormant origins promote complete genome replication. 2011, Pubmed
Bochkareva, Single-stranded DNA mimicry in the p53 transactivation domain interaction with replication protein A. 2005, Pubmed
Brosey, A new structural framework for integrating replication protein A into DNA processing machinery. 2013, Pubmed
Collaborative Computational Project, Number 4, The CCP4 suite: programs for protein crystallography. 1994, Pubmed
de Laat, DNA-binding polarity of human replication protein A positions nucleases in nucleotide excision repair. 1998, Pubmed
Emsley, Features and development of Coot. 2010, Pubmed
Evans, Scaling and assessment of data quality. 2006, Pubmed
Fan, Structure and conformational change of a replication protein A heterotrimer bound to ssDNA. 2012, Pubmed
Feldkamp, Surface reengineering of RPA70N enables cocrystallization with an inhibitor of the replication protein A interaction motif of ATR interacting protein. 2013, Pubmed
Frank, Discovery of a potent stapled helix peptide that binds to the 70N domain of replication protein A. 2014, Pubmed
García-Gómez, PrimPol, an archaic primase/polymerase operating in human cells. 2013, Pubmed
Guilliam, PolDIP2 interacts with human PrimPol and enhances its DNA polymerase activities. 2016, Pubmed
Guilliam, Primase-polymerases are a functionally diverse superfamily of replication and repair enzymes. 2015, Pubmed
Guilliam, Human PrimPol is a highly error-prone polymerase regulated by single-stranded DNA binding proteins. 2015, Pubmed
Iftode, 5' --> 3' molecular polarity of human replication protein A (hRPA) binding to pseudo-origin DNA substrates. 2000, Pubmed
Iftode, Replication protein A (RPA): the eukaryotic SSB. 1999, Pubmed
Keen, Molecular dissection of the domain architecture and catalytic activities of human PrimPol. 2014, Pubmed , Xenbase
Kobayashi, Repriming by PrimPol is critical for DNA replication restart downstream of lesions and chain-terminating nucleosides. 2016, Pubmed
Kolpashchikov, Polarity of human replication protein A binding to DNA. 2001, Pubmed
Kuchta, Mechanism and evolution of DNA primases. 2010, Pubmed
Li, Homologous recombination in DNA repair and DNA damage tolerance. 2008, Pubmed
Lopes, Multiple mechanisms control chromosome integrity after replication fork uncoupling and restart at irreparable UV lesions. 2006, Pubmed
McCoy, Phaser crystallographic software. 2007, Pubmed
McNicholas, Presenting your structures: the CCP4mg molecular-graphics software. 2011, Pubmed
Mourón, Repriming of DNA synthesis at stalled replication forks by human PrimPol. 2013, Pubmed
Murray, Cell cycle extracts. 1991, Pubmed
Oakley, Replication protein A: directing traffic at the intersection of replication and repair. 2010, Pubmed
Robison, Replication protein A and the Mre11.Rad50.Nbs1 complex co-localize and interact at sites of stalled replication forks. 2004, Pubmed
Sale, Y-family DNA polymerases and their role in tolerance of cellular DNA damage. 2012, Pubmed
Schiavone, PrimPol Is Required for Replicative Tolerance of G Quadruplexes in Vertebrate Cells. 2016, Pubmed
Souza-Fagundes, A high-throughput fluorescence polarization anisotropy assay for the 70N domain of replication protein A. 2012, Pubmed
Stojkovič, Oxidative DNA damage stalls the human mitochondrial replisome. 2016, Pubmed
Taylor, Depletion of Uhrf1 inhibits chromosomal DNA replication in Xenopus egg extracts. 2013, Pubmed , Xenbase
Wan, hPrimpol1/CCDC111 is a human DNA primase-polymerase required for the maintenance of genome integrity. 2013, Pubmed
Wu, Interaction and colocalization of Rad9/Rad1/Hus1 checkpoint complex with replication protein A in human cells. 2005, Pubmed
Xu, The basic cleft of RPA70N binds multiple checkpoint proteins, including RAD9, to regulate ATR signaling. 2008, Pubmed
Yeeles, Rescuing stalled or damaged replication forks. 2013, Pubmed
