XB-ART-55843
Mol Biol Cell
2019 Jun 01;3012:1425-1436. doi: 10.1091/mbc.E18-10-0687.
Show Gene links
Show Anatomy links
N-glycosylation-dependent regulation of hK2P17.1 currents.
Wiedmann F, Schlund D, Voigt N, Ratte A, Kraft M, Katus HA, Schmidt C.
???displayArticle.abstract???
Two pore-domain potassium (K2P) channels mediate potassium background currents that stabilize the resting membrane potential and facilitate action potential repolarization. In the human heart, hK2P17.1 channels are predominantly expressed in the atria and Purkinje cells. Reduced atrial hK2P17.1 protein levels were described in patients with atrial fibrillation or heart failure. Genetic alterations in hK2P17.1 were associated with cardiac conduction disorders. Little is known about posttranslational modifications of hK2P17.1. Here, we characterized glycosylation of hK2P17.1 and investigated how glycosylation alters its surface expression and activity. Wild-type hK2P17.1 channels and channels lacking specific glycosylation sites were expressed in Xenopus laevis oocytes, HEK-293T cells, and HeLa cells. N-glycosylation was disrupted using N-glycosidase F and tunicamycin. hK2P17.1 expression and activity were assessed using immunoblot analysis and a two-electrode voltage clamp technique. Channel subunits of hK2P17.1 harbor two functional N-glycosylation sites at positions N65 and N94. In hemi-glycosylated hK2P17.1 channels, functionality and membrane trafficking remain preserved. Disruption of both N-glycosylation sites results in loss of hK2P17.1 currents, presumably caused by impaired surface expression. This study confirms diglycosylation of hK2P17.1 channel subunits and its pivotal role in cell-surface targeting. Our findings underline the functional relevance of N-glycosylation in biogenesis and membrane trafficking of ion channels.
???displayArticle.pubmedLink??? 30969900
???displayArticle.pmcLink??? PMC6724686
???displayArticle.link??? Mol Biol Cell
Species referenced: Xenopus laevis
Genes referenced: myc
???displayArticle.disOnts??? atrial fibrillation
???attribute.lit??? ???displayArticles.show???
|
|
FIGURE 1:. Putative N-glycosylation sites of hK2P17.1. (A) Schematic two-dimensional membrane model of an hK2P17.1 subunit. Putative N-glycosylated asparagine residues 65 and 94 in the M1-P1 linker are highlighted. P, pore-forming domain; M, transmembrane domain; N, N-terminus; C, C-terminus; extracellular site top, intracellular site bottom. (B) Three-dimensional homology model of hK2P17.1, assembled as dimer illustrates that asparagine residues 65 and 94 are directed toward the extracellular site and therefore accessible to N-glycosylation. (C) Species conservation of N-glycosylation motives at asparagine residues 65 and 94. *, full conservation; :, conservative substitution; ., semi-conservative substitution. |
|
|
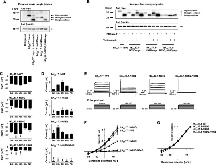
FIGURE 2:. N-glycosylation regulates current amplitude of hK2P17.1 channels expressed in Xenopus oocytes. (A) Immunoblot of Xenopus oocyte lysates heterologously expressing hK2P17.1-myc proteins under control conditions, in the presence of the N-glycosylation inhibitor tunicamycin or after cleavage of N-linked sugar moieties with PNGase F. Glyceraldehyde-3-phosphate dehydrogenase (GAPDH) served as loading control. Insert: schematic illustration of C-terminal myc-tagged hK2P17.1 subunits. (B) Doseâresponse curve of tunicamycin on outward potassium currents of Xenopus oocytes, heterologously expressing hK2P17.1 channels, 24 h after cRNA injection (n = 5â8). (C) Time course of tunicamycin-induced inhibition of hK2P17.1 currents, expressed in Xenopus oocytes. Measurements were performed 48 h after cRNA injection. Different time intervals of tunicamycin incubation (as provided) refer to time intervals directly before the measurement (i.e., 2 h of tunicamycin incubations means the start of the incubation period is 46 h after injection and TEVC measurements were carried out 48 h postinjection; n = 10â12). (D) Resting membrane potential (RMP) of uninjected Xenopus oocyte and cells expressing hK2P17.1 are depicted under control conditions (clear bars) and after 48 h of incubation with 2 µg/ml tunicamycin (black bars). (E) Families of hK2P17.1 current traces after 48 h of incubation with 2 µg/ml tunicamycin or after 48 h of incubation in the respective amount of DMSO (CTRL). (F) Corresponding mean step current amplitudes of the currents displayed in E are plotted as functions of test pulse potentials. (G) Upon 24 h of incubation with tunicamycin (TM), reversibility was probed by incubation in tunicamycin-free medium for another 24 h. Data are given as mean values ± SEM; pulse protocols and scale bars as well as p values of two-tailed Studentâs t tests (vs. respective CTRL) are indicated above or below the bars. |
|
|
FIGURE 3:. Verification of hK2P17.1 glycosylation sites. (A) Lysates of Xenopus oocytes, expressing the indicated glutamine mutants of hK2P17.1-myc, were separated by SDSâPAGE followed by anti-myc immunoblotting. Elimination of N-glycosylation motives resulted in increased protein mobility. Tunicamycin was administered as indicated. β-Actin immunoreactivity served as loading control. (B) Glutamine mutants of hK2P17.1-myc, heterologously expressed in Xenopus oocytes, were treated with the N-glycosidase PNGase F or the N-glycosylation inhibitor tunicamycin as indicated, followed by SDSâPAGE and anti-myc immunoblotting. β-Actin signals served as loading control. (C, D) Xenopus oocytes were injected with cRNA of either WT hK2P17.1 or indicated glutamine mutants. Measurements were taken at different time points between 24 and 72 h. (C) Resting membrane potential (RMP) of the cells. (D) Outward potassium currents, measured at the end of a 500-ms +20-mV test pulse (n = 4â10). (E) Representative sets of macroscopic potassium current recordings in Xenopus oocytes expressing hK2P17.1-WT or glutamine mutants. Currents were elicited by application of the test pulse protocol as depicted at the bottom. Dotted lines indicate zero current levels. (F, G) Corresponding mean step current amplitudes are plotted as functions of test pulse potentials to compare mean currentâvoltage relationships of artificially di-, mono-, and nonglycosylated hK2P17.1 monomers. (F) Original current amplitudes. (G) Currents normalized to maximum currents at +60 mV (n = 6â9). Data are given as mean values ± SEM. *, p < 0.05; **, p < 0.01; ***, p < 0.001 for Bonferroni-corrected two-tailed Studentâs t tests. |
|
|
FIGURE 4:. N-glycosylation regulates surface expression of hK2P17.1. (A) Schematic diagram of the hK2P17.1-myc-HA construct used in this experiment. An internal HA tag localized at the extracellular part of the P2-M4 interdomain was used for immunological detection of hK2P17.1 dimers at the surface of nonpermeabilized Xenopus oocytes. (B) Surface expression of WT hK2P17.1 and mutants was measured by HRP-mediated chemilumineÂscence in Xenopus oocytes. Data are given as mean values ± SEM of n = 11â 29 cells, p values are indicated above the bars. |
|
|
FIGURE 5:. N-glycosylation of hK2P17.1 expressed in mammalian cells. (A) hK2P17.1-WT channel subunits were heterologously expressed in HEK-293T cells in the presence or absence of the N-glycosylation inhibitor tunicamycin. Cell lysates were digested with PNGase F to remove N-linked sugar moieties as indicated. Immunoblots for glyceraldehyde-3-phosphate dehydrogenase (GAPDH) served as loading control. (B) WT hK2P17.1 channel subunits and glutamine mutants were expressed in HEK-293T cells and treated as described in A. (C) Surface fractions of HEK-293T cells expressing indicated hK2P17.1 variants were isolated by surface biotinylation followed by streptavidin precipitation. (D) Mean optical densities of the surface blots were normalized to the signal of WT hK2P17.1. Data are provided as mean values ± SEM of three independent experiments. |
|
|
FIGURE 6:. N-glycosylation–dependent hK2P17.1 surface expression in HeLa cells. WT hK2P17.1 or glutamine mutants lacking either one or both N-glycosylation motives were expressed in HeLa cells. Cell membranes stained with Alexa 594-labeled wheat germ agglutinin are depicted in red. Immunostaining of hK2P17.1-variants is shown in green. Overlays demonstrate co-localization of di- and monoglycosylated hK2P17.1 subunits with the cell membrane. Nonglycosylated double-mutant channels cannot be detected at the cell membrane. Scale bar: 5 µm. |
|
|
FIGURE 7:. Effects of external glucose concentration on surface expression of hK2P17.1 in HEK-293T cells. (A) Representative immunoblots of hK2P17.1-WT channels expressed in HEK-293T cells cultured under different glucose concentrations. Input fractions (left) are provided, as well as surface fractions (right) obtained via surface biotinylation and streptavidin precipitation. Transfection state, absence or presence of biotin, and external glucose concentration are displayed. (B) Mean hK2P17.1 protein signals in the input fractions of n = 3 independent experiments, quantified via densitometry. (C) Mean optical densities of hK2P17.1 protein signals in the respective surface fractions. (D) Ratio of hK2P17.1 protein signals of surface/input fractions. Data are presented as mean ± SEM. p values of two-tailed Student’s t tests vs. glucose 4.5 g/l are given as inserts. |
|
|
FIGURE 8:. In HEK-293 cells, hK2P17.1 is not modified by O-glycosylation. Wild-type K2P17.1 channels and glutamine mutants lacking N-glycosylation were heterologously expressed in HEK-293T cells. Immunoblots of hK2P17.1 after coincubation with the O-glycosylation inhibitor benzyl 2-acetamido-2-deoxy-α-d-galactopyranoside or after treatment of protein lysates with O-glycosidase and neuraminidase are shown. After treatment with O-glycosidase and neuraminidase, a mobility shift can only be observed in N-glycosylated subunits (gray arrow), arguing against O-glycosylation of hK2P17.1 channels. |
|
|
Supplemental figure 1: Intracytoplasmic injection of tunicamycin reduces currents of hK2P17.1 channels, heterologously expressed in Xenopus laevis oocytes To probe whether the route of tunicamycin administration influences its effect on hK2P17.1 channels, tunicamycin was coinjected together with the cRNA and measurements were performed 48h after injection. (A) Representative current traces of Xenopus oocytes injected with hK2P17.1-WT cRNA and 2ng tunicamycin are compared to control cells (CTRL) injected with hK2P17.1-WT cRNA plus the vehicle DMSO. (B) Resting membrane potentials (RMP) of Xenopus oocytes after coinjection with tunicymycin showed a trend towards depolarization, compared to control cell. (C) After coninjection with tunicamycin hK2P17.1 currents were significantly diminished. Measurements were performed using the pulse protocol provided. Data are presented as mean ± SEM. P-values of two-tailed students t-tests are given as inserts. Dashed lines indicate 0 mV. |
|
|
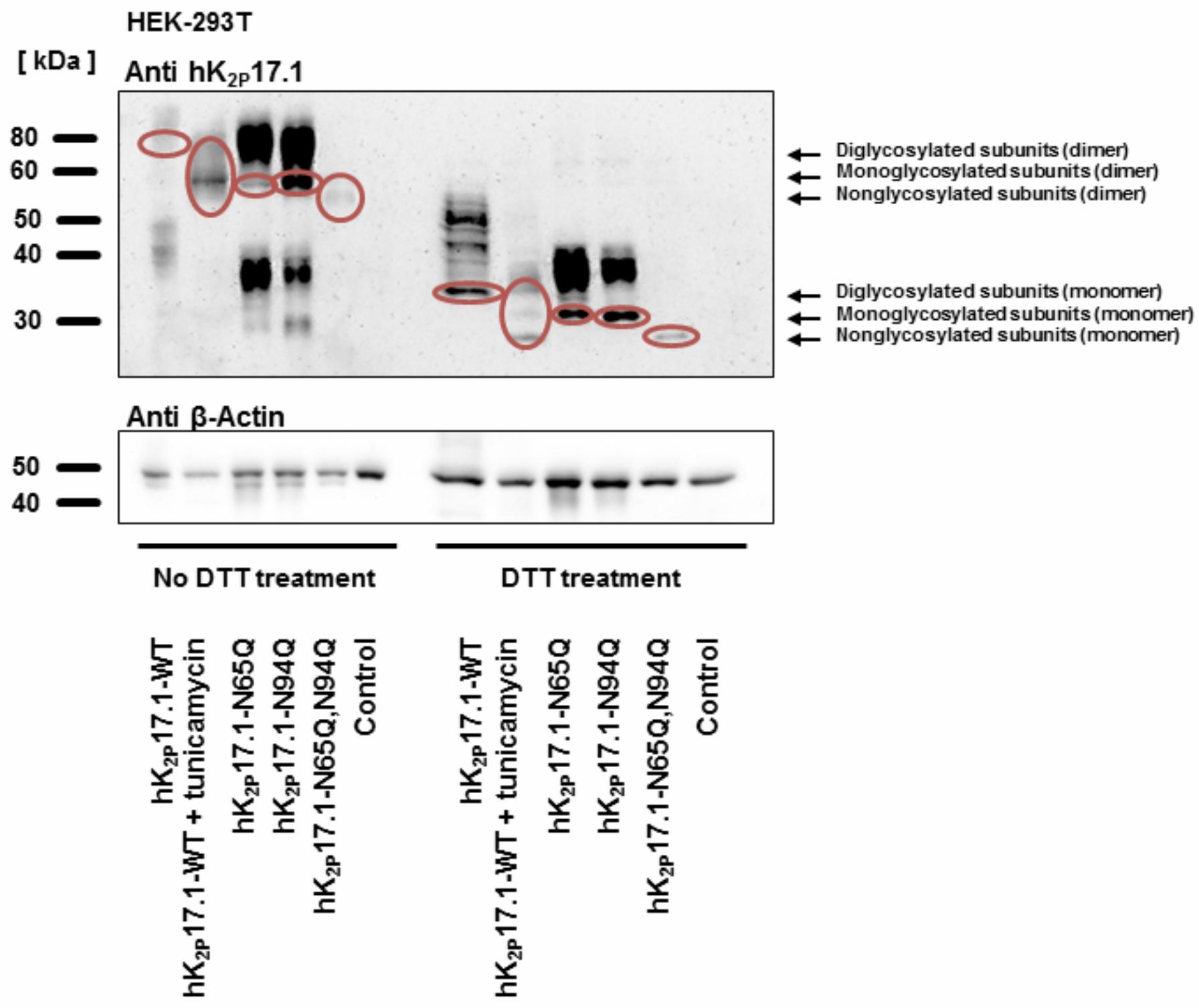
Supplemental figure 2: Disruption of hK2P17.1 N-glycosylation by asparagine to glutamine mutagenesis does not prevent channel dimerization hK2P17.1-WT, hK2P17.1-N65Q, hK2P17.1-N94Q or hK2P17.1-N65Q,N94Q channel subunits were heterologously expressed in HEK-239T cells and subjected to SDS-PAGE either without (left) or with (right) DTT treatment. For the purpose of clear presentation specific bands are marked in red. Note that hK2P17.1-N65Q, hK2P17.1-N94Q and hK2P17.1-N65Q,N94Q mutant constructs can be detected as dimers, too. Non-transfected negative control experiments and samples of cells grown in the presence of the antibiotic N-glycosylation inhibitor tunicamycin (1 μg/ml) have been included as denoted. |
|
|
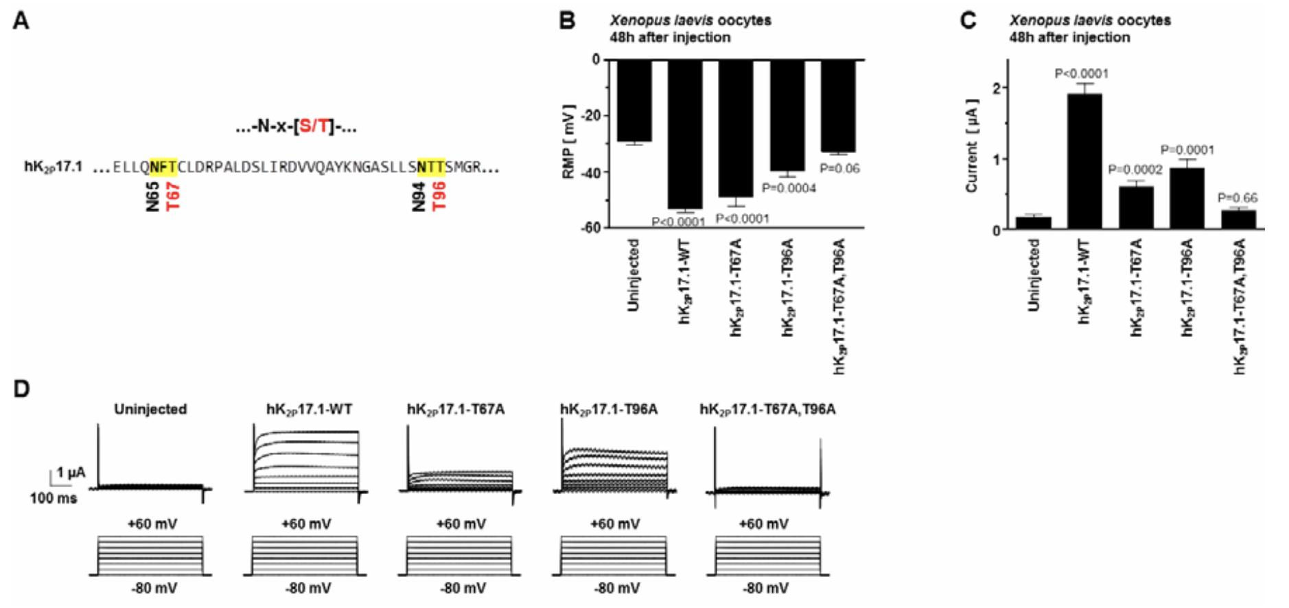
Supplement figure 3: Disruption of hK2P17.1 N-glycosylation by alanine-mutagenesis of the N+2 amino acid of the N-glycosylation consensus motive (A) Amino acid (AA) sequence of hK2P17.1, threonine residues 67 and 96 as essential parts of the N-glycosylation consensus motives (N-x-[S/T], where x can be any AA except proline) around asparagine 65 and 94 are highlighted. (B) Xenopus oocytes expressing hK2P17.1-WT, hK2P17.1-T67A or hK2P17.1-T96A display resting membrane potential (RMP)hyperpolarization while expression of hK2P17.1-T67A,T96A double mutant constructs does not result in statistically significant changes of the RMP.(C) Single mutant channel subunits hK2P17.1-T67A and hK2P17.1-T96A give rise to outward potassium currents, when expressed in Xenopus oocytes. After injection of hK2P17.1-T67A,T96A cRNA potassium currents did not differ from uninjected oocytes. (D)Representative families of current traces, elicited by the pulse protocols depicted. All measurements were performed 48h after cRNA injection using the pulse protocol provided. Data are presented as mean ± SEM. P-values of two-tailed students t-tests vs. uninjected cells are given as inserts. Dashed lines indicate 0 mV. |
References [+] :
Arnold,
The SWISS-MODEL workspace: a web-based environment for protein structure homology modelling.
2006, Pubmed
Arnold, The SWISS-MODEL workspace: a web-based environment for protein structure homology modelling. 2006, Pubmed
Baycin-Hizal, Physiologic and pathophysiologic consequences of altered sialylation and glycosylation on ion channel function. 2014, Pubmed
Biasini, SWISS-MODEL: modelling protein tertiary and quaternary structure using evolutionary information. 2014, Pubmed
Brohawn, Crystal structure of the human K2P TRAAK, a lipid- and mechano-sensitive K+ ion channel. 2012, Pubmed
Chai, Physiological genomics identifies genetic modifiers of long QT syndrome type 2 severity. 2018, Pubmed
Decher, Characterization of TASK-4, a novel member of the pH-sensitive, two-pore domain potassium channel family. 2001, Pubmed , Xenbase
Domingues-Montanari, KCNK17 genetic variants in ischemic stroke. 2010, Pubmed
Egenberger, N-linked glycosylation determines cell surface expression of two-pore-domain K+ channel TRESK. 2010, Pubmed , Xenbase
Enyedi, Molecular background of leak K+ currents: two-pore domain potassium channels. 2010, Pubmed
Feliciangeli, The family of K2P channels: salient structural and functional properties. 2015, Pubmed
Freeman, Glycosylation influences gating and pH sensitivity of I(sK). 2000, Pubmed
Freeze, Genetic defects in the human glycome. 2006, Pubmed
Friedrich, Gain-of-function mutation in TASK-4 channels and severe cardiac conduction disorder. 2014, Pubmed , Xenbase
Gehrmann, Cardiomyopathy in congenital disorders of glycosylation. 2003, Pubmed
Gierten, Regulation of two-pore-domain (K2P) potassium leak channels by the tyrosine kinase inhibitor genistein. 2008, Pubmed , Xenbase
Goldstein, Potassium leak channels and the KCNK family of two-P-domain subunits. 2001, Pubmed
Goldstein, Functional mutagenesis screens reveal the 'cap structure' formation in disulfide-bridge free TASK channels. 2016, Pubmed , Xenbase
Guex, Automated comparative protein structure modeling with SWISS-MODEL and Swiss-PdbViewer: a historical perspective. 2009, Pubmed
He, Glycosylation of beta(1)-adrenergic receptors regulates receptor surface expression and dimerization. 2002, Pubmed
He, Association of variants in KCNK17 gene with ischemic stroke and cerebral hemorrhage in a Chinese population. 2014, Pubmed
Hegle, Evolutionary emergence of N-glycosylation as a variable promoter of HCN channel surface expression. 2010, Pubmed
Ketchum, A new family of outwardly rectifying potassium channel proteins with two pore domains in tandem. 1995, Pubmed , Xenbase
Khanna, Glycosylation increases potassium channel stability and surface expression in mammalian cells. 2001, Pubmed , Xenbase
Kiefer, The SWISS-MODEL Repository and associated resources. 2009, Pubmed
Kisselbach, Enhancement of K2P2.1 (TREK1) background currents expressed in Xenopus oocytes by voltage-gated K+ channel β subunits. 2012, Pubmed , Xenbase
Kuo, Tunicamycin--an inhibitor of yeast glycoprotein synthesis. 1974, Pubmed
Lamothe, Glycosylation stabilizes hERG channels on the plasma membrane by decreasing proteolytic susceptibility. 2019, Pubmed
Lamothe, Glycosylation stabilizes hERG channels on the plasma membrane by decreasing proteolytic susceptibility. 2018, Pubmed
Lesage, TWIK-1, a ubiquitous human weakly inward rectifying K+ channel with a novel structure. 1996, Pubmed , Xenbase
Ma, The rs10947803 SNP of KCNK17 is associated with cerebral hemorrhage but not ischemic stroke in a Chinese population. 2013, Pubmed
Mant, N-glycosylation-dependent control of functional expression of background potassium channels K2P3.1 and K2P9.1. 2013, Pubmed
McGrath, Guidelines for reporting experiments involving animals: the ARRIVE guidelines. 2010, Pubmed
Miller, Crystal structure of the human two-pore domain potassium channel K2P1. 2012, Pubmed
Ohtsubo, Glycosylation in cellular mechanisms of health and disease. 2006, Pubmed
Petrecca, N-linked glycosylation sites determine HERG channel surface membrane expression. 1999, Pubmed
Schmidt, Inverse remodelling of K2P3.1 K+ channel expression and action potential duration in left ventricular dysfunction and atrial fibrillation: implications for patient-specific antiarrhythmic drug therapy. 2017, Pubmed
Schmidt, Upregulation of K(2P)3.1 K+ Current Causes Action Potential Shortening in Patients With Chronic Atrial Fibrillation. 2015, Pubmed
Schmidt, Palmitylation, sulfation, and glycosylation of the alpha subunit of the sodium channel. Role of post-translational modifications in channel assembly. 1987, Pubmed
Schneider, NIH Image to ImageJ: 25 years of image analysis. 2012, Pubmed
Seyler, Vernakalant activates human cardiac K(2P)17.1 background K(+) channels. 2014, Pubmed , Xenbase
Shi, Differential asparagine-linked glycosylation of voltage-gated K+ channels in mammalian brain and in transfected cells. 1999, Pubmed
Sievers, Fast, scalable generation of high-quality protein multiple sequence alignments using Clustal Omega. 2011, Pubmed
Tarentino, Deglycosylation of asparagine-linked glycans by peptide:N-glycosidase F. 1985, Pubmed
Thornhill, Expression of Kv1.1 delayed rectifier potassium channels in Lec mutant Chinese hamster ovary cell lines reveals a role for sialidation in channel function. 1996, Pubmed
Wiedmann, Atrial fibrillation and heart failure-associated remodeling of two-pore-domain potassium (K2P) channels in murine disease models: focus on TASK-1. 2018, Pubmed , Xenbase
Wiedmann, Therapeutic targeting of two-pore-domain potassium (K(2P)) channels in the cardiovascular system. 2016, Pubmed
