Click here to close
Hello! We notice that you are using Internet Explorer, which is not supported by Xenbase and may cause the site to display incorrectly.
We suggest using a current version of Chrome,
FireFox, or Safari.
Spindle-F-actin interactions in mitotic spindles in an intact vertebrate epithelium.
Kita AM
,
Swider ZT
,
Erofeev I
,
Halloran MC
,
Goryachev AB
,
Bement WM
.
???displayArticle.abstract???
Mitotic spindles are well known to be assembled from and dependent on microtubules. In contrast, whether actin filaments (F-actin) are required for or are even present in mitotic spindles has long been controversial. Here we have developed improved methods for simultaneously preserving F-actin and microtubules in fixed samples and exploited them to demonstrate that F-actin is indeed associated with mitotic spindles in intact Xenopus laevis embryonic epithelia. We also find that there is an "F-actin cycle," in which the distribution and organization of spindle F-actin changes over the course of the cell cycle. Live imaging using a probe for F-actin reveals that at least two pools of F-actin are associated with mitotic spindles: a relatively stable internal network of cables that moves in concert with and appears to be linked to spindles, and F-actin "fingers" that rapidly extend from the cell cortex toward the spindle and make transient contact with the spindle poles. We conclude that there is a robust endoplasmic F-actin network in normal vertebrate epithelial cells and that this network is also a component of mitotic spindles. More broadly, we conclude that there is far more internal F-actin in epithelial cells than is commonly believed.
FIGURE 1:. Comparison of fixation protocols for preservation of endoplasmic F-actin. (A) Sample stained with phalloidin after overnight washing. Cortical F-actin is abundant and internal F-actin is sparse and disorganized. (Aâ²) Orthogonal view of the epithelium in A. (B) PDA-fixed sample. Cortical and endoplasmic F-actin are abundant. F-actin cables extend from the nucleus (empty arrowhead), run parallel to the nucleus (solid arrowheads), and are organized in spindle-like structures (arrows). (Bâ²) Orthogonal view of epithelium shown in B; arrows point to the same structure seen in B. (CâH) PDA-fixed cells. (C) Mitotic cell with F-actin cable extending from a spindle-like structure toward cortex. (D) Interphase cell with F-actin cables emanating from one side of the nucleus. (E) Interphase cell with F-actin cables emanating from the nucleus. (F) Mitotic cell with F-actin cables organized in spindle shape. (G) Mitotic cell with F-actin cables organized in spindle shape. (H) Presumptive telophase cell with extensive endoplasmic F-actin cables. (I) Interphase, metaphase, and telophase zebrafish blastomeres fixed with the PDA protocol showing abundant endoplasmic F-actin; arrows and arrowheads mark apparently identical structures to those seen in B. (J) Metaphase and telophase RPE cells fixed with the PDA protocol showing abundant endoplasmic F-actin; arrows mark apparent spindle poles. Scale bars = 10 µm.
FIGURE 2:. Mitotic spindle-associated F-actin in fixed samples. (A) PDA-fixed X. laevis epithelial cells labeled for DNA (mCherry-H2B, blue), microtubules (MTs; antiâα-tubulin, magenta), and F-actin (phalloidin, green). Clusters of F-actin punctae (solid arrowheads) are evident throughout the cell cycle as are F-actin cables (empty arrowheads). (B) Metaphase cells prepared as in A; F-actin punctae concentrate around spindle poles; bright F-actin cables run from the cortex toward the spindle poles (arrows). (C) PDA-fixed cells without anti-tubulin staining. In late G2 cables and punctae are abundant; in metaphase a long, bright cable (arrows) runs from the cortex toward the expected site of the spindle pole; in anaphase cables run between separating sister chromosomes. (D) Paraformaldehyde fixed, methanol extracted samples stained for microtubules (antiâα-tubulin, magenta) and actin (antiâγ-actin, green) have both spindle-associated F-actin cables and punctae. (E) Cold-acetoneâfixed cells double labeled for DNA (mCherry-H2B, magenta), and F-actin (phalloidin, green) have spindle-associated F-actin cables and punctae. Scale bars = 10 µm.
FIGURE 3:. F-actin is coupled to the mitotic spindle. (A) Top, still image from a movie of live X. laevis epithelial cell expressing GFP-UtrCH (UtrCH, green) and mCh-α-tubulin (α-tub, magenta). Bottom, UtrCH alone. (Aâ²) Kymograph drawn from the white rectangle in A showing parallel oscillations of UtrCH and α-tubulin (see Supplemental Movie 1). (B) Still images from the sample prepared as in A; optical flow field for each probe overlaid on each image (white arrows). Horizontal scale bars = 10 µm; vertical scale bar = 2 min. (C) Scatter plot showing correlation coefficients for optical flow of GFP-UtrCH and mCh-α-tubulin. N = 17 cells from 12 different embryos; bars represent mean ± SD.
FIGURE 4:. Spindle poleâtargeted F-actin fingers. (A) Top, still image from a movie of live X. laevis epithelial cell expressing GFP-UtrCH (UtrCH, green) and mCh-α-tubulin (α-tub, magenta). Bottom, UtrCH alone. Bright F-actin âfingerâ (arrowhead) extends from the cortex toward the spindle pole. (Aâ²) Vertical montage of 23 frames from the white rectangle in A showing the extension and retraction dynamics of a single F-actin finger (see Supplemental Movie 2). (B) Montage of the cell prepared as in A showing the dynamics of an F-actin finger (see Supplemental Movie 2). (C) Montage of the cell prepared as in A showing several F-actin fingers (see Supplemental Movie 2). Scale bars = 10 µm. Time in min:s. (D) Schematic representation of angles measured to determine the spindle pole targeting of F-actin fingers. (Dâ²) Scatterplot showing measured angles; n = 62 fingers from 40 different cells in 16 embryos; ***, P < 0.0001; bars represent mean ± SD.
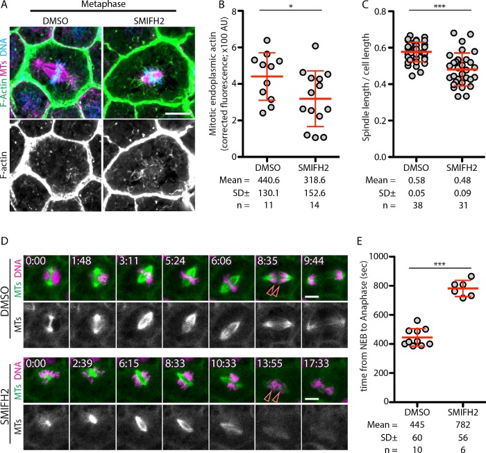
FIGURE 5:. A formin inhibitor perturbs spindle F-actin, spindle length, and mitotic duration. (A) Images of PDA-fixed X. laevis epithelial cells labeled for DNA (mCherry-H2B, blue), microtubules (MTs; antiâα-tubulin, magenta), and F-actin (phalloidin, green) after treatment with SMIFH2 or DMSO. Scale bars = 10 µm. (B) SMIFH2-induced loss of spindle F-actin. Each dot represents a single cell (n = 11 cells from two DMSO-treated embryos and 14 cells from three SMIFH2-treated embryos), *, P = 0.045; bars represent mean ± SD. (C) SMIFH2-induced spindle shortening. N = 38 cells from nine DMSO-treated embryos and 31 cells from eight SMIFH2-treated embryos; ***, P < 0.0001; bars represent mean ± SD. (D) Images from a movie of X. laevis epithelial cells coexpressing GFP-α-tubulin (abbreviated MTs, green) and mCh-H2B (DNA, magenta) and treated either with SMIFH2 or DMSO. Empty arrowheads mark the location of the separating anaphase chromosomes. Scale bars = 10 µm. Time is in min:s. (E) SMIFH2-induced lengthening of mitosis as measured from nuclear envelope breakdown to anaphase (n = 10 cells from six DMSO-treated embryos and six cells from four SMIFH2-treated embryos); ***, P < 0.0001; bars represent mean ± SD.
Supplementary Figure 1
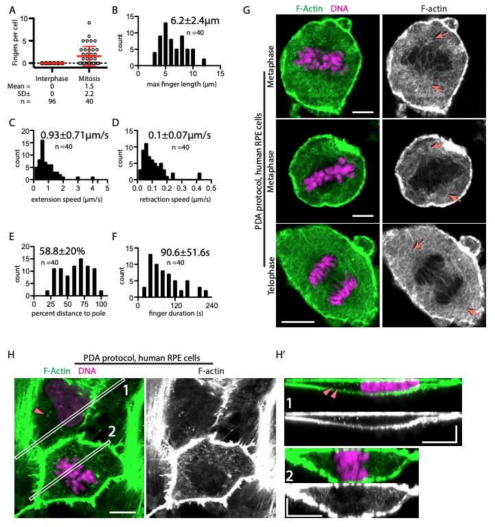
A. Scatterplot showing the occurrence of fingers in Xenops laevis epithelial cells in interphase (0±0 fingers) vs metaphase (1.5±2.2 fingers). B-F. Histograms showing the distribution of B. finger lengths, C. extension speeds, D. retraction speeds, E. percent distance spanned to the spindle pole, and F. total duration. Values on histograms represent mean±SD. G. Metaphase and telophase RPE cells fixed with the PDA protocol showing different degrees of F-actin occupying the mitotic spindle (presumptive spindle poles are marked with arrows). H. Interphase and metaphase RPE cells fixed with the PDA protocol. The arrowhead marks clear cytoplasmic punctae not obviously seen in mitotic cells. Hâ. Orthogonal views of the regions boxed in H showing cytoplasmic punctae in the interphase cell (1; arrowheads) and a robust endoplasmic network of actin in the metaphase cell (2). Horizontal scale bars = 10µm, vertical scale bars = 5µm.
Abràmoff,
Objective quantification of the motion of soft tissues in the orbit.
2000, Pubmed
Abràmoff,
Objective quantification of the motion of soft tissues in the orbit.
2000,
Pubmed
Aubin,
Analysis of actin and microfilament-associated proteins in the mitotic spindle and cleavage furrow of PtK2 cells by immunofluorescence microscopy. A critical note.
1979,
Pubmed
Azoury,
Spindle positioning in mouse oocytes relies on a dynamic meshwork of actin filaments.
2008,
Pubmed
Barak,
Differential staining of actin in metaphase spindles with 7-nitrobenz-2-oxa-1,3-diazole-phallacidin and fluorescent DNase: is actin involved in chromosomal movement?
1981,
Pubmed
Burdyniuk,
F-Actin nucleated on chromosomes coordinates their capture by microtubules in oocyte meiosis.
2018,
Pubmed
Burkel,
Versatile fluorescent probes for actin filaments based on the actin-binding domain of utrophin.
2007,
Pubmed
,
Xenbase
Cande,
A comparison of the distribution of actin and tubulin in the mammalian mitotic spindle as seen by indirect immunofluorescence.
1977,
Pubmed
Chakrabarti,
INF2-mediated actin polymerization at the ER stimulates mitochondrial calcium uptake, inner membrane constriction, and division.
2018,
Pubmed
Danilchik,
Requirement for microtubules in new membrane formation during cytokinesis of Xenopus embryos.
1998,
Pubmed
,
Xenbase
Davenport,
Membrane dynamics during cellular wound repair.
2016,
Pubmed
,
Xenbase
Farina,
The centrosome is an actin-organizing centre.
2016,
Pubmed
Farina,
Local actin nucleation tunes centrosomal microtubule nucleation during passage through mitosis.
2019,
Pubmed
Fishkind,
Orientation and three-dimensional organization of actin filaments in dividing cultured cells.
1993,
Pubmed
Forer,
Actin in spindles of Haemanthus katherinae endosperm. II. Distribution of actin in chromosomal spindle fibres, determined by analysis of serial sections.
1979,
Pubmed
Gard,
Organization, nucleation, and acetylation of microtubules in Xenopus laevis oocytes: a study by confocal immunofluorescence microscopy.
1991,
Pubmed
,
Xenbase
Gawadi,
Actin in the mitotic spindle.
1971,
Pubmed
Henty-Ridilla,
Accelerated actin filament polymerization from microtubule plus ends.
2016,
Pubmed
Henty-Ridilla,
Profilin Directly Promotes Microtubule Growth through Residues Mutated in Amyotrophic Lateral Sclerosis.
2017,
Pubmed
Herman,
Comparison of purified anti-actin and fluorescent-heavy meromyosin staining patterns in dividing cells.
1979,
Pubmed
Higashida,
Actin polymerization-driven molecular movement of mDia1 in living cells.
2004,
Pubmed
,
Xenbase
Inoue,
Actin filaments regulate microtubule growth at the centrosome.
2019,
Pubmed
Isogai,
SMIFH2 has effects on Formins and p53 that perturb the cell cytoskeleton.
2015,
Pubmed
Kim,
Small molecule inhibitor of formin homology 2 domains (SMIFH2) reveals the roles of the formin family of proteins in spindle assembly and asymmetric division in mouse oocytes.
2015,
Pubmed
Kimura,
Centrosomes at M phase act as a scaffold for the accumulation of intracellular ubiquitinated proteins.
2014,
Pubmed
Korobova,
An actin-dependent step in mitochondrial fission mediated by the ER-associated formin INF2.
2013,
Pubmed
Larson,
Automated mitotic spindle tracking suggests a link between spindle dynamics, spindle orientation, and anaphase onset in epithelial cells.
2017,
Pubmed
,
Xenbase
Loughlin,
Katanin contributes to interspecies spindle length scaling in Xenopus.
2011,
Pubmed
,
Xenbase
Magidson,
Adaptive changes in the kinetochore architecture facilitate proper spindle assembly.
2015,
Pubmed
Martin,
Tea4p links microtubule plus ends with the formin for3p in the establishment of cell polarity.
2005,
Pubmed
Miller,
Regulation of cytokinesis by Rho GTPase flux.
2009,
Pubmed
,
Xenbase
Mogessie,
Actin protects mammalian eggs against chromosome segregation errors.
2017,
Pubmed
Negishi,
Physical association between a novel plasma-membrane structure and centrosome orients cell division.
2016,
Pubmed
Nejedla,
Profilin connects actin assembly with microtubule dynamics.
2016,
Pubmed
Nousiainen,
Phosphoproteome analysis of the human mitotic spindle.
2006,
Pubmed
Obino,
Actin nucleation at the centrosome controls lymphocyte polarity.
2016,
Pubmed
Plessner,
Centrosomal Actin Assembly Is Required for Proper Mitotic Spindle Formation and Chromosome Congression.
2019,
Pubmed
Plessner,
Dynamizing nuclear actin filaments.
2019,
Pubmed
Rizvi,
Identification and characterization of a small molecule inhibitor of formin-mediated actin assembly.
2009,
Pubmed
Rosenblatt,
Myosin II-dependent cortical movement is required for centrosome separation and positioning during mitotic spindle assembly.
2004,
Pubmed
Rosero,
AtFH1 formin mutation affects actin filament and microtubule dynamics in Arabidopsis thaliana.
2013,
Pubmed
Roth-Johnson,
Interaction between microtubules and the Drosophila formin Cappuccino and its effect on actin assembly.
2014,
Pubmed
Sandquist,
An interaction between myosin-10 and the cell cycle regulator Wee1 links spindle dynamics to mitotic progression in epithelia.
2018,
Pubmed
,
Xenbase
Sandquist,
And the dead shall rise: actin and myosin return to the spindle.
2011,
Pubmed
,
Xenbase
Sanger,
Presence of actin during chromosomal movement.
1975,
Pubmed
Schindelin,
Fiji: an open-source platform for biological-image analysis.
2012,
Pubmed
Schloss,
Myosin subfragment binding for the localization of actin-like microfilaments in cultured cells. A light and electron microscope study.
1977,
Pubmed
Schuh,
A new model for asymmetric spindle positioning in mouse oocytes.
2008,
Pubmed
Seagull,
Microfilaments: dynamic arrays in higher plant cells.
1987,
Pubmed
Sider,
Direct observation of microtubule-f-actin interaction in cell free lysates.
1999,
Pubmed
,
Xenbase
Silverman-Gavrila,
Evidence that actin and myosin are involved in the poleward flux of tubulin in metaphase kinetochore microtubules of crane-fly spermatocytes.
2000,
Pubmed
Skop,
Dissection of the mammalian midbody proteome reveals conserved cytokinesis mechanisms.
2004,
Pubmed
Sonnemann,
Cytoplasmic gamma-actin is not required for skeletal muscle development but its absence leads to a progressive myopathy.
2006,
Pubmed
Spracklen,
The pros and cons of common actin labeling tools for visualizing actin dynamics during Drosophila oogenesis.
2014,
Pubmed
Théry,
The extracellular matrix guides the orientation of the cell division axis.
2005,
Pubmed
Thévenaz,
A pyramid approach to subpixel registration based on intensity.
1998,
Pubmed
Toyoshima,
Integrin-mediated adhesion orients the spindle parallel to the substratum in an EB1- and myosin X-dependent manner.
2007,
Pubmed
Weber,
A microtubule-binding myosin required for nuclear anchoring and spindle assembly.
2004,
Pubmed
,
Xenbase
Woolner,
Myosin-10 and actin filaments are essential for mitotic spindle function.
2008,
Pubmed
,
Xenbase
Yu,
Visualization of actin cytoskeletal dynamics during the cell cycle in tobacco (Nicotiana tabacum L. cv Bright Yellow) cells.
2006,
Pubmed