Click here to close
Hello! We notice that you are using Internet Explorer, which is not supported by Xenbase and may cause the site to display incorrectly.
We suggest using a current version of Chrome,
FireFox, or Safari.
Mol Biol Evol
2019 Oct 01;3610:2265-2276. doi: 10.1093/molbev/msz145.
Show Gene links
Show Anatomy links
Skeletal Mineralization in Association with Type X Collagen Expression Is an Ancestral Feature for Jawed Vertebrates.
Debiais-Thibaud M, Simion P, Ventéo S, Muñoz D, Marcellini S, Mazan S, Haitina T.
???displayArticle.abstract???
In order to characterize the molecular bases of mineralizing cell evolution, we targeted type X collagen, a nonfibrillar network forming collagen encoded by the Col10a1 gene. It is involved in the process of endochondral ossification in ray-finned fishes and tetrapods (Osteichthyes), but until now unknown in cartilaginous fishes (Chondrichthyes). We show that holocephalans and elasmobranchs have respectively five and six tandemly duplicated Col10a1 gene copies that display conserved genomic synteny with osteichthyan Col10a1 genes. All Col10a1 genes in the catshark Scyliorhinus canicula are expressed in ameloblasts and/or odontoblasts of teeth and scales, during the stages of extracellular matrix protein secretion and mineralization. Only one duplicate is expressed in the endoskeletal (vertebral) mineralizing tissues. We also show that the expression of type X collagen is present in teeth of two osteichthyans, the zebrafish Danio rerio and the western clawed frog Xenopus tropicalis, indicating an ancestral jawed vertebrate involvement of type X collagen in odontode formation. Our findings push the origin of Col10a1 gene prior to the divergence of osteichthyans and chondrichthyans, and demonstrate its ancestral association with mineralization of both the odontode skeleton and the endoskeleton.
Fig. 1. Conserved synteny between Col10a1 genomic region in osteichthyan species: human, Xenopus, coelacanth, spotted gar, zebrafish; and region containing Col10a1 gene duplicates (numbered .1â.8) in chondrichthyan species: elephant shark, catshark, whale shark, and thorny skate. Genomic data for osteichthyan species were extracted from public databases (Ensembl, NCBI, XenBase) and analyzed to reconstruct the synteny blocks of duplicated Col10a1 genes in chondrichthyans. Distances are to scale within each species but may differ between species. Abbreviation: ex, exon.
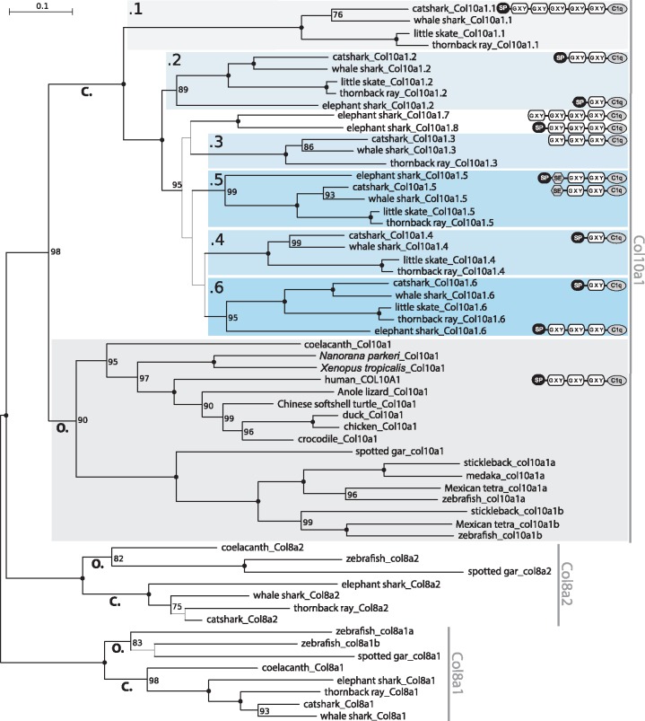
Fig. 2. Maximum likelihood phylogenetic tree based on analysis of Col10a1 nucleotide sequences with GTR+R4+F evolution model in IQ-TREE. Bipartition support was evaluated by 100 bootstrap replicates. Maximum support is shown by filled circles. Bootstrap supports below 75 are not displayed, and the branch thickness of their corresponding bipartition was decreased. Col8a1 and Col8a2 genes were used as outgroups and tree was rooted following Aldea et al. (2013). Predicted protein domains for catshark, elephant shark, and human Col10a1 sequences are displayed next to the gene names. Protein domains are labeled as SPâsignal peptide, GXYâcollagen triple alpha helix repeat, C1qâcomplement component 1q domain, and SEâserine-rich, acidic domain. Abbreviations: C., Chondrichthyes (cartilaginous fishes); O., Osteichthyes (bony fishes).
Fig. 3. Histology and in situ hybridization on cryosections of catshark Scyliorhinus canicula skeletal tissues at stage 33. (A, B, C, V) HematoxylinâEosinâSaffron (HES) histological staining. (DâU) Expression of Col10a1 duplicates in developing teeth and scales of catshark detected with probes specific for each duplicate. Dotted lines indicate the mesenchymal compartment limits. Asterisk marks the mineralizing matrix, often seen as empty space due to decalcification. (W, X) Expression of Col10a1.4 duplicate in comparison to Col2a1 in mineralizing vertebral tissues of catshark. Black arrowhead in the neural arch points to the site of globular mineralization; open arrowhead points to the site of lamellar mineralization; black arrowhead in the vertebral body points to the site of fibrous mineralization. Scale bars: 50âµm (AâU), 200âµm (VâX). Abbreviations: mat. amel., maturation stage ameloblasts; Mâs, Meckelâs cartilage; notoch, notochord; od., odontoblasts; sec. amel., secretory ameloblasts.
Fig. 4. Expression of zebrafish col10a1a and col10a1b and Xenopus Col10a1 during tooth development detected with in situ hybridization. (A, B) col10a1a expression in whole-mount zebrafish larvae at 4 and 6âdays post fertilization (dpf). (C) col10a1a expression in post in situ paraffin sections of zebrafish larvae at 5âdpf. (D, E) col10a1b expression in whole-mount zebrafish larvae at 4 and 6âdpf. (F) col10a1b expression in post in situ paraffin sections of zebrafish larvae at 4âdpf. (G) HE staining of a longitudinal section through a developing tooth bud of a Xenopus larva at stage NF57. (H, I) Col10a1 expression in Xenopus tooth bud on successive transversal sections. Open arrowheads point at developing pharyngeal teeth and asterisk marks the mineralizing matrix. Scale bars: 100âµm (A, B, D, E), 50âµm (C, F), 20âµm (G, H, I). Abbreviations: amel., ameloblasts; cl, cleithrum; d, dentary; m, maxilla; od., odontoblasts; op, opercle; p, parasphenoid; sec. amel., secretory ameloblasts.
Fig. 5. Proposed scenario for Col10A1 locus evolution and subfunctionalization. Col10a1 genes with expression in dermal skeleton and/or endoskeleton are marked as green boxes, with expression in odontode skeleton are marked as blue boxes and with unknown expression are marked by gray boxes. Tandem duplication of Col10a1 genes in chondrichthyan ancestor is explained in detail in supplementary figure 2 (Supplementary Material online).
Albertson,
Molecular pedomorphism underlies craniofacial skeletal evolution in Antarctic notothenioid fishes.
2010,
Pubmed Aldea,
Evolution of the vertebrate bone matrix: an expression analysis of the network forming collagen paralogues in amphibian osteoblasts.
2013,
Pubmed
,
Xenbase Arratia,
Vertebral column and associated elements in dipnoans and comparison with other fishes: development and homology.
2001,
Pubmed Assaraf-Weill,
Ameloblasts express type I collagen during amelogenesis.
2014,
Pubmed Atake,
Bone-like features in skate suggest a novel elasmobranch synapomorphy and deep homology of trabecular mineralization patterns.
2019,
Pubmed Baudouin-Gonzalez,
Diverse Cis-Regulatory Mechanisms Contribute to Expression Evolution of Tandem Gene Duplicates.
2017,
Pubmed Bolger,
Trimmomatic: a flexible trimmer for Illumina sequence data.
2014,
Pubmed Bottini,
Matrix vesicles from chondrocytes and osteoblasts: Their biogenesis, properties, functions and biomimetic models.
2018,
Pubmed Bray,
Near-optimal probabilistic RNA-seq quantification.
2016,
Pubmed Burge,
Prediction of complete gene structures in human genomic DNA.
1997,
Pubmed Cervantes-Diaz,
Evolutionary origin of endochondral ossification: the transdifferentiation hypothesis.
2017,
Pubmed Criswell,
Embryonic development of the axial column in the little skate, Leucoraja erinacea.
2017,
Pubmed Dean,
Mineralized cartilage in the skeleton of chondrichthyan fishes.
2006,
Pubmed Eames,
Skeletogenesis in the swell shark Cephaloscyllium ventriosum.
2007,
Pubmed Eames,
Evolution of the osteoblast: skeletogenesis in gar and zebrafish.
2012,
Pubmed Enault,
Molecular footprinting of skeletal tissues in the catshark Scyliorhinus canicula and the clawed frog Xenopus tropicalis identifies conserved and derived features of vertebrate calcification.
2015,
Pubmed
,
Xenbase Enault,
Evolution of dental tissue mineralization: an analysis of the jawed vertebrate SPARC and SPARC-L families.
2018,
Pubmed
,
Xenbase Filipek-Górniok,
Expression of chondroitin/dermatan sulfate glycosyltransferases during early zebrafish development.
2013,
Pubmed Finn,
InterPro in 2017-beyond protein family and domain annotations.
2017,
Pubmed Gómez-Picos,
On the evolutionary relationship between chondrocytes and osteoblasts.
2015,
Pubmed Grabherr,
Full-length transcriptome assembly from RNA-Seq data without a reference genome.
2011,
Pubmed Hahn,
Distinguishing among evolutionary models for the maintenance of gene duplicates.
2009,
Pubmed Irisarri,
Phylotranscriptomic consolidation of the jawed vertebrate timetree.
2017,
Pubmed Jacenko,
Spondylometaphyseal dysplasia in mice carrying a dominant negative mutation in a matrix protein specific for cartilage-to-bone transition.
1993,
Pubmed Karimi,
Xenbase: a genomic, epigenomic and transcriptomic model organism database.
2018,
Pubmed
,
Xenbase Kawasaki,
The SCPP gene repertoire in bony vertebrates and graded differences in mineralized tissues.
2009,
Pubmed
,
Xenbase Kemp,
Ameloblastic secretion and calcification of the enamel layer in shark teeth.
1985,
Pubmed Kirsch,
Stimulation of calcification of growth plate cartilage matrix vesicles by binding to type II and X collagens.
1994,
Pubmed Kwan,
Abnormal compartmentalization of cartilage matrix components in mice lacking collagen X: implications for function.
1997,
Pubmed Laue,
Restriction of retinoic acid activity by Cyp26b1 is required for proper timing and patterning of osteogenesis during zebrafish development.
2008,
Pubmed Marchler-Bauer,
CDD/SPARCLE: functional classification of proteins via subfamily domain architectures.
2017,
Pubmed Margres,
Selection To Increase Expression, Not Sequence Diversity, Precedes Gene Family Origin and Expansion in Rattlesnake Venom.
2017,
Pubmed McIntosh,
Additional mutations of type X collagen confirm COL10A1 as the Schmid metaphyseal chondrodysplasia locus.
1994,
Pubmed Nguyen,
IQ-TREE: a fast and effective stochastic algorithm for estimating maximum-likelihood phylogenies.
2015,
Pubmed Oulion,
Evolution of Hox gene clusters in gnathostomes: insights from a survey of a shark (Scyliorhinus canicula) transcriptome.
2010,
Pubmed Peignoux-Deville,
Evidence for the presence of osseous tissue in dogfish vertebrae.
1982,
Pubmed Peignoux-Deville,
Demonstration of bone resorbing cells in elasmobranchs: Comparison with osteoclasts.
1989,
Pubmed Qu,
New genomic and fossil data illuminate the origin of enamel.
2015,
Pubmed Ranwez,
MACSE: Multiple Alignment of Coding SEquences accounting for frameshifts and stop codons.
2011,
Pubmed Read,
Draft sequencing and assembly of the genome of the world's largest fish, the whale shark: Rhincodon typus Smith 1828.
2017,
Pubmed Schmid,
Developmental acquisition of type X collagen in the embryonic chick tibiotarsus.
1985,
Pubmed Schrider,
Gene copy-number polymorphism in nature.
2010,
Pubmed Seidel,
Ultrastructural and developmental features of the tessellated endoskeleton of elasmobranchs (sharks and rays).
2016,
Pubmed Seidel,
Calcified cartilage or bone? Collagens in the tessellated endoskeletons of cartilaginous fish (sharks and rays).
2017,
Pubmed Simões,
Identification of a promoter element within the zebrafish colXalpha1 gene responsive to runx2 isoforms Osf2/Cbfa1 and til-1 but not to pebp2alphaA2.
2006,
Pubmed Stanke,
AUGUSTUS: a web server for gene prediction in eukaryotes that allows user-defined constraints.
2005,
Pubmed Venkatesh,
Elephant shark genome provides unique insights into gnathostome evolution.
2014,
Pubmed Wyffels,
SkateBase, an elasmobranch genome project and collection of molecular resources for chondrichthyan fishes.
2014,
Pubmed