Click here to close Hello! We notice that you are using Internet Explorer, which is not supported by Xenbase and may cause the site to display incorrectly. We suggest using a current version of Chrome, FireFox, or Safari.
XB-ART-56219
J Hazard Mater 2020 Jan 05;381:120995. doi: 10.1016/j.jhazmat.2019.120995.
Show Gene links Show Anatomy links

Coexposure to environmental concentrations of cis-bifenthrin and graphene oxide: Adverse effects on the nervous system during metamorphic development of Xenopus laevis.

Li M, Zhu J, Fang H, Wang M, Wang Q, Zhou B.


???displayArticle.abstract???
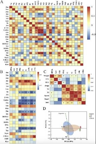
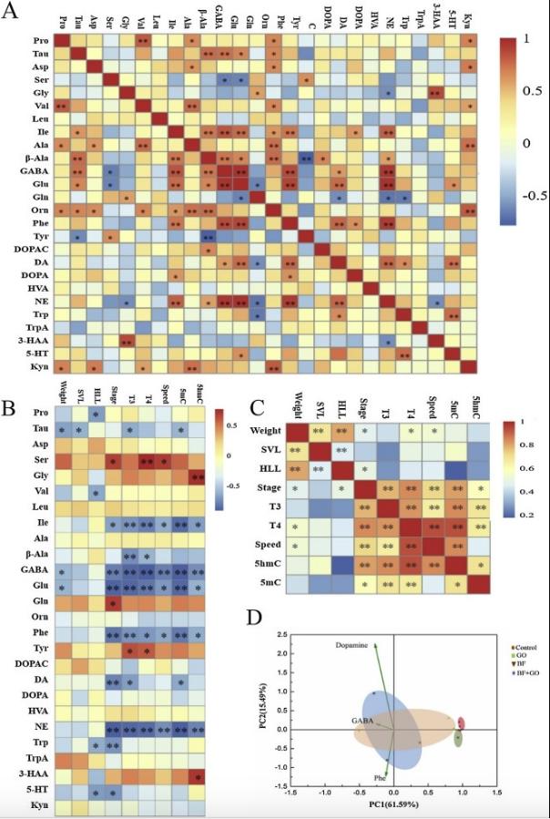
Despite the great concerns associated with the combined biological effects of nanoparticles and insecticides, the current understanding of the corresponding ecological risks remains limited. Xenopus laevis (X. laevis) tadpoles were exposed to various concentrations of typical pyrethroid (cis-bifenthrin; cis-BF), either alone or in combination with graphene oxide (GO), for 21 days. The presence of GO resulted in increased bioconcentration of cis-BF and a higher 1S-enantiomer fraction. Exposure to cis-BF and GO caused further reduction in pre-metamorphic developmental rates and activated dopaminergic, noradrenergic, and serotonergic neurotransmitter systems. Reduced tadpole activity and levels of genomic DNA methylation at cytosine nucleotides (5hmC) were observed in the coexposure groups. These results indicate that GO enhance the bioconcentration of cis-BF and promote the conversion of its 1R-enantiomer to the 1S form, which lead to disruption of neurotransmitter systems as well as interference in metamorphic development.

???displayArticle.pubmedLink??? 31425913
???displayArticle.link??? J Hazard Mater




???attribute.lit??? ???displayArticles.show???