XB-ART-56486
Front Physiol
2019 Jan 01;10:1375. doi: 10.3389/fphys.2019.01375.
Show Gene links
Show Anatomy links
Characterization of a Dopamine Transporter and Its Splice Variant Reveals Novel Features of Dopaminergic Regulation in the Honey Bee.
???displayArticle.abstract???
Dopamine is an important neuromodulator involved in reward-processing, movement control, motivational responses, and other aspects of behavior in most animals. In honey bees (Apis mellifera), the dopaminergic system has been implicated in an elaborate pheromonal communication network between individuals and in the differentiation of females into reproductive (queen) and sterile (worker) castes. Here we have identified and characterized a honey bee dopamine transporter (AmDAT) and a splice variant lacking exon 3 (AmDATΔex3). Both transcripts are present in the adult brain and antennae as well as at lower levels within larvae and ovaries. When expressed separately in the Xenopus oocyte system, AmDAT localizes to the oocyte surface whereas the splice variant is retained at an internal membrane. Oocytes expressing AmDAT exhibit a 12-fold increase in the uptake of [3H]dopamine relative to non-injected oocytes, whereas the AmDATΔex3-expressing oocytes show no change in [3H]dopamine transport. Electrophysiological measurements of AmDAT activity revealed it to be a high-affinity, low-capacity transporter of dopamine. The transporter also recognizes noradrenaline as a major substrate and tyramine as a minor substrate, but does not transport octopamine, L-Dopa, or serotonin. Dopamine transport via AmDAT is inhibited by cocaine in a reversible manner, but is unaffected by octopamine. Co-expression of AmDAT and AmDATΔex3 in oocytes results in a substantial reduction in AmDAT-mediated transport, which was also detected as a significant decrease in the level of AmDAT protein. This down-regulatory effect is not attributable to competition with AmDATΔex3 for ER ribosomes, nor to a general inhibition of the oocyte's translational machinery. In vivo, the expression of both transcripts shows a high level of inter-individual variability. Gene-focused, ultra-deep amplicon sequencing detected methylation of the amdat locus at ten 5'-C-phosphate-G-3' dinucleotides (CpGs), but only in 5-10% of all reads in whole brains or antennae. These observations, together with the localization of the amdat transcript to a few clusters of dopaminergic neurons, imply that amdat methylation is positively linked to its transcription. Our findings suggest that multiple cellular mechanisms, including gene splicing and epigenomic communication systems, may be adopted to increase the potential of a conserved gene to contribute to lineage-specific behavioral outcomes.
???displayArticle.pubmedLink??? 31736791
???displayArticle.pmcLink??? PMC6838227
???displayArticle.link??? Front Physiol
Species referenced: Xenopus
Genes referenced: kit psmd6 rps3a sacs
GO keywords: dopamine transport
???attribute.lit??? ???displayArticles.show???
|
|
Figure 1. The honey bee dopamine transporter (AmDAT). (A) amdat gene model showing the exon and intron junctions of the full-length transcript and its spliced variant, the positions of methylated CpGs (black lollipops), and the regions of four amplicons (top) used for methylation analysis (see the main text and Supplementary Material for more details). The only methylated CpG uncovered by whole-genome methylomics is in exon 11. Protein coding exons are shown in green. (B) The predicted topologies of AmDAT (643 residues; shown in blue) and its splice variant AmDATΔex3 (598 residues; shown in orange). AmDATΔex3 lacks transmembrane domain 2 (TMD2) as well as the following cytosolic loop, resulting in an elongated TMD3. The affected region is shaded dark orange. The orientation of the N-terminus and TMD1 are predicted by TMpred and SPOCTOPUS to be inverted relative to the full-length protein. |
|
|
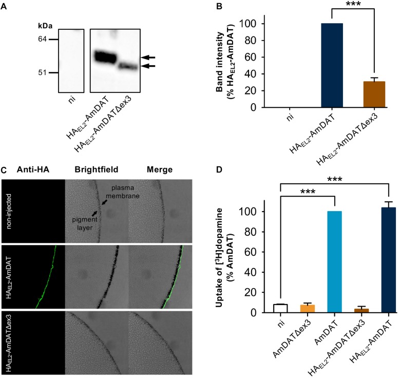
Figure 2. Heterologous expression of AmDAT and AmDATÎex3 in Xenopus oocytes. (A) Detection of HAEL2-AmDAT (â¼55 kDa band indicated by black arrow) and HAEL2-AmDATÎex3 (â¼50 kDa band indicated by black arrow) in oocyte membrane preparations. The samples were prepared on day 3 post-cRNA-injection, separated on a SDS-polyacrylamide gel, and probed with a mouse anti-HA antibody. A preparation of membrane protein from non-injected oocytes (ni) probed with the anti-HA antibody did not produce a band within this region. The image is representative of >3 independent experiments (performed using oocytes from different frogs). (B) Semi-quantification of the HAEL2-AmDAT and HAEL2-AmDATÎex3 proteins in the oocyte membrane. The intensity of the HAEL2-AmDATÎex3 band was expressed as a percentage of the band measured for HAEL2-AmDAT. The data are shown as the mean + SEM from six independent experiments (performed using oocytes from different frogs), within which measurements were averaged from two replicates. (C) Immunofluorescence microscopy of Xenopus oocytes expressing HAEL2-AmDAT or HAEL2-AmDATÎex3. The oocyte plasma membrane lies over a band of granules known as the âpigment layerâ. This layer in turn surrounds a cytoplasm packed with yolk sacs and small endosomal- and lysosomal-type organelles. The expression of HAEL2-AmDAT resulted in a fluorescent band external to the pigment layer, consistent with this protein being present in the oocyte plasma membrane. A fluorescent band was not detected in non-injected oocytes or in oocytes expressing HAEL2-AmDATÎex3, suggesting that the splice variant is retained at an intracellular membrane. The images are representative of at least two independent experiments (performed using oocytes from different frogs), within which images were obtained from a minimum of 3 oocytes per oocyte type. (D) Transport of dopamine via AmDAT and HAEL2-AmDAT. Measurements of [3H]dopamine uptake by oocytes expressing the non-tagged or HA-tagged forms of AmDAT or AmDATÎex3 were performed on day 3 post-cRNA-injection. Non-injected oocytes (ni) were included as the negative control. Dopamine uptake was expressed as a percentage of that measured in oocytes expressing AmDAT. The data are the mean + SEM of 3â4 independent experiments (performed using oocytes from different frogs), within which measurements were made from 10 oocytes per treatment. The capacities of HAEL2-AmDAT and HAEL2-AmDATÎex3 for dopamine transport did not differ significantly from those of their non-tagged counterparts (p > 0.05), consistent with the HA-tag exerting little or no effect upon the functions of these proteins. âââdenotes a significant difference (p < 0.001) between the indicated treatments (one-way ANOVA). |
|
|
Figure 3. Transport properties of AmDAT in Xenopus oocytes. Measurements were conducted with oocytes expressing AmDAT on day 3 post-cRNA-injection. The oocytes were held at a membrane potential of –50 mV and superfused with ND96 (pH 7.4) or ND96 (pH 7.4) containing different monoamines at a final concentration of 100 μM. Each bar represents the mean and SEM of n = 11 oocytes (using oocytes from at least two different frogs). The data were normalised to the current induced by 100 μM dopamine. ∗∗∗denotes a significant difference (p < 0.001) from the dopamine current at 100 μM (one-way ANOVA). (A) Substrate specificity of AmDAT. (B) Inhibition of AmDAT by cocaine. |
|
|
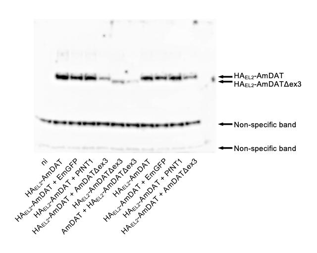
Figure 4. AmDATÎex3 downregulates the AmDAT-mediated uptake of dopamine in Xenopus oocytes. Measurements of [3H]dopamine transport were performed on (A) day 1, (B) day 2, and (C) day 3 post-cRNA-injection. Non-injected oocytes (ni) were included as a negative control, EmGFP and PfNT1 were included as co-injection controls, and oocytes expressing AmDAT served as the positive control. Dopamine uptake was expressed as a percentage of that measured in the AmDAT-expressing oocytes. The component of [3H]dopamine transport attributable to AmDAT was calculated by subtracting the background level of accumulation (i.e., dopamine uptake in non-injected oocytes) from that measured for each of the other oocyte types (the total levels of [3H]dopamine uptake are presented in Supplementary Figure S4). In all panels, the data are the mean + SEM of 3â10 independent experiments (performed using oocytes from different frogs), within which measurements were made from 10 oocytes per treatment. âââ denotes a significant difference (p < 0.001) from the positive control (one-way ANOVA). |
|
|
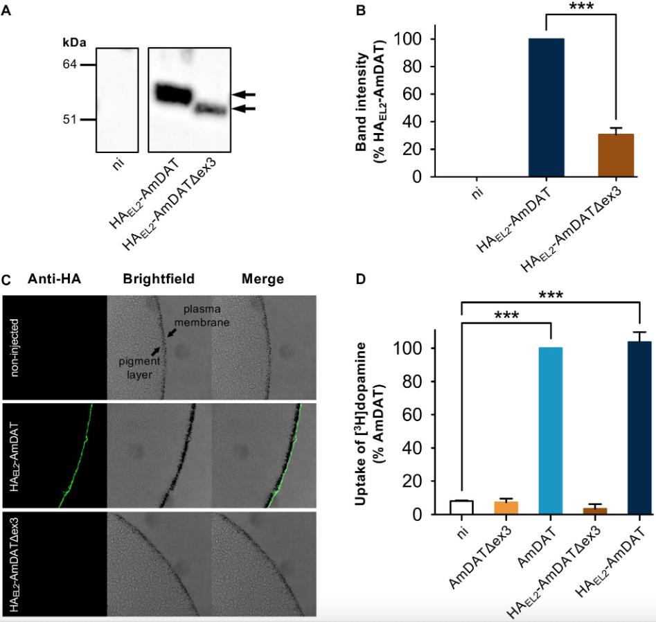
Figure 5. AmDATÎex3 downregulates AmDAT protein levels in Xenopus oocytes. The AmDAT-mediated transport of [3H]dopamine in oocytes expressing the HA-tagged forms of AmDAT or AmDATÎex3 was measured on (A) day 1 and (B) day 3 post-cRNA-injection. Non-injected oocytes (ni) were included as a negative control, EmGFP and PfNT1 were included as co-injection controls, and oocytes expressing AmDAT served as the positive control. Dopamine uptake was expressed as a percentage of that measured in the AmDAT-expressing oocytes. In both panels, the data are the mean + SEM of 3â6 independent experiments (performed using oocytes from different frogs), within which measurements were made from 10 oocytes per treatment. The capacity of HAEL2-AmDAT for dopamine transport, and the ability of HAEL2-AmDATÎex3 to downregulate AmDAT, did not differ significantly from that of its non-tagged counterpart (p > 0.05), consistent with the HA-tag exerting little or no effect upon the functions of these proteins. (C) Detection of the HAEL2-AmDAT (â¼55 kDa band indicated by black arrow) and HAEL2-AmDATÎex3 (â¼50 kDa band indicated by black arrow) proteins in oocyte membrane preparations. These western blot analyses were performed pairwise with the transport assays presented in panel (A). The samples were separated on a SDS-polyacrylamide gel and probed with a mouse anti-HA antibody. The image is representative of >3 independent experiments (performed using oocytes from different frogs) and is shown in full in Supplementary Figure S8. Semi-quantification of the (D,E) HAEL2-AmDAT and (F,G) HAEL2-AmDATÎex3 proteins in the oocyte membrane preparations was performed on day 1 panels (D,F) and day 3 panels (E,G) post-cRNA-injection. Protein band intensities were expressed as a percentage of that measured for the relevant positive control (i.e., oocytes expressing either HAEL2-AmDAT or HAEL2-AmDATÎex3). The data in panels (DâG) are shown as the mean + SEM from 3â8 independent experiments. âââ denotes a significant difference (p < 0.001) from the relevant positive control (one-way ANOVAs). |
|
|
Figure 6. Interindividual variability in the expression of the amdat and amdatΔex3 transcripts. RNAs extracted from single brains were used for qPCR evaluation. Ten individuals were analyzed in each experiment. Refer to the Supplementary Material for further details. |
|
|
Figure S1. Cloning strategy of amdat and amdat∆ex3in. See a detailed description in Supplementary Data and Methods (page 3) |
|
|
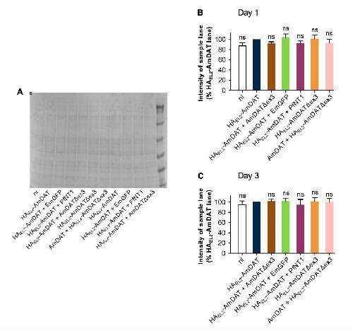
Supplementary Figure 2. Total protein levels in the western blot analyses of oocytes expressing HAEL2-AmDAT or HAEL2-AmDATÎex3. (A) A representative image depicting the total protein present in samples prepared from oocytes expressing HAEL2-AmDAT or HAEL2-AmDATÎex3. Non-injected oocytes (ni) were included as a negative control. Preparations of oocyte membrane proteins were separated on a SDS-polyacrylamide gel and transferred to a nitrocellulose membrane. The proteins were visualised with the MemCodeTM reversible protein stain kit and the image is representative of n = 6. (B) The amount of protein present in each lane was semi-quantified using Image Studio Lite and the resulting values were expressed as a percentage of that measured for the HAEL2-AmDAT lane. Total protein levels are shown as the mean + SEM from 6 independent experiments performed on day 3 post-cRNA-injection. ns, no significant difference (p > 0.05) from the HAEL2-AmDAT lane (one-way ANOVAs). |
|
|
Figure S3A. Response of AmDAT to different concentrations of dopamine Oocytes were injected with AmDAT cRNA and incubated for 3 days. Subsequently, oocytes were held at a membrane potential of -50mV and superfused with ND96 (pH 7.4) alone or ND96 (pH 7.4) containing dopamine at final concentrations indicated above each peak in µM. Plot represents the responses of a single oocyte. Dop: dopamine |
|
|
Figure S3B. Inhibition of dopamine transport by AmDAT by the presence of cocaine. The figure presents an example of the inability of cocaine to produce a current in AmDAT expressing oocytes, supported by a significantly smaller normalised current (Mean 3.4 S.E.M. 1.7 p<0.001). Currents induced with a dopamine/cocaine mix were significantly smaller than currents induced by dopamine alone (Mean 61.6 S.E.M. 4.9 p < 0.001) (Figure 3), indicating the inhibition of AmDAT-mediated dopamine transport by cocaine. Currents could still be induced with dopamine after superfusion with cocaine or a dopamine/cocaine mix, showing that cocaine binds to AmDAT in a reversible manner. |
|
|
Supplementary Figure 4. The uptake of dopamine into oocytes co-expressing AmDAT and AmDATΔex3. Measurements of [3H]dopamine transport were performed on (A) day 1, (B) day 2, and (C) day 3 post-cRNA injection. Non-injected oocytes (ni) were included as a negative control, EmGFP and PfNT1 were included as co-injection controls, and oocytes expressing AmDAT served as the positive control. Dopamine uptake was expressed as a percentage of that measured in AmDAT-expressing oocytes. The rates of dopamine uptake (pmol per oocyte/h) in non-injected oocytes and oocytes expressing AmDAT were 0.33 ± 0.07 and 4.92 ± 1.11 (day 1), 0.34 ± 0.02 and 3.86 ± 1.63 (day 2), and 0.65 ± 0.09 and 7.07 ± 1.37 (day 3), respectively. The data are the mean + SEM of 3–10 independent experiments (performed using oocytes from different frogs), within which measurements were made from 10 oocytes per treatment. *** denotes a significant difference (p < 0.001) from the positive control (one-way ANOVAs). |
|
|
Supplementary Figure 5. The uptake of hypoxanthine into Xenopus oocytes co-expressing PfNT1 with AmDAT or HAEL2-AmDAT. (A,B) Measurements of [3H]hypoxanthine transport were performed on days 1 and 3 post-cRNA-injection. Non-injected oocytes (ni) were included as a negative control, and oocytes expressing PfNT1 served as the positive control. Hypoxanthine uptake was expressed as a percentage of that measured in PfNT1-expressing oocytes. The rates of hypoxanthine uptake (pmol per oocyte/h) in non-injected oocytes and oocytes expressing PfNT1 were 1.01 ± 0.17 and 2.45 ± 0.34 (day 1), and 1.43 ± 0.40 and 4.30 ± 0.60 (day 3), respectively. (C,D) Using the data shown in panels (A,B), the component of [3H]hypoxanthine transport attributable to PfNT1 was calculated by subtracting the background level of accumulation (i.e. the uptake measured in non-injected oocytes) from that measured for each of the oocyte types. In both panels, the data are the mean + SEM of 3â4 independent experiments (performed using oocytes from different frogs), within which measurements were made from 10 oocytes per treatment. ns, no significant difference (p > 0.05) in hypoxanthine accumulation relative to the PfNT1-expressing oocytes (one-way ANOVAs). |
|
|
Supplementary Figure 6. Semi-quantification of EmGFP expression in Xenopus oocytes. (A) Oocytes injected with 0â20 ng of EmGFP cRNA were lysed and the total fluorescence intensity (inset plot) measured using excitation and emission wavelengths of 487 nm and 509 nm, respectively. The component of fluorescence attributable to EmGFP (main plot) was calculated by subtracting the background level of fluorescence (i.e. the autofluorescence detected in lysates of non-injected oocytes) from that measured in lysates of oocytes expressing EmGFP. In both plots of (A), fluorescence was expressed as a percentage of that measured for the 10 ng treatment. The resulting plots revealed a sigmoidal relationship between the amount of EmGFP cRNA injected and the fluorescence intensity measured in the oocyte lysates (fourparameter logistic equation; R2 = 0.992). (B) In experiments performed pairwise with those presented in panel (A), the correlation between the amount of EmGFP cRNA injected and the resulting level of EmGFP expression was examined with a western blot protocol (Marchetti et al., 2015). Oocytes were injected with 0â20 ng of cRNA encoding EmGFP and whole oocyte extracts were prepared on day 3 post-cRNAinjection for analysis by western blot (using an anti-GFP antibody). The intensities of the resulting EmGFP bands were expressed as a percentage of that measured for the 10 ng treatment. Plotting these values against the amount of EmGFP cRNA injected revealed a sigmoidal relationship between the amount of EmGFP cRNA injected and the intensity of the EmGFP band (four-parameter logistic equation; R2 = 0.992). The relationship remained approximately linear when ⤠10 ng of EmGFP cRNA was injected into the oocytes. The relationship remained approximately linear when ⤠10 ng of EmGFP cRNA was injected into the oocytes. (C) Combining plots (A,B) over the 0â10 ng treatments confirmed a positive correlation (R2 = 0.989) between EmGFP band intensity and EmGFP fluorescence intensity. Taken together, these datasets indicated that measurements of EmGFP fluorescence intensity can be used to quantify EmGFP protein expression in the lysates of oocytes injected with ⤠10 ng of EmGFP cRNA. In all panels, the data are the mean ± SEM of 3â5 independent experiments (performed using oocytes from different frogs) and were undertaken on day 3 post-cRNA-injection. |
|
|
Supplementary Figure 7. Co-expression of EmGFP with AmDAT or AmDATÎex3 in Xenopus oocytes. Lysates of oocytes co-expressing EmGFP with AmDAT, HAEL2-AmDAT, or AmDATÎex3 were prepared on days 1â3 post-cRNA-injection. The negative controls included non-injected oocytes as well as oocytes expressing AmDAT or AmDATÎex3, and oocytes expressing EmGFP served as the positive control. (AâC) Fluorescence intensity was measured using excitation and emission wavelengths of 487 nm and 509 nm, respectively, and expressed as a percentage of that measured in the EmGFP lysates. (DâF) The component of fluorescence attributable to EmGFP was calculated by subtracting the background level of fluorescence (i.e. the autofluorescence detected in lysates of non-injected oocytes) from that measured for each of the oocyte types. In all panels, the data are the mean + SEM of 3â7 independent experiments (performed using oocytes from different frogs), within which measurements were made from 10 oocytes per treatment. ns, no significant difference (p > 0.05) from the positive control (one-way ANOVAs). |
|
|
Supplementary Figure 8. Detection of the HAEL2-AmDAT and HAEL2-AmDATÎex3 proteins in oocyte membrane preparations. A cropped version of this figure is presented in Figure 5C. The samples were separated on a SDS-polyacrylamide gel and probed with a mouse anti-HA antibody. Bands corresponding to the predicted sizes of AmDAT and AmDATÎex3 were detected in samples prepared from oocytes expressing HAEL2-AmDAT or HAEL2-AmDATÎex3, respectively, and were absent from the samples prepared from non-injected (ni) oocytes. Two protein bands appeared in the lower half of the western blot image; the presence of these bands in all oocyte samples indicates they are endogenous oocyte proteins that reacted non-specifically with the primary or secondary antibody. The image is representative of > 3 independent experiments (performed using oocytes from different frogs). |
|
|
Supplementary Figure 9. Total protein levels in the western blot analyses of oocytes co-expressing AmDAT and AmDATÎex3. (A) A representative image depicting the total protein present in samples prepared from oocytes co-expressing HAEL2-AmDAT with AmDATÎex3, EmGFP, or PfNT1, and from oocytes co-expressing AmDAT and HAEL2-AmDATÎex3. Non-injected oocytes (ni) were included as a negative control and oocytes expressing HAEL2-AmDAT served as the positive control. Preparations of oocyte membrane proteins were separated on a SDS polyacrylamide gel and transferred to a nitrocellulose membrane. The proteins were visualised with the MemCodeTM reversible protein stain kit and the image is representative of n = 8. (B,C) The amount of protein present in each lane was semi-quantified using Image Studio Lite and the resulting values were expressed as a percentage of that measured for the HAEL2-AmDAT lane. Total protein levels are shown as the mean + SEM from 3â8 independent experiments performed on days 1 and 3 post-cRNA-injection. ns, no significant difference (p > 0.05) from the positive control (one-way ANOVAs). |
|
|
Figure S10. qPCR analysis of amdat and amdatâex3 expression in various situations. More details in Supplementary Materials. |
|
|
Figure S11. In situ hybridization showing the localization of the amdat transcript in the honey bee brain (adult worker). Dopamine interneurones somata clusters are indicated by arrows. See Supplementary Material for more details. |
|
|
FIGURE 1. The honey bee dopamine transporter (AmDAT). (A) amdat gene model showing the exon and intron junctions of the full-length transcript and its spliced variant, the positions of methylated CpGs (black lollipops), and the regions of four amplicons (top) used for methylation analysis (see the main text and Supplementary Material for more details). The only methylated CpG uncovered by whole-genome methylomics is in exon 11. Protein coding exons are shown in green. (B) The predicted topologies of AmDAT (643 residues; shown in blue) and its splice variant AmDATΔex3 (598 residues; shown in orange). AmDATΔex3 lacks transmembrane domain 2 (TMD2) as well as the following cytosolic loop, resulting in an elongated TMD3. The affected region is shaded dark orange. The orientation of the N-terminus and TMD1 are predicted by TMpred and SPOCTOPUS to be inverted relative to the full-length protein. |
|
|
FIGURE 2. Heterologous expression of AmDAT and AmDATÎex3 in Xenopus oocytes. (A) Detection of HAEL2-AmDAT (â¼55 kDa band indicated by black arrow) and HAEL2-AmDATÎex3 (â¼50 kDa band indicated by black arrow) in oocyte membrane preparations. The samples were prepared on day 3 post-cRNA-injection, separated on a SDS-polyacrylamide gel, and probed with a mouse anti-HA antibody. A preparation of membrane protein from non-injected oocytes (ni) probed with the anti-HA antibody did not produce a band within this region. The image is representative of >3 independent experiments (performed using oocytes from different frogs). (B) Semi-quantification of the HAEL2-AmDAT and HAEL2-AmDATÎex3 proteins in the oocyte membrane. The intensity of the HAEL2-AmDATÎex3 band was expressed as a percentage of the band measured for HAEL2-AmDAT. The data are shown as the mean + SEM from six independent experiments (performed using oocytes from different frogs), within which measurements were averaged from two replicates. (C) Immunofluorescence microscopy of Xenopus oocytes expressing HAEL2-AmDAT or HAEL2-AmDATÎex3. The oocyte plasma membrane lies over a band of granules known as the âpigment layerâ. This layer in turn surrounds a cytoplasm packed with yolk sacs and small endosomal- and lysosomal-type organelles. The expression of HAEL2-AmDAT resulted in a fluorescent band external to the pigment layer, consistent with this protein being present in the oocyte plasma membrane. A fluorescent band was not detected in non-injected oocytes or in oocytes expressing HAEL2-AmDATÎex3, suggesting that the splice variant is retained at an intracellular membrane. The images are representative of at least two independent experiments (performed using oocytes from different frogs), within which images were obtained from a minimum of 3 oocytes per oocyte type. (D) Transport of dopamine via AmDAT and HAEL2-AmDAT. Measurements of [3H]dopamine uptake by oocytes expressing the non-tagged or HA-tagged forms of AmDAT or AmDATÎex3 were performed on day 3 post-cRNA-injection. Non-injected oocytes (ni) were included as the negative control. Dopamine uptake was expressed as a percentage of that measured in oocytes expressing AmDAT. The data are the mean + SEM of 3â4 independent experiments (performed using oocytes from different frogs), within which measurements were made from 10 oocytes per treatment. The capacities of HAEL2-AmDAT and HAEL2-AmDATÎex3 for dopamine transport did not differ significantly from those of their non-tagged counterparts (p > 0.05), consistent with the HA-tag exerting little or no effect upon the functions of these proteins. âââdenotes a significant difference (p < 0.001) between the indicated treatments (one-way ANOVA). |
|
|
FIGURE 3. Transport properties of AmDAT in Xenopus oocytes. Measurements were conducted with oocytes expressing AmDAT on day 3 post-cRNA-injection. The oocytes were held at a membrane potential of –50 mV and superfused with ND96 (pH 7.4) or ND96 (pH 7.4) containing different monoamines at a final concentration of 100 μM. Each bar represents the mean and SEM of n = 11 oocytes (using oocytes from at least two different frogs). The data were normalised to the current induced by 100 μM dopamine. ∗∗∗denotes a significant difference (p < 0.001) from the dopamine current at 100 μM (one-way ANOVA). (A) Substrate specificity of AmDAT. (B) Inhibition of AmDAT by cocaine. |
|
|
FIGURE 4. AmDATÎex3 downregulates the AmDAT-mediated uptake of dopamine in Xenopus oocytes. Measurements of [3H]dopamine transport were performed on (A) day 1, (B) day 2, and (C) day 3 post-cRNA-injection. Non-injected oocytes (ni) were included as a negative control, EmGFP and PfNT1 were included as co-injection controls, and oocytes expressing AmDAT served as the positive control. Dopamine uptake was expressed as a percentage of that measured in the AmDAT-expressing oocytes. The component of [3H]dopamine transport attributable to AmDAT was calculated by subtracting the background level of accumulation (i.e., dopamine uptake in non-injected oocytes) from that measured for each of the other oocyte types (the total levels of [3H]dopamine uptake are presented in Supplementary Figure S4). In all panels, the data are the mean + SEM of 3â10 independent experiments (performed using oocytes from different frogs), within which measurements were made from 10 oocytes per treatment. âââ denotes a significant difference (p < 0.001) from the positive control (one-way ANOVA). |
|
|
FIGURE 5. AmDATÎex3 downregulates AmDAT protein levels in Xenopus oocytes. The AmDAT-mediated transport of [3H]dopamine in oocytes expressing the HA-tagged forms of AmDAT or AmDATÎex3 was measured on (A) day 1 and (B) day 3 post-cRNA-injection. Non-injected oocytes (ni) were included as a negative control, EmGFP and PfNT1 were included as co-injection controls, and oocytes expressing AmDAT served as the positive control. Dopamine uptake was expressed as a percentage of that measured in the AmDAT-expressing oocytes. In both panels, the data are the mean + SEM of 3â6 independent experiments (performed using oocytes from different frogs), within which measurements were made from 10 oocytes per treatment. The capacity of HAEL2-AmDAT for dopamine transport, and the ability of HAEL2-AmDATÎex3 to downregulate AmDAT, did not differ significantly from that of its non-tagged counterpart (p > 0.05), consistent with the HA-tag exerting little or no effect upon the functions of these proteins. (C) Detection of the HAEL2-AmDAT (â¼55 kDa band indicated by black arrow) and HAEL2-AmDATÎex3 (â¼50 kDa band indicated by black arrow) proteins in oocyte membrane preparations. These western blot analyses were performed pairwise with the transport assays presented in panel (A). The samples were separated on a SDS-polyacrylamide gel and probed with a mouse anti-HA antibody. The image is representative of >3 independent experiments (performed using oocytes from different frogs) and is shown in full in Supplementary Figure S8. Semi-quantification of the (D,E) HAEL2-AmDAT and (F,G) HAEL2-AmDATÎex3 proteins in the oocyte membrane preparations was performed on day 1 panels (D,F) and day 3 panels (E,G) post-cRNA-injection. Protein band intensities were expressed as a percentage of that measured for the relevant positive control (i.e., oocytes expressing either HAEL2-AmDAT or HAEL2-AmDATÎex3). The data in panels (DâG) are shown as the mean + SEM from 3â8 independent experiments. âââ denotes a significant difference (p < 0.001) from the relevant positive control (one-way ANOVAs). |
|
|
FIGURE 6. Interindividual variability in the expression of the amdat and amdatΔex3 transcripts. RNAs extracted from single brains were used for qPCR evaluation. Ten individuals were analyzed in each experiment. Refer to the Supplementary Material for further details. |
References [+] :
Ashok,
The dopamine hypothesis of bipolar affective disorder: the state of the art and implications for treatment.
2017, Pubmed
Ashok, The dopamine hypothesis of bipolar affective disorder: the state of the art and implications for treatment. 2017, Pubmed
Barron, Effects of cocaine on honey bee dance behaviour. 2009, Pubmed
Becker, Age-dependent transcriptional and epigenomic responses to light exposure in the honey bee brain. 2016, Pubmed
Beggs, Characterization of a D2-like dopamine receptor (AmDOP3) in honey bee, Apis mellifera. 2005, Pubmed
Beggs, Dopamine receptor activation by honey bee queen pheromone. 2009, Pubmed
Beggs, Queen pheromone modulates brain dopamine function in worker honey bees. 2007, Pubmed
Berridge, The debate over dopamine's role in reward: the case for incentive salience. 2007, Pubmed
Beuming, The binding sites for cocaine and dopamine in the dopamine transporter overlap. 2008, Pubmed
Blenau, Behavioural pharmacology of dopamine, serotonin and putative aminergic ligands in the mushroom bodies of the honeybee (Apis mellifera). 1998, Pubmed
Blenau, Characterization of a dopamine D1 receptor from Apis mellifera: cloning, functional expression, pharmacology, and mRNA localization in the brain. 1998, Pubmed
Böhmer, Characterization of mouse amino acid transporter B0AT1 (slc6a19). 2005, Pubmed , Xenbase
Bolan, D2 receptors regulate dopamine transporter function via an extracellular signal-regulated kinases 1 and 2-dependent and phosphoinositide 3 kinase-independent mechanism. 2007, Pubmed
Bröer, The solute carrier 6 family of transporters. 2012, Pubmed
Bröer, Xenopus laevis Oocytes. 2003, Pubmed , Xenbase
Cichewicz, A new brain dopamine-deficient Drosophila and its pharmacological and genetic rescue. 2017, Pubmed
Day, Epigenetic mechanisms in cognition. 2011, Pubmed
De Bellis, A novel human aquaporin-4 splice variant exhibits a dominant-negative activity: a new mechanism to regulate water permeability. 2014, Pubmed
Eriksen, Visualization of dopamine transporter trafficking in live neurons by use of fluorescent cocaine analogs. 2009, Pubmed
Gabor Miklos, Epigenomic communication systems in humans and honey bees: from molecules to behavior. 2011, Pubmed
Gebhardt, Exon-skipping splice variants of excitatory amino acid transporter-2 (EAAT2) form heteromeric complexes with full-length EAAT2. 2010, Pubmed
Groothuis, Species- and size-related differences in dopamine-like immunoreactive clusters in the brain of Nasonia vitripennis and N. giraulti. 2020, Pubmed
Harano, Influence of age and juvenile hormone on brain dopamine level in male honeybee (Apis mellifera): association with reproductive maturation. 2008, Pubmed
Harano, Depression of brain dopamine and its metabolite after mating in European honeybee (Apis mellifera) queens. 2005, Pubmed
Huang, Mechanism for cocaine blocking the transport of dopamine: insights from molecular modeling and dynamics simulations. 2009, Pubmed
Humphries, Invertebrate D2 type dopamine receptor exhibits age-based plasticity of expression in the mushroom bodies of the honeybee brain. 2003, Pubmed
Iversen, Dopamine: 50 years in perspective. 2007, Pubmed
Jeanson, Interindividual variability in social insects - proximate causes and ultimate consequences. 2014, Pubmed
Johnson, Organization of work in the honeybee: a compromise between division of labour and behavioural flexibility. 2003, Pubmed
Kamhi, Origins of Aminergic Regulation of Behavior in Complex Insect Social Systems. 2017, Pubmed
Kitayama, Dominant negative isoform of rat norepinephrine transporter produced by alternative RNA splicing. 1999, Pubmed
Kucharski, A possible role of DNA methylation in functional divergence of a fast evolving duplicate gene encoding odorant binding protein 11 in the honeybee. 2016, Pubmed
Kuhar, The dopamine hypothesis of the reinforcing properties of cocaine. 1991, Pubmed
Lluch, Role of dopamine and glutamate receptors in cocaine-induced social effects in isolated and grouped male OF1 mice. 2005, Pubmed
Lockett, Involvement of DNA methylation in memory processing in the honey bee. 2010, Pubmed
Lockett, DNA methylation changes elicited by social stimuli in the brains of worker honey bees. 2012, Pubmed
Lyko, The honey bee epigenomes: differential methylation of brain DNA in queens and workers. 2010, Pubmed
Lyko, Insects as innovative models for functional studies of DNA methylation. 2011, Pubmed
Mackie, The dopamine transporter: An unrecognized nexus for dysfunctional peripheral immunity and signaling in Parkinson's Disease. 2018, Pubmed
Maleszka, Epigenetic code and insect behavioural plasticity. 2016, Pubmed
Maleszka, Beyond Royalactin and a master inducer explanation of phenotypic plasticity in honey bees. 2018, Pubmed
Maleszka, Epigenomics and the concept of degeneracy in biological systems. 2014, Pubmed
Malutan, A high-affinity octopamine transporter cloned from the central nervous system of cabbage looper Trichoplusia ni. 2002, Pubmed
Marchetti, A lactate and formate transporter in the intraerythrocytic malaria parasite, Plasmodium falciparum. 2015, Pubmed , Xenbase
McQuillan, Mushroom bodies of the honeybee brain show cell population-specific plasticity in expression of amine-receptor genes. 2012, Pubmed
Mustard, Analysis of two D1-like dopamine receptors from the honey bee Apis mellifera reveals agonist-independent activity. 2003, Pubmed
Nestler, Epigenetic mechanisms of drug addiction. 2014, Pubmed
Okada, Social dominance and reproductive differentiation mediated by dopaminergic signaling in a queenless ant. 2015, Pubmed
Penmatsa, X-ray structures of Drosophila dopamine transporter in complex with nisoxetine and reboxetine. 2015, Pubmed
Pörzgen, The antidepressant-sensitive dopamine transporter in Drosophila melanogaster: a primordial carrier for catecholamines. 2001, Pubmed , Xenbase
Rao, Epitope-tagged dopamine transporter knock-in mice reveal rapid endocytic trafficking and filopodia targeting of the transporter in dopaminergic axons. 2012, Pubmed
Rath, Detergent binding explains anomalous SDS-PAGE migration of membrane proteins. 2009, Pubmed
Richards, Molecular Mechanisms for Drug Hypersensitivity Induced by the Malaria Parasite's Chloroquine Resistance Transporter. 2016, Pubmed , Xenbase
Riemensperger, Behavioral consequences of dopamine deficiency in the Drosophila central nervous system. 2011, Pubmed
Roeder, Tyramine and octopamine: ruling behavior and metabolism. 2005, Pubmed
Roman, Polymorphisms of the dopamine transporter gene: influence on response to methylphenidate in attention deficit-hyperactivity disorder. 2004, Pubmed
Sandhu, A cocaine insensitive chimeric insect serotonin transporter reveals domains critical for cocaine interaction. 2002, Pubmed
Schäfer, Dopamine-like immunoreactivity in the brain and suboesophageal ganglion of the honeybee. 1989, Pubmed
Scheiner, Aminergic control and modulation of honeybee behaviour. 2006, Pubmed
Schneider, NIH Image to ImageJ: 25 years of image analysis. 2012, Pubmed
Sogawa, Expression and function of variants of human catecholamine transporters lacking the fifth transmembrane region encoded by exon 6. 2010, Pubmed
Sorkina, RNA interference screen reveals an essential role of Nedd4-2 in dopamine transporter ubiquitination and endocytosis. 2006, Pubmed
Søvik, Cocaine Directly Impairs Memory Extinction and Alters Brain DNA Methylation Dynamics in Honey Bees. 2018, Pubmed
Sullivan, Revealing the paradox of drug reward in human evolution. 2008, Pubmed
Summers, Diverse mutational pathways converge on saturable chloroquine transport via the malaria parasite's chloroquine resistance transporter. 2014, Pubmed , Xenbase
Tedjakumala, A Tyrosine-Hydroxylase Characterization of Dopaminergic Neurons in the Honey Bee Brain. 2017, Pubmed
Torres, Plasma membrane monoamine transporters: structure, regulation and function. 2003, Pubmed
Vallejo-Illarramendi, A novel alternative splicing form of excitatory amino acid transporter 1 is a negative regulator of glutamate uptake. 2005, Pubmed
van Schalkwyk, Verapamil-Sensitive Transport of Quinacrine and Methylene Blue via the Plasmodium falciparum Chloroquine Resistance Transporter Reduces the Parasite's Susceptibility to these Tricyclic Drugs. 2016, Pubmed , Xenbase
Vecchio, N-terminal tagging of the dopamine transporter impairs protein expression and trafficking in vivo. 2014, Pubmed
Vergoz, Queen pheromone blocks aversive learning in young worker bees. 2007, Pubmed
Viklund, SPOCTOPUS: a combined predictor of signal peptides and membrane protein topology. 2008, Pubmed
Wedd, DNA Methylation and Gene Regulation in Honeybees: From Genome-Wide Analyses to Obligatory Epialleles. 2016, Pubmed
Wedd, Differentially methylated obligatory epialleles modulate context-dependent LAM gene expression in the honeybee Apis mellifera. 2016, Pubmed
Wedd, Developmental and loco-like effects of a swainsonine-induced inhibition of α-mannosidase in the honey bee, Apis mellifera. 2017, Pubmed
Welsh, Detecting rare asymmetrically methylated cytosines and decoding methylation patterns in the honeybee genome. 2017, Pubmed
Wojciechowski, Insights into DNA hydroxymethylation in the honeybee from in-depth analyses of TET dioxygenase. 2014, Pubmed
Ziller, Charting a dynamic DNA methylation landscape of the human genome. 2013, Pubmed
